13.24M
Category: physicsphysics

Проводники в электростатическом поле

1.

Проводники в электростатическом поле
Электроемкость проводника
Потенциал уединенного проводника пропорционален его заряду: q C
Коэффициент
проводника.
пропорциональности
C
называется
Физическая
величина,
характеризующая
накапливать электрический заряд.
q
C
q
4 0 R
C 4 0 R
электроемкостью
способность
проводника
1 Кл
C 1 Фарад=1 Ф=

Электроемкость уединенного проводника численно равна заряду, который
необходимо сообщить проводнику, чтобы изменить его потенциал на
единицу.
Уединенным называется проводник, вблизи которого нет других
заряженных тел, проводников и диэлектриков, которые могли бы повлиять
на распределение зарядов данного проводника.
Электроемкость уединенного проводника зависит от его геометрических
размеров, формы, диэлектрических свойств окружающей среды и не
зависит от величины заряда проводника.

2.

Проводники в электростатическом поле
Конденсатор
Система из двух проводников с одинаковыми по величине и
противоположными по знаку зарядами, разделенных слоем диэлектрика,
толщина которого мала по сравнению с размерами проводника.
Образующие
конденсатор
проводники называют обкладками
конденсатора.
Электрическое поле
проводниками.
системы
сосредоточено,
в
основном,
между
Силовые линии начинаются на одном и заканчиваются на другом
проводнике.

3.

Проводники в электростатическом поле
Электроемкостью конденсатора называется отношение заряда на одной
из обкладок к разности потенциалов между обкладками:
q
q
C
1 2
0 S
C
d
R1 R2
C 4 0
R2 R1
2 0 l
C
ln R1 R2

4.

Постоянный электрический ток
Электрическим током называется направленное движение электрических
зарядов:
конвекционный (переносной) ток – это перемещение заряженных тел в
пространстве,
ток проводимости – это движение микроскопических носителей заряда
внутри неподвижного проводника,
ток в вакууме – это движение микроскопических носителей заряда в
вакууме (например, в электронной лампе).
company name
Для существования электрического тока проводимости необходимо:
наличие свободных носителей заряда – электронов, ионов
наличие в проводнике электрического поля, энергия которого
затрачивалась бы на перемещение зарядов
для длительного существования электрического тока необходим
источник тока, преобразующий какой-либо вид энергии в энергию
электрического поля.
Сила тока – скалярная величина, численно равная
электрическому заряду, проходимому через поперечное
сечение проводника за 1 с.
I 1 А
dq
I
dt

5.

Постоянный электрический ток
Постоянный ток – ток, величина и направление которого не меняются с течением
dq
времени.
I
dt
Направление постоянного тока – это направление движения положительных
зарядов.
dI
Вектор плотности тока – численно равен силе тока, проходящего через единицу
j
площади поперечного сечения проводника, проведенного перпендикулярно
dS
направлению тока.
Вектор
плотности
тока
направлен
по
направлению
движения
«+»
зарядов
и
характеризует распределение тока по сечению
j 1 А2
проводника:
м
j
company name
dq
I
qnSVн
dt
j qnVн
Зная вектор плотности тока, можно найти силу тока, протекающего по
проводнику:
I jdS
S

6.

Постоянный электрический ток
Электродвижущая сила
Разность потенциалов
Напряжение
1) Разность потенциалов
Работа, совершаемая силами электростатического поля (кулоновскими
силами) по перемещению единичного положительного заряда из точки 1 в
точку 2 электрической цепи называется разностью потенциалов на данном
участке цепи:
2
к
A1,2
Fк dl ,
Fк qEк
1
2
к
A1,2
q Eк dl q 1 2 q 1,2
company name
1
к
2
A1,2
1,2
EК dl
q
1
Кулоновские силы не могут обеспечить постоянный
ток.
Действие
кулоновских
сил
приводит
к
выравниванию потенциалов, поле в проводнике
исчезает.
Дж
В
Кл

7.

Постоянный электрический ток
2) Электродвижущая сила - эдс
Работа, совершаемая сторонними силами (не кулоновскими силами), по
перемещению единичного положительного заряда из точки 1 в точку 2
электрической цепи называется эдс на данном участке цепи:
2
ст
A1,2
F ст dl ,
F ст qE ст
1
ст
1,2
2
2
company name
A
1
1
1,2
F ст dl qE ст dl
q
q1
q1
2
1,2 E ст dl
1
Сторонние силы – это силы неэлектрической
природы. Сторонние силы разделяют разноименные
заряды (кулоновские силы соединяют разноименные
заряды). Сторонние силы обеспечивают постоянный
ток.
В

8.

Постоянный электрический ток
3) Падение напряжения, напряжение
Работа, совершаемая кулоновскими и сторонними силами вместе по
перемещению единичного положительного заряда из точки 1 в точку 2
электрической цепи называется падением напряжения (напряжение) на
данном участке цепи:
2
Fк qEк
F ст qE ст
A1,2 F к F ст dl ,
1
company name
2
2
A1,2 1 2
U1,2
qE к qE ст dl E к dl E ст dl 1,2 1,2
q
q1
1
1
U1,2 1,2 1,2
Участок цепи, на котором нет сторонних сил, называется однородным. На
однородном участке
U
1,2
1,2

9.

Постоянный электрический ток
Закон Ома для участка и полной замкнутой цепи
Сила тока, текущего по однородному металлическому
проводнику, пропорциональна падению напряжения на
проводнике:
U
I
R
(1826 г.)
R - электрическое сопротивление проводника

R 1 Ом

Ом Георг Симон
(1787-1854 г.)
Сопротивление металлического проводника зависит от
его размеров и материала, из которого он изготовлен:
company name
длина проводника
Немецкий физик.
Экспериментально и
теоретически открыл
основной закон эл. цепи,
ввел понятие эдс, падения
напряжения, проводимости.
l
R
S
удельное
сопротивление
площадь
поперечного
сечения проводника

10.

Постоянный электрический ток
Закон Ома в дифференциальной форме
Рассмотрим элемент проводника:
dU
I
dR
I j dS
dU E dl
dl
dR
dS
Подставим все параметры в закон Ома для
участка цепи:
dl - длина элемента проводника
dS - поперечное сечение элемента
company name
проводника
dU - падение напряжения на
данном элементе
j E
E
j E
E dl
j dS
dl
dS
E
j
Перейдем от удельного сопротивления
к удельной электропроводности :
1
E
j E
См
м
- плотность тока пропорциональна
напряженности электрического поля.

11.

Закон Ома для неоднородного участка цепи
Интегрируем от точки 1 до точки 2 электрической цепи:
I dl E к dl E ст dl
1 S
1
1
2
R
2
2
1 2
1,2
IR 1 2 1,2
company name
Если цепь замкнута, то 1 2 ,
Rполн R r
R - внешнее сопротивление
r - внутреннее сопротивление
(сопротивление источника тока)
- эдс источника тока
I
R r
1 2 1,2
I
R

12.

Магнитное поле и его
характеристики
Добро пожаловать в мир магнетизма! Мы рассмотрим основы
магнитного поля, его характеристики и применение в различных
сферах.

13.

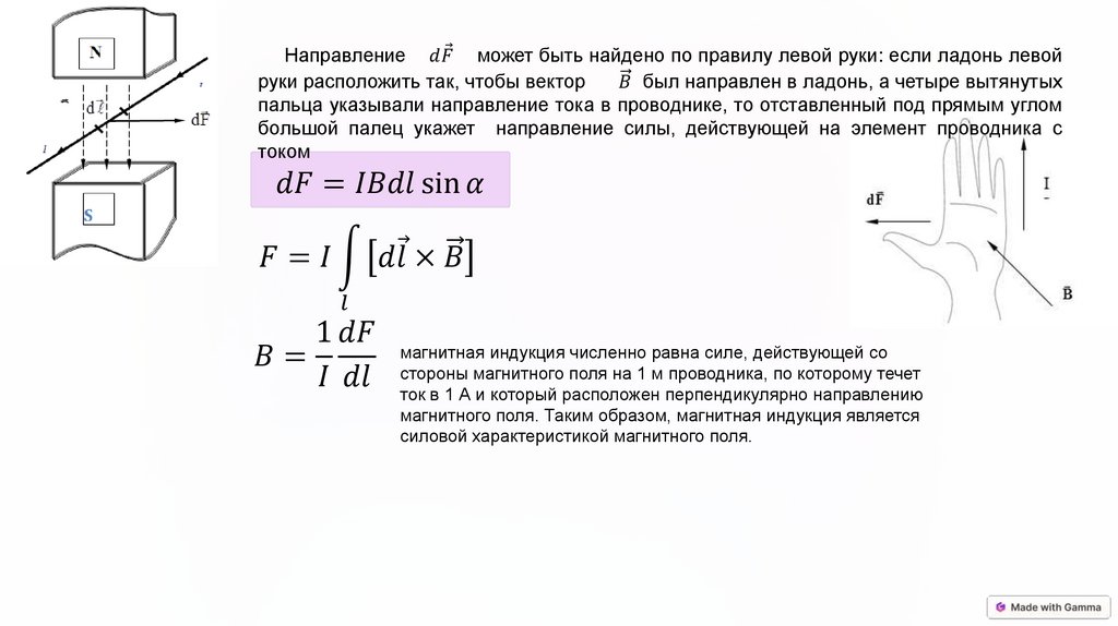
Определение магнитного поля
Силовое поле
Невидимое воздействие
Магнитное поле - это особая область пространства, в
Несмотря на то, что само магнитное поле невидимо, его
которой действуют силы на движущиеся электрические
воздействие ощущается в различных физических
заряды. Магнитное поле - форма существования
явлениях.
материи, окружающей движущиеся электрические заряды
(проводники с током, постоянные магниты).
Многочисленные опыты начала XIX века показали, что каждый проводник с током и постоянный магнит способны оказывать
силовое воздействие через пространство на другие проводники с током или магниты. Это происходит из-за того, что вокруг
проводников с током и магнитов возникает поле, которое было названо магнитным.
Рассмотрим ряд опытов, которые позволили установить основные свойства магнитного поля:
1. Если заряженный шарик из диэлектрика подвесить на нити вблизи магнитной стрелки, стрелка и шарик остаются неподвижными.
Следовательно, постоянные магниты не действуют на неподвижные заряды и неподвижные заряды не создают магнитного поля.
2. Если магнитную стрелку поместить под прямолинейным проводником с током, то она будет поворачиваться, стремясь расположиться
перпендикулярно проводнику (опыт Эрстеда). Смена направления тока на противоположное вызовет переориентацию стрелки на 180˚С.
3. Пучок движущихся электронов оказывает действие на магнитную стрелку аналогичное проводнику с током (опыт Иоффе).
4. Конвекционные токи, образуемые движущимися заряженными телами, по своему действию на магнитную стрелку подобны токам
проводимости (опыт Эйхенвальда).

14.

Источники магнитных полей
Токи
Движение электрических
зарядов, например, в
проводнике с током, создает
магнитное поле. (только
движущимися зарядами или
движущимися заряженными
телами
Магнитные материалы
Магнитные материалы, такие
как железо, никель и
кобальт, обладают
собственными магнитными
полями.

15.

Вектор магнитной индукции и её единицы
B
Тесла (Тл)
Величина
Единица измерения
Вектор магнитной индукции - это величина,
В системе СИ единицей магнитной индукции является
характеризующая силу магнитного поля.
тесла (Тл).

16.

Направление магнитного поля
Направление магнитного поля определяется силовыми линиями. Они выходят из северного полюса
магнита и входят в южный. Это условное обозначение, помогающее визуализировать поле.
Для определения направления магнитного поля вокруг проводника с током можно использовать правило
правой руки: если обхватить проводник правой рукой так, чтобы большой палец указывал направление
тока, то остальные пальцы покажут направление магнитных силовых линий.
Линии вектора магнитной индукции всегда замкнуты и охватывают
проводник с током. Этим они отличаются от линий напряженности
электрического поля, которые начинаются на положительных и
кончаются на отрицательных зарядах, т.е разомкнуты. Линии
магнитной индукции постоянного магнита выходят из одного
полюса, называемого северным (N) и входят в другой - южный (S)

17.

Силовые линии магнитного
поля
Направление
Силовые линии магнитного поля показывают
направление силы, действующей на магнитный полюс.
Визуализация
Силовые линии можно визуализировать с помощью
железных опилок, которые выстраиваются вдоль линий
поля.

18.

Если по катушке идет ток, то вокруг нее возникает магнитное поле. Его можно увидеть, проведя опыт с железными
опилками. Магнитные линии представляют собой замкнутые кривые. Принято считать, что они направлены от
северного полюса катушки к южному.
Конец соленоида, из которого ток в витке виден идущим против часовой стрелки, совпадает с северным полюсом
магнита, другой – с южным.

19.

Исследованием магнитного поля катушки занимались два
известных ученых: Андре-Мари Ампер и Франсуа Араго.
Они выяснили, что магнитное поле катушки полностью
соответствует магнитному полю постоянного магнита
Если через прямой проводник протекает постоянный ток,
вокруг него возникает магнитное поле. Направление
магнитного поля можно определить по «правилу
буравчика»
Сгибаем этот проводник по спирали. Направление тока
остается таким же, магнитное поле проводника так же
существует вокруг проводника, поле разных участков
проводника складывается. Внутри катушки магнитное поле
будет сосредоточено. В итоге получим следующую картину
магнитного поля катушки

20.

Закон Био-Савара-Лапласа:
расчет магнитного поля
Этот материал посвящен исследованию закона Био-Савара-Лапласа,
его применимости к расчету магнитного поля и практических
примерах.

21.

Введение в закон Био-Савара-Лапласа
Основы
История
Закон Био-Савара-Лапласа описывает магнитное поле,
Закон был открыт независимо двумя учеными: Жаном-
создаваемое током. Он является фундаментальным
Батистом Био и Феликс Савар в 1820 году, а затем
законом электромагнетизма, лежащим в основе многих
дополнен Пьером-Симоном Лапласом.
других.
Принцип суперпозиции.
Индукция магнитного поля созданная несколькими источниками
English     Русский Rules