Производная функции
Происхождение производной.
Происхождение производной.
Таблица производных
Правила нахождения производной
Правила нахождения производной
Правила нахождения производной
ЗАДАЧА №2
Найдите производную функции(устно):
Алгоритм решения неравенств методом интервалов:
Алгоритм нахождения промежутков возрастания (убывания) функции y=f(x):
Примеры
1.72M
Category: mathematicsmathematics

Производная функции

1. Производная функции

ПРАВИТЕЛЬСТВО САНКТ-ПЕТЕРБУРГА
КОМИТЕТ ПО НАУКЕ И ВЫСШЕЙ ШКОЛЕ
Санкт-Петербургское государственное бюджетное профессиональное образовательное
учреждение «Академия машиностроения имени Ж.Я. Котина»
Производная
функции

2. Происхождение производной.

В конце 17 века в Европе образовались две крупные
математические школы. Главой одной из них был
Готфрид Вильгельм фон Лейбниц. Его ученики и
сотрудники – Лопиталь, братья Бернулли, Эйлер
жили и творили на континенте. Вторая школа,
возглавляемая Исааком Ньютоном, состояла из
английских и шотландских ученых. Обе школы
создали новые мощные алгоритмы, приведшие по
сути к одним и тем же результатам –
к созданию дифференциального и
интегрального исчисления.

3.

Готфрид Вильгельм Лейбниц
(1646 – 1716)
Исаак Ньютон (1643 – 1727)

4. Происхождение производной.

Ряд задач дифференциального исчисления был решен
еще в древности. Такие задачи можно найти у
Евклида и у Архимеда, однако основное понятие –
понятие производной функции – возникло только в17
веке в связи с необходимостью решить ряд задач из
физики, механики и математики, в первую очередь
следующих двух: определение скорости
прямолинейного неравномерного движения и
построения касательной к произвольной плоской
кривой.
Первую задачу: о связи скорости и пути прямолинейно
и неравномерно движущейся точки впервые решил
Ньютон. Он пришел к формуле :
s2 s1
v lim
t 2 t1 t t
2
1

5.

Памятник Ньютону в Кэмбридже.

6.

Ньютон пришел к понятию производной, исходя из
вопросов механики. Свои результаты в этой области
он изложил в трактате «Метод флюксий и
бесконечных рядов». Написана работа была в 60-е
годы 17 века, однако опубликована после смерти
Ньютона. Ньютон не заботился о том, чтобы
своевременно знакомить математическую
общественность со своими работами.
Флюксией называлась производная функции –
флюэнты.
Флюэнтой таже в дальнейшем называлась
первообразная функция.

7.

В подходе Лейбница к математическому анализу
были некоторые особенности. Лейбниц мыслил
высший анализ не кинематически, как Ньютон,
а алгебраически. Он шел к своему открытию от
анализа бесконечно малых величин и теории
бесконечных рядов.
В 1675 году Лейбниц завершает свой вариант
математического анализа, тщательно продумывает
его символику и терминологию, отражающую
существо дела. Почти все его нововведения
укоренились в науке и только термин
«интеграл» ввёл Якоб Бернулли (1690),
сам Лейбниц вначале называл его
просто суммой.

8.

Памятник Лейбницу в Лейпциге.

9.

По мере развития анализа выяснилось, что символика
Лейбница, в отличие от ньютоновской, отлично
подходит для обозначения многократного
дифференцирования, частных производных и т. д. На
пользу школе Лейбница шла и его открытость,
массовая популяризация новых идей, что Ньютон
делал крайне неохотно.

10.

Работы Лейбница по математике многочисленны и
разнообразны.
В 1666 году он написал первое сочинение: «О
комбинаторном искусстве». Сейчас комбинаторика и
теория вероятности одна из обязательных тем
математики в школе.

11.

В1672 году Лейбниц изобретает собственную
конструкцию арифмометра, гораздо лучше
паскалевской — он умел выполнять умножение,
деление и извлечение корней. Предложенные им
ступенчатый валик и подвижная каретка легли в
основу всех последующих арифмометров.
Лейбниц также описал двоичную систему
счисления с цифрами 0 и 1, на которой основана
современная компьютерная техника.

12.

Производной функции у = f(x), заданной на
некотором интервале (a;b), в некоторой
точке х этого интервала называют
предел отношения приращения функции
в этой точке к соответствующему
приращению аргумента, когда
приращение аргумента стремится к
∆f
нулю.
f ′(x) = lim
∆x→0 ∆x

13.

Нахождение производной называют
дифференцированием
С 0
x
1
1
2
х
х
1
2 х
x ' nx
n
n 1
x 2х
kx b k
2

14. Таблица производных

f (x)
C
kx + b
x2
xn
1/x
sin x
cos x
f ′(x)
0
k
2x
nxn–1
– 1/x2
cos x
– sin x
f (x)
√x
ex
ax
tg x
ctg x
ln x
loga x
f ′(x)
1/(2√x)
ex
ax lna
1/cos2x
– 1/sin2x
1/x
1/(x lna)

15. Правила нахождения производной

1. Если функции u(x) и v(x) имеют в точке х
производные, то их сумма u(x) + v(x) также имеет в
этой точке производную, причем
(u + v)′ = u′ + v′
2. Если функция u(x) имеет в точке х производную и С –
данное число, то функция С∙u(x) также имеет в этой
точке производную, причем
(Сu)′ = С∙u′

16. Правила нахождения производной

3. Если функции u(x) и v(x) имеют в точке х
производные, то их произведение u(x) ∙ v(x) также
имеет в этой точке производную, причем
(u ∙ v)′ = u′∙v + u∙v′
4. Если функция v(x) имеет в точке х производную и
1
v(x) ≠ 0, то функция
также имеет в этой точке
v(x)
производную, причем
()
v′
1′
=– 2
v
v

17. Правила нахождения производной

5. Если функции u(x) и v(x) имеют в точке х
u(x)
производные и v(x) ≠ 0, то функция
также имеет
v(x)
в этой точке производную, причем
( )
u ′
u′v – uv′
v =
v2
6.Производная сложной функции
(f(g(x)))′ = f′(g(x))∙g′(x)

18.

Примеры
1) g ( x) x 3x 4
2
Ответ : g ( x) 2 x 3
2) f ( x) 3x 7 x 2 x
3
2
Ответ : f ( x) 12 x 21x 4 x
4
3
2
3) h( x) (2 x 1)
Ответ : h ( x) 4(2 x 1)
2

19.

Примеры
4) y sin 2 x
Ответ : y 2 cos 2 x
5) y 3x cosx.
2
Ответ : y 6 x sin x
6) y e (2 x 1).
3x
3x
3x
y (e ) (2 x 1) e (2 x 1)
Ответ :
3x
3x
y 3e (2 x 1) 2e .

20.

ЗАДАЧА №1
Тело, подброшенное вверх движется по закону
s(t) = 4+ 8t – 5t 2 . Найдите:
1) Скорость тела в начальный момент времени;
2) Наибольшую высоту подъёма тела.
РЕШЕНИЕ.
1) v (t) = s` (t) = 8 – 10t - скорость
тела;
v(t ) S (t ) 2) t= 0, v(0) = s`(0) = 8 м/с – скорость
тела в начальный момент времени
подсказка
3) s (0,8)= 4+ 8·0,8 – 5· 0,64 =7,2 м –
максимальная высота броска
тела.
Ответ: 8 м/с ; 7,2 м .

21. ЗАДАЧА №2

При каких значениях х значение
производной функции f ( x) 2 x3 3x 2 12 x 1
равно 0
3 1
2 1
f
(
x
)
2
3
x
2
3
x
12
f ( x) 2 x 3x 12 x 1
3
2
2
f ( x) 6 x 6 x 12
6 x 6 x 12 0(: 6)
2
f ( x ) 0
x x 2 0
2
D 1 4 1 ( 2) 1 8 9; D 3
x1
1 3
2
2
1 3
x2
1
2
Ответ : x1 2, x2 1

22.

И. Ньютон
М. Ломоносов

23.

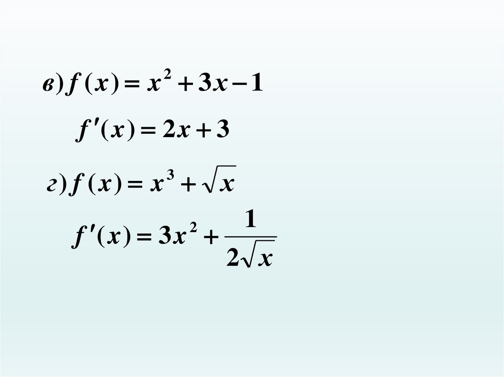
Примеры
а) f ( x) x х
2
3
f ( x) ( x ) ( х ) 2 x 3 х 2
2
3
1
б ) f ( x) 5 x 2
х
1
1
f ( x ) ( ) (5 x ) 2 2 5
х
х

24.

в) f ( x) x 3 х 1
2
f ( x ) 2 x 3
г) f ( x) x х
3
f ( x ) 3 x
2
1
2 х

25.

26.

Найдите производные функций:
x 1
2Правильный
x 1
2
x
8
2 Правильный
2x
1
Правильный
2 x ответ
4 cos x
Правильный
4sin x
х
sin
x
Правильный
sin
x x cos x
2
ответ
ответ
ответ
ответ

27.

Найдите производную функции(устно):
а) у = 6х5 – 7х3 + 2х2 – 5,
Правильный
/
4 – 21х2 + 4х ,
у = 30 хответ
б) у = (4 – 5х)7,
у/ = 7·(– 5)·(4Правильный
– 5х)6 = – 35·(4 – 5х)6
ответ
в) у = 8 + 3cosх,
Правильный
/
у = 8 – 3sinх
ответ
г) у = 4sinх – 6 lnx,
у/ = 4Правильный
cos х – 6/х
ответ

28. Найдите производную функции(устно):

Правильный
ответ
Правильный
ответ
Правильный
ответ
Правильный
ответ

29.

30.

3.
4.
5.

31.

к графику дифференцируемой в точке х0 функции f
– это прямая, проходящая через точку (хо; f(xо)) и
имеющая угловой коэффициент f′(хо).
у
f(xo)
y = f(x)
α
0
хо
х
k = f′(xo) = tg α –
это угловой коэффициент касательной.

32.

y = f ′(xo)(x – xo) + f(xo)
1о Находим значение функции в точке хо: f(xo).
2о Дифференцируем функцию: f′(x).
3о Находим значение производной в точке хо: f′(xo).
4о Подставляем эти данные в общее уравнения
касательной:
y = f′(xo)(x – xo) + f(xo).

33.

•Одна из основных задач исследования
функции – это нахождение промежутков её
возрастания и убывания.
Признак возрастания функции:
Если f´(x)>0 в каждой точке интервала
I, то функция f возрастает на I.
Признак убывания функции:
Если f´(x)<0 в каждой точке интервала
I, то функция f убывает на I.

34. Алгоритм решения неравенств методом интервалов:

Выделить функцию y=f(x).
1. Найти область определения функции D(f).
Указать промежутки непрерывности.
2. Найти нули функции, решив уравнение
f(x)=0.
3. Определить знак функции между
её нулями в области определения.

35. Алгоритм нахождения промежутков возрастания (убывания) функции y=f(x):

1.Найти производную функции f´(x).
2.Решить уравнение f´ (x) =0.
3.Найти знак производной на каждом
интервале.
4.Согласно признаку возрастания
(убывания) функции, найти
промежутки возрастания и
убывания.

36.

Найдите промежутки возрастания и убывания
функции:
1.
2. f´(x)=0, если
3.
f´(x
)f (x)
Ответ:
0
1
X

37.

Точка хо называется точкой минимума функции f(x),
если существует такая окрестность точки хо, что
для всех х ≠ хо из этой окрестности выполняется
неравенство f(x)> f(xo).
Если в точке хо производная функции f(x)
меняет знак с «–» на «+», то хо – точка
локального минимума функции f(x).
f′(x)
f(x)

min
xo
f(xо) – минимум функции
+
x

38.

Точка хо называется точкой максимума функции
f(x), если существует такая окрестность точки хо,
что для всех х ≠ хо из этой окрестности выполняется
неравенство f(x)< f(xo).
Если в точке хо производная функции f(x)
меняет знак с «+» на «–», то хо – точка
локального максимума функции f(x).
f′(x)
f(x)
+
max
xo
f(xо) – максимум функции

x

39.

1о Дифференцируем функцию: f′(x).
2о Находим критические точки из уравнения: f′(x) = 0.
3о Решаем неравенства: f′(x) > 0 и f′(x) < 0.
4о Полученные данные изображаем на схеме:
f′(x)
f(x)
+

x1
+
x2

x3
5o a) Промежутки возрастания: (– ∞; х1]; [x2; x3].
б) Промежутки убывания: [x1; x2]; [x3; + ∞).
x

40.

1о Дифференцируем функцию: f′(x).
2о Находим критические точки из уравнения: f′(x) = 0.
3о Решаем неравенства: f′(x) > 0 и f′(x) < 0.
4о Полученные данные изображаем на схеме:
f′(x)
f(x)
+

x1
+
x2

x3
5o a) х1; x3 – точки максимума; x2 – точка минимума.
б) f(x1); f(x3) – максимумы функции;
f(x2) – минимум функции.
x

41. Примеры

Пример 1. Найти точку максимума функции у = х3 +3х2 -24х+5
Решение: Требуется найти критическую точку, в которой знак
производной меняется с плюса на минус.
Область определения функции:
Найдем критические точки функции: у/ = 3х2 +6х -24 = 0
х2 + 2х -8= 0, D = 4 - 4 ∙1 ∙ (-8) = 4+32=36,
х1= (- 2 + 6) / 2= 2, х2= (-2- 6) / 2=-4 , -Критические точки.
Исследуем знак производной на интервалах, разделенных
критическими точками:
+

+
х
- 4
2
max
min
Ответ: x = - 4.

42.

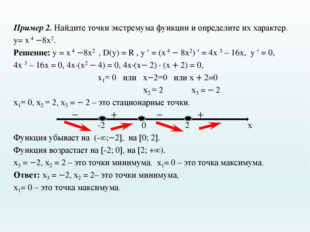
Пример 2. Найдите точки экстремума функции и определите их характер.
y= x 4 −8x2.
Решение: y = x 4 −8x2 , D(y) = R , y = (x 4 − 8x2) = 4x 3 – 16x, y = 0,
4x 3 – 16x = 0, 4x (x2 − 4) = 0, 4x (x− 2) (x + 2) = 0,
x1= 0 или х−2=0 или х + 2=0
х2 = 2
х3 = − 2
х1= 0, х2 = 2, х3 = − 2 – это стационарные точки.

+

+
-2
0
2
х
Функция убывает на (- ;−2 , на 0; 2 .
Функция возрастает на -2; 0 , на 2; + ).
х3 = −2, х2 = 2 – это точки минимума. х1= 0 – это точка максимума.
Ответ: х3 = −2, х2 = 2– это точки минимума,
х1= 0 – это точка максимума.

43.

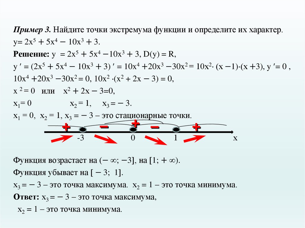
Пример 3. Найдите точки экстремума функции и определите их характер.
y= 2x5 + 5x4 − 10x3 + 3.
Решение: y = 2x5 + 5x4 −10x3 + 3, D(y) = R,
y = (2x5 + 5x4 − 10x3 + 3) = 10x4 +20x3 −30x2 = 10х2 (х −1) (х +3), y = 0 ,
10x4 +20x3 −30x2 = 0, 10x2 (x2 + 2x − 3) = 0,
x 2 = 0 или х2 + 2х − 3=0,
х1= 0
х2 = 1, х3 = − 3.
х1 = 0, х2 = 1, х3 = − 3 – это стационарные точки.
+

-3
+ –
0
1
+
х
Функция возрастает на (− ; −3 , на 1; + ).
Функция убывает на − 3; 1 .
х3 = − 3 – это точка максимума. х2 = 1 – это точка минимума.
Ответ: х3 = − 3 – это точка максимума,
х2 = 1 – это точка минимума.
English     Русский Rules