Виды проекций и пространственные координаты точек, используемые в геодезии.
Ориентирующие углы земных линий и формулы их взаимосвязей
Решение основных геодезических задач
2.17M
Category: geographygeography

Виды проекций и пространственные координаты точек, используемые в геодезии. Решение основных геодезических задач

1.

Виды проекций и пространственные координаты
точек, используемые в геодезии. Ориентирующие
углы земных линий и формулы их взаимосвязей.
Решение основных геодезических задач.
Быкова А.А.

2. Виды проекций и пространственные координаты точек, используемые в геодезии.

Одной из важнейших задач геодезии является изображение физической поверхности Земли на
плоскости (листах бумаги) в виде топографических чертежей (карт, планов, профилей). При этом
изучение соотношений пространственных фигур земной поверхности производится на основе
проектирования земных точек на поверхность эллипсоида вращения или на основную уровенную
поверхность, которые в определенных пределах (для участков с размерами до 20км) могут быть
приняты за горизонтальную плоскость.
В геодезии различают следующие виды проекций: ортогональная (основная), центральная и
картографическая.
Ортогональная проекция (рис.1.5,а) предусматривает проектирование точек земной
поверхности отвесными линиями на плоскость проекций (поверхность эллипсоида вращения или
основную уровенную поверхность). В пересечении отвесных линий с поверхностью проекций
получают точки (a, b, с, d на рис.1.5,а), которые называют горизонтальными проекциями земных
точек ( А,В,С, Д на рис.1.5,а). При этом угол β равен проекции этого угла β', а горизонтальные
проекции линий - их горизонтальным проложениям (s). При проектировании сравнительно
небольших участков местности (площадью круга до 320 км²) уровенную поверхность заменяют
горизонтальной плоскостью. В этом случае отвесные линии будут параллельны друг другу и
перпендикулярны к плоскости проекций (рис.1.5,а).
2

3.

Рис.1.5 Виды проекций: а)
ортогональная; б)
центральная;в)картографическая
Гаусса-Крюгера
S
б)
а)
C
B
B
D
A
c
D
b
d
b
c
a
a
Q
P
P
1зона
2 зона
3 зона и т.д.
Г
59 з
она
60 зо
на
d
P
в)



э к
о
в а т
P1
3
C
A
и т.д.
р
b
A
a
a
b
O
P1
B

4.

C
B
D
A
E
c
b
d
a
e
4

5.

Центральная проекция (рис.1.5,б) основана на том, что проектирование производится из одной точки
(полюса Р – центра проекций – рис.1.5,б). Точки а, b, с, d на рис.5 являются центральными проекциями
четырехугольника ABCD. Данный вид проекции применяется в фототопографии.
Картографические проекции (рис.1.5,в) применяются для изображения на плоскости значительных
территорий земной поверхности. Эти проекции дают возможность переносить (проектировать) точки с
поверхности эллипсоида на плоскость по определенным математическим законам. В общем случае
картографические проекции могут быть построены без искажения длин(и тогда их называют
равновеликими) или без искажения углов (в этом случае их называют равноугольными, или конфорными).
В геодезии широко применяется равноугольная зональная поперечно- цилиндрическая проекция ГауссаКрюгера (рис.1.5,в), при которой возникающие искажения длин (площадей) являются сравнительно
незначительными и могут быть учтены достаточно несложными формулами. Сущность указанной проекции
заключается в следующем. Земной эллипсоид делится меридианами на зоны. Проектирование точек
производится в пределах каждой зоны из центра эллипсоида на поверхность огибающего цилиндра.
Центральный угол проектирования (λ) остается постоянным. Зоны могут быть 6-ти или 3-х градусные (λ =
6˚ или λ = 3˚). Проекция зоны на цилиндр больше, чем ее размеры на эллипсоиде (относительная
величина искажения длин линий может быть определена по формуле εℓ = Y²/2R², где Y – расстояние от
осевого меридиана зоны до средней точки линии; R – радиус земного сфероида). После проектирования
каждой зоны (на основе их поворота вокруг полярной оси) цилиндр разворачивается в плоскость и тем
самым получают плоские изображения зон. Проекция Гаусса-Крюгера используется в геодезии для
построения в зонах системы прямоугольных координат.
5

6.

При оценке пространственного положения земных точек используют географическую,
зональную прямоугольную и высотную системы координат.
К географическим координатам земных точек относятся (рис.1 ): 1) широта (φ) –
угол между плоскостью экватора Земли и отвесной линией, проходящей через точку; 2)
долгота (λ) – двугранный угол между плоскостью Гринвичского (нулевого) меридиана и
плоскостью меридиана, проходящего через точку.
Начало отсчета широт – линия экватора, долгот – плоскость Гринвичского меридиана.
Широты могут быть северными и южными с пределами их изменения от 0˚ до 90˚,
долготы – западными и восточными с пределами их изменения от 0˚ до 180˚.
К зональным прямоугольным координатам точки относятся (см. рис.1.7):
1) абсцисса (Х) – расстояние от точки до линии экватора;
2) ордината (Y) – расстояние от точки до условной линии, параллельной осевому
меридиану координатной зоны и находящейся 500км к западу от него. Перед значением
ординаты точки указывается (приписывается номер зоны). Координатной зоной принято
считать часть земной поверхности, ограниченной 2-мя меридианами с разницей долгот в
6˚. Счет зон производится от Гринвичского меридиана с долготой 0˚ в направлении на
восток (1,2….60).
6

7.

7

8.

Пересечение осей симметрии зоны образует ее 4 координатные четверти с нумерацией по ходу часовой
стрелки от северного направления осевого меридиана зоны. Координатным четвертям соответствует
обозначения: I – СВ(северо-восточная); II –ЮВ (юго-восточная); III – ЮЗ (юго-западная); IV – СЗ (северозападная).
Разность координат 2-х точек называют приращением координат. Их соответственно обозначают ΔХ и ΔY
(см. рис. 1.7) и определяют по формулам
ΔХAB = XB - XA
(1.11)
ΔYAB = YB – YA
(1.12)
где X и Y – прямоугольные координаты соответственно точек В и А. Приращения координат могут иметь
знаки (+) или (-).
Высотной координатой точки является ее высота (см. рис.1.8). Высота - это расстояние от точки до
О.У.П. (основной уровенной поверхности). Высота О.У.П. принимается равной 0 м. Высоты точек (Hi) могут
иметь знаки (+) или (-) в зависимости от того находятся они выше или ниже О.У.П. В России используется
Балтийская система высот, для которой началом отсчета высот является средний уровень Балтийского
моря, отмеченный на Кронштадском футштоке Рижского залива (г. Санкт – Петербург, Россия).
Разность высот двух точек называют превышением (h). Согласно рис. 1.8 на примере линии АВ можно
записать
hАВ = НВ – НА
(1.13)
где НВ и НА – высоты соответственно точек В и А.
Превышения могут иметь знаки (+) или (-).
8

9.

9

10. Ориентирующие углы земных линий и формулы их взаимосвязей

В геодезии для характеристики направления линий в проекции на горизонтальную
плоскость используют значения их ориентирующих углов. Ориентировать линию – это
значит определить ее положение относительно исходного направления. В качестве
исходных направлений в геодезии принимают:1) магнитный меридиан 2)
географический меридиан; 3)осевой меридиан координатной зоны. Соответственно
различают следующие ориентирующие углы (рис. 1.9):
- магнитный азимут (М) – горизонтальный угол, отсчитываемый по ходу часовой
стрелки от северного направления магнитного меридиана до ориентируемой линии;
- географический азимут (Г) – горизонтальный угол, отсчитываемый по ходу часовой
стрелки от северного направления географического меридиана до ориентируемой
линии;
- дирекционный угол (α) – горизонтальный угол, отсчитываемый по ходу часовой
стрелки от северного направления осевого меридиана (или линии, параллельной ему)
до ориентируемой линии.
Разность между географическим и магнитным азимутами называется магнитным
склонением меридианов и обозначается как
10

11.

δ=Г-М
(1.14)
а разность между географическим азимутом и дирекционным углом – сближением
меридианов с обозначением
γ=Г-α
(1.15)
Согласно (1.14) и (1.15) взаимосвязь ориентирующих углов выражается следующими
формулами:
Г=М+δ
(1.16)
α = Г - γ =М+ δ – γ
(1.17)
Склонение и сближение меридианов могут быть восточными (т.е. располагаться к
востоку от географического меридиана) и иметь знак (+) или западными (т.е.
располагаться к западу от географического меридиана) и иметь знак (-).
11

12.

12

13.

Азимуты и дирекционные углы могут принимать значения от 0˚ до
360˚. Отличие азимутов от дирекционных углов состоит в том, что
значение дирекционного угла постоянно для любой точки
ориентируемой линии (α = сonst), а значения азимутов переменны в
зависимости от положения точки на линии (М, Г ≠ const). Указанное
свойство дирекционных углов обуславливает их преимущественное
использование в качестве ориентирующих углов линий (примеры α =
const и М(Г) ≠ const см. рис. 1.9).
Для одной и той же линии следует различать дирекционные углы
(также как и азимуты) прямого (αпр) и обратного (αобр)
направлений линий (см. αАВ и αВА на рис.1.9). Разница между
прямыми и обратными значениями ориентирующих углов можно
выразить формулой:
αобр = αпр + 180º
(1.18)
13

14.

При αпр > 180º в формулу (1.18) следует вводить значение (-360º), чтобы избежать получения
αобр > 360º.
В качестве косвенных характеристик ориентирующих углов могут служить румбы (r), т.е.
острые углы (в пределах от 0˚ до 90˚), отсчитываемые от ближайшего, северного или
южного, направления меридиана до ориентируемой линии (cм. рис.1.10 на примере
дирекционных углов). Румб обозначается записью координатной четверти и числового
значения.
Пример: r = CЗ: 45˚ (северо-западная координатная четверть, числовое значение румба
45˚).Числовое значение румба называют табличным углом (αТ).
В зависимости от координатных четвертей взаимосвязь между дирекционным углом и
табличным углом румба (согласно рис.1.10) может быть выражена формулами:
а) I четверть (СВ):
α = αТ
б) II четверть (ЮВ): α = 180˚- αТ
в) III четверть (ЮЗ): α = αТ + 180˚
г) IV четверть (СЗ): α = 360˚- αТ
14
(1.19)
(1.20)
(1.21)
(1.22)

15.

15

16.

Учитывая превалирующую роль дирекционных углов(для ориентирования земных линий) рассмотрим
схему взаимосвязи дирекционных углов двух смежных линий, приведенную на рис.1.11. Согласно
этой схеме дирекционные углы последующей (αпосл.) и предыдущей (αпред.) линий взаимосвязаны друг с
другом через соответствующие значения горизонтальных углов ( βпр – правого по ходу линий и βлев –
левого по ходу линий). В соответствии с рис. 1. можно записать,что
αпосл. = αпред + ω
(1.23)
или с учетом выражений
ω = 180º- βпр
βпр = 360º - βлев
(1.24)
(1.25)
в окончательном виде получаем
αпосл.= αпред + 180º - βпр
αпосл.= αпред - 180º+βлев
16
(1.26)
(1.27)

17.

При расчетах по формулам (1.26) и (1.27) необходимо учитывать
следующие два условия:
1) в случае получения значения αпред > 360° от расчетного результата
следует вычесть 360° и полученное значение считать искомым углом; 2) в
случае получения отрицательных значений αпосл к расчетному результату
следует прибавить 360° и полученное значение считать искомым углом.
Примеры: 1) при значениях αпред =310°и βправ = 20° по формуле (1.26)
получаем αпосл = 310° + 180° -20° = 470°; поскольку дирекционный угол не
может быть больше 360°, то в качестве искомого угла записываем
значение αпосл = 470° -360° = 110° ; 2) при значениях αпред = 40° и βлев = 70°
по формуле (1.27) получаем αпосл = 40° -180° + 70° = - 70°; поскольку не
может быть отрицательных значений дирекционного угла, то в качестве
искомого угла записываем значение αпосл = 360° -70° = 290°.
17

18.

Если для двух направлений выходящих из одной точки (т.В на рис. 1.11)
известны дирекционные углы (αВА и αВС), то горизонтальный угол между
направлениями (βправ) равен разности их дирекционных углов, что можно
записать как:
АВС = αВА – αВС
(1.28)
где βАВС – горизонтальный угол между линиями (ВА) и (ВС), правый по ходу
(А-В-С).
При получении по формуле (1.28) отрицательных значений βАВС, т.е. для
случаев αВА < αВС к расчетному результату добавляют 360° и полученное,
положительное
значение принимается за искомую величину βАВС.
18

19. Решение основных геодезических задач

К основным геодезическим задачам прежде всего
следует отнести задачи, связанные с определением
приращений координат и координат точек земной
поверхности, дирекционных углов и горизонтальных
проложений земных линий, превышений и высот точек
Земли. В первую очередь среди таких задач можно
указать
на: 1) прямую геодезическую задачу; 2)
обратную
геодезическую
задачу
и
3)
задачи
геодезического
нивелирования
(определение
превышений и высот ). Решение указанных задач, как
правило, составляет основу алгоритмов решения
остальных геодезических задач.
19

20.

Сущность прямой геодезической задачи состоит в том, что по
координатам одной точки (ХА,YА) прямой линии, ее дирекционному углу (αАВ)
и горизонтальному проложению (sАВ) вычисляют приращения координат (∆ХАВ
=?,∆YАВ =?) и прямоугольные координаты другой точки этой линии (ХВ=?,YВ=?).
Схема решения прямой геодезической задачи(на примере I координатной
четверти) очевидна из рис.1.12; ее расчетными формулами (общими для
всех координатных четвертей) являются выражения:
∆ХАВ = sАВ ·cos αАВ
(1.29)
∆YАВ = sАВ ·sin αАВ
(1.30)
ХВ= ХА +∆ХАВ = ХА + sАВ ·cos αАВ
(1.31)
YВ= YА+∆YАВ = YА+ sАВ ·sin αАВ
(1.32)
При расчетах по формулам (1.29 – 1.32) следует учитывать знаки
тригонометрических функций дирекционного угла αАВ, зависящих от
величины αАВ.
20

21.

21

22.

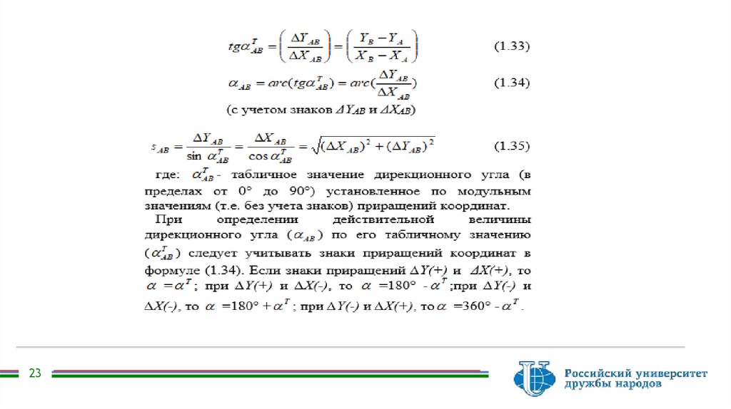
Сущность обратной геодезической задачи
состоит в том, что по координатам (ХА,YА, ХВ,YВ)
конечных
точек
линии
вычисляют
ее
дирекционный угол (αАВ=?) и горизонтальное
проложение (sАВ=?).Схема решения обратной
геодезической
задачи
(на
примере
IV
координатной четверти), понятна из рис. 1.13; ее
расчетными формулами (общими для всех
координатных четвертей) являются выражения
22

23.

23

24.

Cущность задачи геодезического нивелирования заключается в
определении превышений и высот точек земной поверхности и
основано на применении геометрического и тригонометрического
способов. Отметим, что нивелированием в геодезии называют
определение высотного взаимоположения определяемой точки с
другими точками с известными (заранее установленными)
высотами.
При геометрическом нивелировании превышения определяют
как разность отвесных расстояний, измеренных от нивелирных
точек до условных горизонтальных линий (рис.1.14а), т.е. по
формуле
24

25.

25
English     Русский Rules