264.22K
Category: mathematicsmathematics

Распределение Пауссона

1.

Распределение Пауссона

2.


Распределение Пуассона в теории вероятностей и статистике — дискретное распределение
вероятностей, которое выражает вероятность того, что заданное количество событий
произойдёт за фиксированный интервал времени.
При этом события должны происходить с известной постоянной средней частотой и независимо от
времени, прошедшего с момента последнего события.
Также распределение Пуассона может использоваться для определения количества событий за
интервалы, отличные от временных, и в измерениях, превышающих 1 (например, количество
событий в данной области или объёме).
Распределение названо в честь французского математика Симеона Дени Пуассона

3.


Где встречается:
Распределение Пуассона встречается в ситуациях, где происходит большое число испытаний, в
каждом из которых с малой вероятностью происходит «редкое» событие.
Некоторые области, в которых применяется распределение Пуассона:
Моделирование событий. Например, количество метеоритов диаметром более 1 метра,
которые падают на Землю за год, или лазерных фотонов, попадающих на детектор за
определённый интервал времени. 1
Оценка надёжности измерений. Распределение Пуассона часто используется, когда нужно
определить ошибки измерений и надёжность величин при наблюдении редких событий. 3
Теория массового обслуживания. Распределение Пуассона описывает число требований на
обслуживание, поступивших в единицу времени в таких системах. 42
Ядерная физика. Например, при измерении числа актов радиоактивного распада,
происшедшего за какое-то время, характерным законом распределения является закон
Пуассона

4.


Распределение Пуассона — распределение дискретного типа случайной величины,
представляющей собой число событий, произошедших за фиксированное время. При этом
события происходят с некоторой фиксированной средней интенсивностью и независимо друг от
друга. Формула имеет вид

5.

• Функция плотности вероятности распределения Пуассона имеет вид f(x|λ)=λxx!e−λ,
где x=0,1,2,…,∞. Результатом является вероятность точного количества случаев x
случайного события.
Параметр λ в формуле — интенсивность событий, положительное действительное число,
равное ожидаемому значению количества событий, произошедших в течение заданного
интервала.

6.

Примеры задач
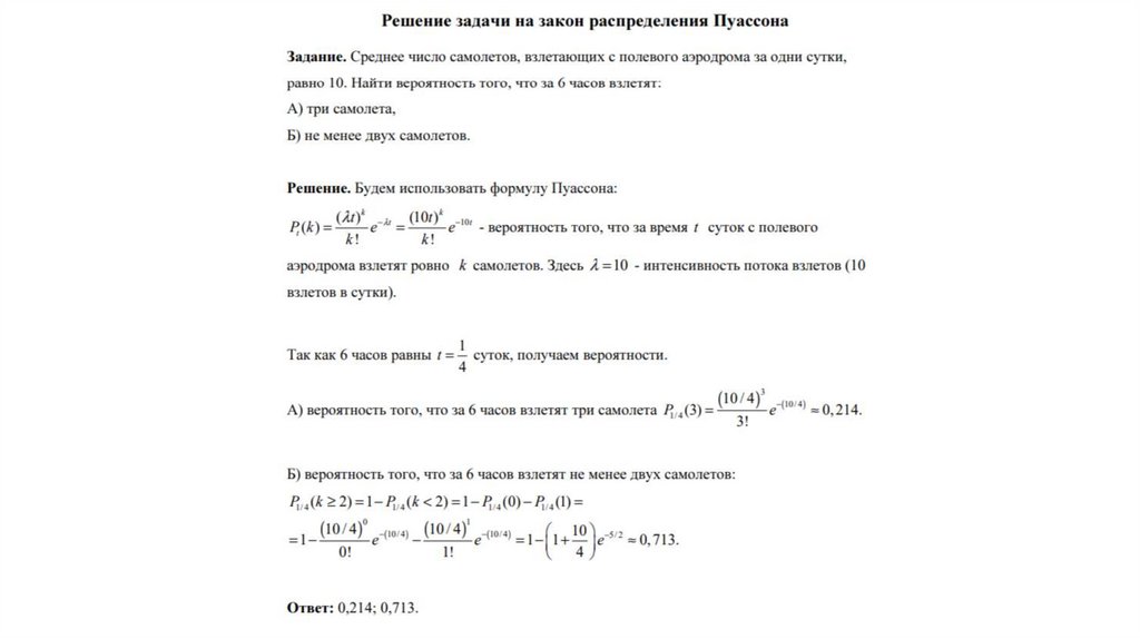
• Задача 1. Среднее число самолетов, взлетающих с полевого
аэродрома за одни сутки, равно 10. Найти вероятность
того, что за 6 часов взлетят:
• А) три самолета,
• Б) не менее двух самолетов.

7.

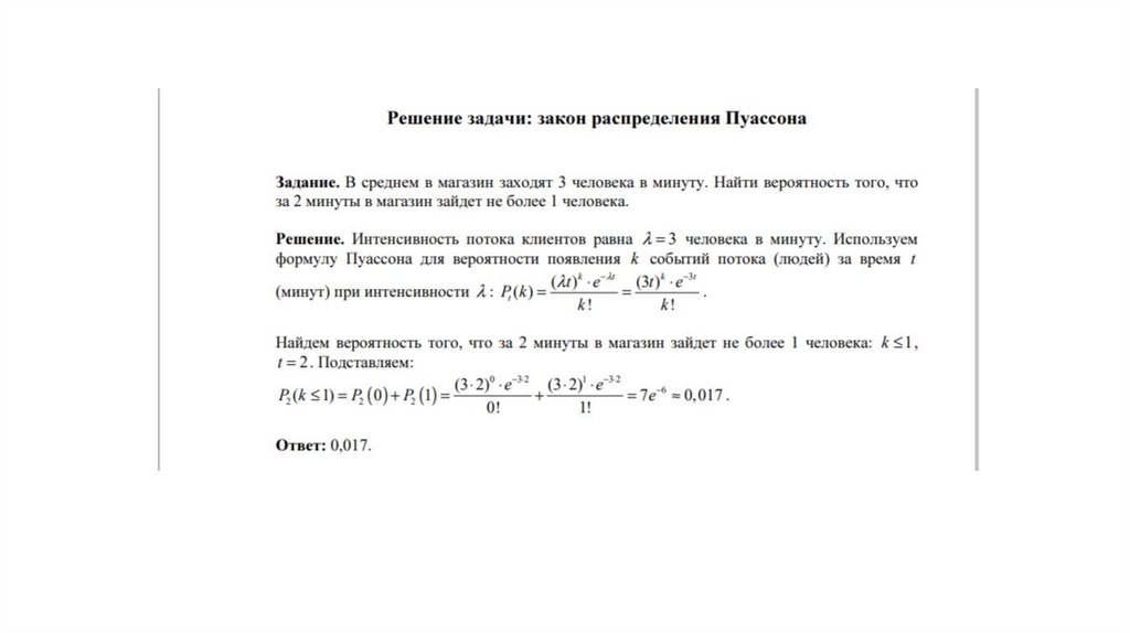
• адача 2. В среднем в магазин заходят 3 человека в минуту.
Найти вероятность того, что за 2 минуты в магазин зайдет
не более 1 человека.

8.

решение задач
English     Русский Rules