Тема: Введение прямоугольной (декартовой) системы координат в пространстве. Разложение вектора по координатным векторам.
План:
1. Прямоугольная система координат в пространстве
2. Координаты вектора
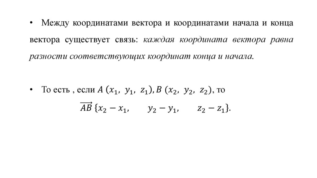
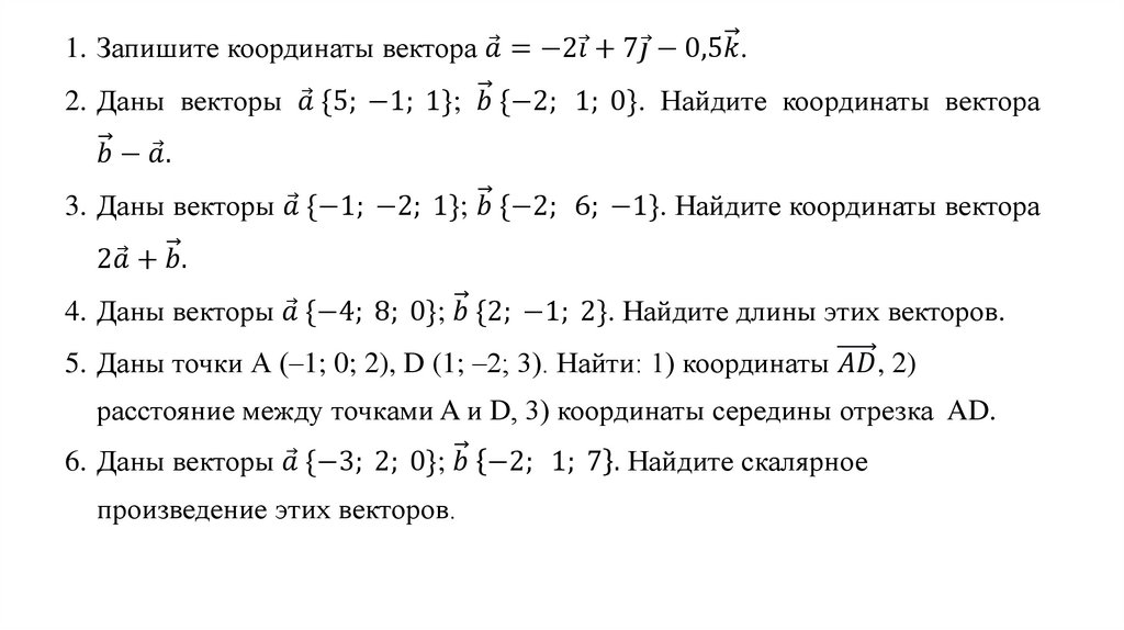
Правила, которые позволяют по координатам данных векторов найти координаты их суммы и разности, координаты произведения данного
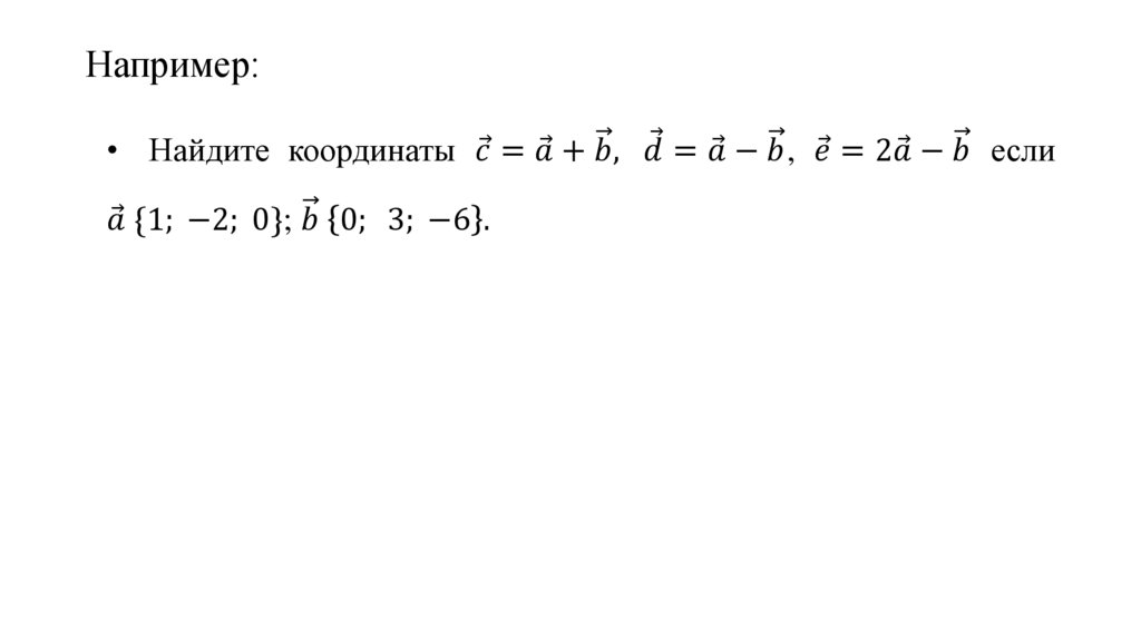
Например:
Например:
3. Формула координат середин отрезка
4. Формула длины вектора
5. Формула расстояния между двумя точками
6. Формула скалярного произведения векторов в координатах
694.05K
Category: mathematicsmathematics

Введение прямоугольной (декартовой) системы координат в пространстве. Разложение вектора по координатным векторам

1. Тема: Введение прямоугольной (декартовой) системы координат в пространстве. Разложение вектора по координатным векторам.

Введение
формул координат середины отрезка, расстояния
между двумя точками

2. План:

1. Прямоугольная система координат в пространстве
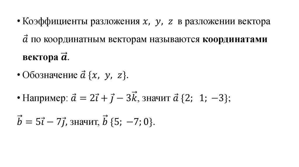
2. Координаты вектора
3. Формула координат середин отрезка
4. Формула длины вектора
5. Формула расстояния между двумя точками
6. Формула скалярного произведения векторов в координатах

3.

4. 1. Прямоугольная система координат в пространстве

5.

• Абсцисса точки М:
English     Русский Rules