Рекуррентные соотношения: напоминание
Линейные рекуррентные соотношения
Линейные рекуррентные соотношения
Линейные рекуррентные соотношения
Линейные рекуррентные соотношения
Линейные рекуррентные соотношения
Линейные рекуррентные соотношения
Свойства рекуррентных соотношений
Решение рекуррентных соотношений
Решение рекуррентных соотношений
Решение рекуррентных соотношений
Решение рекуррентных соотношений
Решение рекуррентных соотношений
Решение рекуррентных соотношений
Лемма Вандермонда
Лемма Вандермонда
Лемма Вандермонда
Решение рекуррентных соотношений
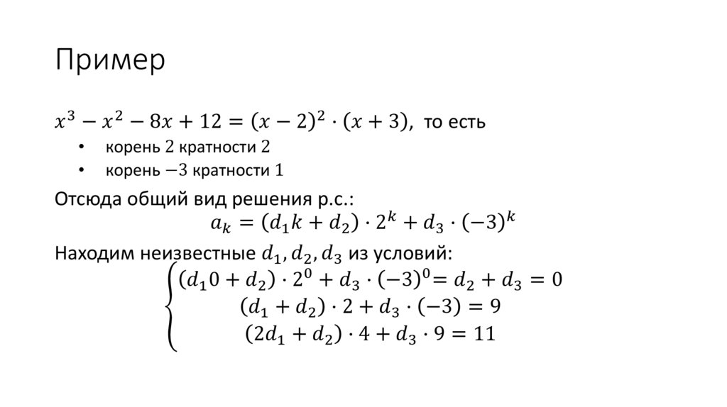
Пример
Пример
Пример
Последовательности с запретами
Последовательности с запретами
Последовательности с запретами
Последовательности с запретами
Последовательности с запретами
Последовательности с запретами
Последовательности с запретами
Последовательности с запретами
Нерешённые проблемы
1.40M
Category: mathematicsmathematics

Рекуррентные соотношения: напоминание

1. Рекуррентные соотношения: напоминание

• Основное рекуррентное соотношение:
English     Русский Rules