Нейронные сети для преобразования текста
План дисциплины
История архитектуры
Процесс обучения
Архитектура
Attention is all you need
Attention is all you need
Query
Query
Key
Key-query
Key-query
Key-query
Key-query
Key-query
Key-query softmax
Key-query
Value
Value
Value
Домашка домашечка
Конец третьей части
3.75M
Category: informaticsinformatics

Нейронные сети для преобразования текста

1. Нейронные сети для преобразования текста

2. План дисциплины

1
Введение в NLP
Для чего компаниям
Кто использует
Сколько платят
2
Обработка
естественно языка
Токенизация
Стемминг
Лемматизация
3
Классические методы
преобразования
текста
TF-IDF
Bag of Words
Word2Vec
4
Нейронные сети для
преобразования
текста
NN
GPT
BERT
5
Решение задач
Классификация
Кластеризация
Генерация
6
Современные
инструменты и
библиотеки
Transformers
NLTK
SentenceTransformers

3. История архитектуры

4. Процесс обучения

5. Архитектура

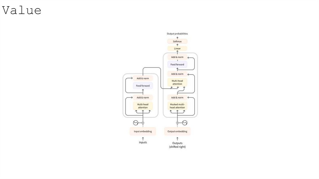
Encoder – часть отвечающая за кодирование токенов в
более «умные» последовательности (эмбеддинги).
Благодаря этой части модель «улавливает» смысл в
тексте.
Decoder – комбинирует эмбеддинги из encoder и другие
данные (например выходные данные с прошлой итерации)
и считает целевую последовательность (например
токены, которые мы переведем в текст на другом
языке)
Каждая из этих частей может использоваться
независимо, например для генерации эмбеддингов может
использоваться только encoder, тогда мы сможем
сравнивать при помощи таких эмбеддингов тексты на
схожесть

6. Attention is all you need


Feed forward – сеть прямого распространения,
обычные полносвязные слои
Add & norm – слои нормализации, например
приведение чисел вектора в диапазон от 0 до 1
Linear – линейный слой, по сути те слои, которые
используются в feed forward, но один отдельный
Softmax – функция активации

7. Attention is all you need

• Матрицы Q, K и V – основа механизма
При интерпретации уже обученных моделей были
выявлены следующие абстракции

8. Query

https://www.youtube.com/@3blue1brown

9. Query

10. Key

11. Key-query

12. Key-query

• Матрицы Q, K и V – основа механизма
При интерпретации уже обученных моделей были
выявлены следующие абстракции

13. Key-query

14. Key-query

15. Key-query

16. Key-query softmax

17. Key-query

• Матрицы Q, K и V – основа механизма
При интерпретации уже обученных моделей были
выявлены следующие абстракции

18. Value

19. Value

20. Value

21. Домашка домашечка

1. Создать нейронную сеть с нуля, т.е. не
используя готовые библиотеки. Пример работы
на любом табличном датасете.
2. Сделать класс, в котором реализована
возможность задать количество нейронов в
скрытом слое и провести обучение.
3. Реализовать GPT как в п.2
https://github.com/karpathy/ng-videolecture/blob/master/gpt.py

22. Конец третьей части

English     Русский Rules