220.68K
Category: managementmanagement

6. Система планирования на предприятиях

1.

6. Система планирования на предприятиях
6.1. Сущность, принципы и методы планирования
Планирование - процесс проектирования желаемого будущего и эффективных путей его
достижения. Конечным результатом этого процесса являются плановые решения, представляющие
собой основу для последующей целенаправленной деятельности. План представляет собой систему
взаимосвязанных, направленных на достижение цели плановых заданий, определяющих порядок,
сроки и последовательность осуществления отдельных мероприятий. В нем фиксируются пути и
средства развития в соответствии с поставленными задачами, обосновываются принятые
управленческие решения. Планирование на предприятиях позволяет выбрать наиболее эффективные
пути достижения результатов в производственно-коммерческой деятельности, обосновать основные
направления технического и организационного развития, уровень специализации и кооперации
производства, обеспечить согласованность действий различных подразделений и эффективность
использования различных видов ресурсов.
Планирование на предприятии выполняет следующие функции:
позволяет наиболее рационально использовать имеющиеся ресурсы;
помогает подготовиться к использованию будущих благоприятных условий;
систематизирует возникающие проблемы;
улучшает координацию между подразделениями и службами предприятия;
повышает проходимость информации;
упрощает и систематизирует выполнение функции контроля производственной деятельности.
Планирование занимает центральное место в механизме хозяйственного управления.
1

2.

Принципы планирования представлены в таблице:
Принципы планирования
Содержание принципов
Своевременность
Организационное построение системы планирования и осуществление
процедуры формирования плана должны обеспечивать принятие плановых
решений к заданному сроку, так как в противном случае приостанавливается
(тормозится) деятельность структурных подразделений по реализации плана.
Непрерывность
Разработка долгосрочных, среднесрочных и краткосрочных (годовых) планов.
планирования
Среднесрочные и долгосрочные планы систематически пересматриваются и
корректируются с учетом изменившихся обстоятельств, а годовые планы вытекают из среднесрочных.
Обоснованность
Создание условий в системе планирования, обеспечивающих повышение
обоснованности плановых решений.
Целенаправленность
Наличие четкой цели для плановой деятельности формирует такие
организационно-финансовые мероприятия, которые обеспечивают достижение
заданной цели.
Научное обоснование
Научная основа - достоверная информация и проверенные методы.
Приоритетность
Выбираются ведущие звенья, от реализации задач которых зависит успех дела, их
реализации задач ведущих стремятся реализовать в первую очередь.
звеньев
Взаимная увязка и
Вовлечение всех производственных подразделений предприятия с целью
координация
обеспечения сбалансированной работы между ними.
Комплексность
Одновременное рассмотрение всех аспектов реализации планового решения.
Экономичность
Опора на экономические критерии при выборе плановых решений из множества
(рациональность)
возможных вариантов.
Информативность
Создание системы информационного обеспечения процесса принятия плановых
решений.
Гибкость
Возможность при необходимости внесения корректировок в план.
Точность
Ошибки в планировании приводят к ошибкам в реализации решений.
Участие каждого
Наличие обратной связи в процессе принятия плановых решений.
работника в процессе
2
планирования

3.

В планировании используются методы: диалектический, системный, аналитический,
синтетический, наблюдение, эксперимент, измерение, описание, абстрагирование, индукция,
дедукция, математические методы, моделирование.
Таблица - Методы планирования
Неколичественные
методы экспертных
оценок;
принятия решений по
общим функциям
управления;
формулирование
проблемы;
неколичественная
имитация и построение
модели.
Количественные
балансовый;
нормативный;
расчетно-аналитический;
планирования с помощью динамических рядов;
экономико-математические (оптимизации соотношения «издержки
– объем – прибыль», поиск эффективного варианта технических
решений);
экономико-математического моделирования;
графо-аналитический;
планирования по технико-экономическим факторам
(пофакторный);
программно-целевого планирования;
базовый;
опытного планирования;
системного анализа;
предельного анализа;
бюджетирования;
опытно-статистический.
3

4.

Планирование деятельности предприятия осуществляется
деятельности, поэтому различают несколько видов планов.
Таблица - Классификация планов
Признак классификации
1. По периоду планирования
2. По значимости и перспективности
решаемых задач
3. По признаку подчиненности
(иерархии)
4. С позиции функционального
управления
для
различных
периодов
Виды планов
краткосрочные (до года);
среднесрочные (более года);
долгосрочные (свыше 3 лет).
стратегические;
тактические (текущие);
оперативные.
корпоративные;
юридически самостоятельных хозяйственных единиц;
структурных подразделений;
индивидуальные работников.
ресурсные;
себестоимости;
производства (производственная программа);
продаж;
прибыли;
по труду и заработной плате и т.д.
4

5.

В деятельности предприятия присутствует совокупность планов, но формирование каждого из
них имеет особенности - по уровню детализации, степени агрегирования (укрупнения) информации,
набору используемых показателей, целевым ориентирам и другим отличиям.
В планировании деятельности фирм используются различные подходы, основными из которых
являются:
• матричное планирование затрат производства на основе матриц «затраты - выпуск» (модели
Леонтьева) и нормируемых единичных затрат ресурсов;
• оптимальное планирование включает целевую функцию, набор ограничений по степени
удовлетворения заданному критерию (прибыль и т.п.);
• адаптивное планирование учитывает динамику ресурсов предприятия и направлено на
согласованность целей фирмы при выборе плановых решений.
Основой разработки системы планов является принцип взаимной увязки и координации,
означающий координацию развития отраслей, регионов, предприятий; согласование материальных,
трудовых и финансовых показателей; сочетание государственного управления и частного
предпринимательства; сбалансированность планов.
Системный подход к планированию развития предприятия означает планирование развития
предприятия как иерархической подсистемы народнохозяйственного, регионального, отраслевого
комплексов. Структура системы планирования развития предприятия характеризуется
горизонтальными связями между внешними и внутренними факторами развития, связями «план программа - проект», а также вертикальными связями уровней планирования: федерального,
регионального, предприятия и его подразделений.
5

6.

6.2. Разработка программ и проектов развития предприятий
Программы разрабатываются и реализуются для решения отдельных проблем, в них
увязываются действия, согласуются усилия подразделений предприятий.
Важными принципами являются: практическая реализация стратегий, планов; координация и
согласование деятельности участников; достижение конечных результатов; взаимная
ответственность исполнителей программы; обеспеченность ресурсами и привлечение источников
для финансирования программ; взаимосвязь программ разного уровня.
Планы и программы разрабатываются от высшего уровня организации к более низким, затем
производятся уточнения в процессе движения от низших уровней к высшему. Такой порядок
позволяет достичь стратегического замысла организации. Планирование снизу, исходящее из
анализа ситуации, позволяет сформировать индикаторы высшего уровня. Разработка трех- или
пятилетнего плана, который вытекает из концепции долгосрочного развития, обеспечивает
очередность, взаимосвязь и степень выполнения целевых программ. Повышение уровня
обоснования и сбалансированности трех- и пятилетнего планов дает возможность подчинить ему
годовой план, превратить годовые планы в средство реализации заданий на среднесрочную
перспективу.
Пятилетний (трехлетний) план предопределяет минимально допустимый уровень годовых
плановых показателей. В годовом плане осуществляются более детальные расчеты по всем
показателям. Эти расчеты более реальны, т.к. фактор неопределенности в годовом промежутке
времени менее ощутим по сравнению с трех- и пятилетним периодом. Принципиально важным
вопросом, тесно связанным с повышением уровня планового управления, является обеспечение
непрерывности планирования, которое заключается в систематическом продлении плановой
перспективы. Это позволяет своевременно учитывать особенности предстоящего этапа развития,
уточнять ранее принятые плановые решения, обеспечивать их преемственность, подготовиться к
разработке и реализации новых мероприятий.
6

7.

Для повышения уровня обоснования планирования необходимо использовать вариантный
подход к формированию планов и программ. Особенно важно, чтобы в ходе разработки планов были
предусмотрены необходимые резервы для перераспределения ресурсов при возможных отклонениях
фактических параметров развития организации от плановых. Конструкция долгосрочного плана не
должна быть жесткой. При отборе проблем, по которым следует принять решения, необходимо
предусмотреть гибкие способы планирования и достижения соответствующих показателей,
возможность уточнения, корректировки, которая обеспечивается прежде всего при осуществлении
принципа непрерывности планирования.
Причиной, тормозящей реализацию экономических программ, является недостаточный
уровень управления, в том числе планирования и организации выполнения планов. Планы зачастую
нереальны, т.к. в них отсутствуют достаточные обоснования сбалансированных ресурсов, сроков,
норм и нормативов, инвестиционных затрат по каждой программе и подпрограмме, вариантов,
рисков, резервов. Предприятия слабо изучают возможности участия в государственных планах и
программах, неверно выбирают приоритеты развития. Наблюдается обособленность, слабая увязка
стадий составления и реализации планов, составители планов уделяют мало внимания выбору
мероприятий, необходимых для выполнения задач.
Большинство планов содержит более или менее детальную информацию о том, что надо
сделать, и недостаточную - как это сделать и кто должен это осуществить. Актуальным в настоящее
время является выполнение условия совместимости и согласованности избираемых для выполнения
программ развития предприятий экономических рычагов со стороны органов государственной
власти (как федеральных, так и региональных).
7

8.

Формирование программ начинается с отбора важнейших проблем, подлежащих
программному решению, которые в свою очередь определяются на основе анализа состояния
объекта и тенденций его изменения. Критериями отбора приоритетных проблем, подлежащих
программному решению, могут быть: значимость для достижения целей социально-экономического
развития; межотраслевой, многопрофильный характер проблем; новизна и высокая эффективность
технических, организационных и иных решений, необходимых для решения проблемы.
Формулировка целей программ производится исходя из плана развития социальноэкономической системы макро-, мезо- и микроуровня. На различных этапах развития систем
программы направляются на достижение целей, соответствующих конкретным условиям
внутренней и внешней среды. В качестве главной цели на макроуровне выдвигается экономический
рост с учетом изменения качества жизни. Основные требования, предъявляемые к целям программ:
координация с целями плана и системами более высокого порядка, конкретность, обозримость,
реальность, взаимосвязанность, согласованность, эффективность.
Программа должна содержать количественные и качественные показатели и параметры.
Например, при формировании интегрированной бизнес-структуры необходимы следующие
показатели: удельный вес межотраслевого обмена до и после объединения; доля высоких
технологий; ассортимент (старый, новый); инвестиции на научно-техническое развитие;
собственные и привлеченные средства предприятий и организаций (бюджета, государственных
целевых программ, кредиты коммерческих банков и др.); выручка от продаж; общий экономический
эффект от создания интегрированной структуры (с учетом дисконтирования).
8

9.

Конечными (целевыми) показателями комплексной программы являются: экономический рост,
рост объема продаж, коммерческая и бюджетная эффективность, срок окупаемости затрат,
улучшение социальных параметров (дополнительные рабочие места, рост средней заработной платы
и др.).
На заключительной стадии формирования трех-, пятилетнего и годового планов отдельные
программы детализируются в проектах конкретных объектов развития. Каждый проект
детализируется по этапам, представляющим комплекс работ, классифицируемых по направлениям,
мероприятиям. Отдельные проекты развития предприятия описывают изменения в одной или
нескольких функциональных сферах деятельности предприятия: производстве, ассортименте,
технике, технологии, системе управления.
Схема разработки проектов включает следующую элементную базу: главная цель корпоративные, функциональные стратегии - приоритет - цели - концепции - анализ состояния
предприятий - производственно-хозяйственные связи - план по факторам - программы - целевые
показатели - финансирование - реализация и контроль.
Методические положения по планированию развития предприятия:
на основе анализа состояния предприятия и тенденций его изменения производится отбор
приоритетных проблем;
план включает программы, направленные на решение наиболее значимых проблем, достижение
приоритетов развития, принципиальной новизны и высокой эффективности технических,
организационных и иных решений;
разрабатываются долгосрочные планы и программы на период более трех-пяти лет;
среднесрочные - на период менее трех-пяти лет; краткосрочные (обычно годовые);
необязательно совпадение планируемого периода реализации целевой программы с принятыми
плановыми периодами;
9

10.

• план содержит программы, различающиеся степенью готовности (программы могут быть начаты
в период, предшествующий планируемому, или в планируемом периоде; реализованы в пределах
плана или за пределами планового периода);
• тип целевой программы (социально-экономическая, финансового оздоровления, научнотехническая, производственно-экономическая, территориальная, экологическая, организационнохозяйственная) определяется по ведущему признаку, определяющему цель программы;
• отдельные программы детализируются в проектах конкретных объектов модернизации, а
отдельные проекты обосновывают изменения в одной или нескольких функциональных сферах
деятельности предприятия;
• проекты отражают комплекс плановых работ, мероприятий, выделяемых по разделам; включают
целевые показатели, финансирование, меры по реализации и контролю;
• планы, программы и проекты включают результаты (количественные и качественные показатели),
охватывают все функции управления;
• система показателей программ может быть значительно шире, чем плана: она включает
множество специфичных индивидуальных показателей, малосущественных для плана в целом, но
важных для данной программы, а система показателей проектов более детализирована, чем в
программе;
• все показатели должны разрабатываться по программе в целом и по ее проектам, с
распределением по периодам (пятилетиям, годам и т.п.) в соответствии с разделами плана;
• достигается сбалансированность в ресурсах и их потребностях по каждой программе, между
программами, по каждому проекту, а по тем программам, проектам, которые не полностью
обеспечиваются ресурсами, необходимо провести пересмотр и уточнение показателей.
Изменение отдельного показателя не допускается;
• нестабильные условия деятельности предприятий обусловливают необходимость постоянного
отслеживания изменений, проверки обеспеченности плана ресурсами и возможных
корректировок плана, программ, проектов.
10

11.

6.3. Стратегическое и тактическое планирование
Планирование предполагает согласование стратегического и тактического планов. Тактическое
планирование подразделяется на технико-экономическое и оперативно-производственное (см.
рисунок).
Система оперативно-производственного планирования включает календарное планирование и
диспетчирование. Задача календарного планирования заключается в установлении плановых
заданий каждому цеху, бригаде на короткий период и осуществлении контроля хода выполнения
заданий. Эти процессы включают составление календарных графиков производства и выпуска
продукции, разработку оперативных заданий производственным участкам, расчет загрузки
оборудования, содержание и очередность выполнения работ, сроки и перечень выполненных работ
на всех стадиях переработки исходного сырья в готовую продукцию.
11

12.

Особенности тактического плана заключаются в том, что он разрабатывается в развитие
стратегического, детализируя его, занимает промежуточное положение, интегрирован со
стратегическим и оперативно-календарным планированием. Если, например, стратегическим
планом установлено задание по выпуску новой продукции, то в тактическом плане должны быть
приняты решения по составу, содержанию, срокам проведения и ресурсному обеспечению НИОКР;
подготовке кадров; источникам финансирования.
Часть мероприятий, связанных с проектами освоения новой продукции и новых технологий,
инвестициями и строительством объектов, включается в отдельные планы, которые составляются на
весь период осуществления мероприятий (до 2-5 лет и более). Оперативная часть инвестиционных
проектов, которая находится на стадии исполнения, ежегодно корректируется и поэтапно включается
в общие годовые (текущие) и оперативно-календарные планы.
Тактическое планирование охватывает только внутренние взаимосвязи подсистем
предприятия. Срок - до одного года, а также более короткие периоды. В этом смысле тактическое
планирование является текущим. Решения тактических планов конкретные, адресные и всегда
привязаны к показателям работы структурных подразделений предприятия; базируются на
объективной и полной информации; сопряжены с меньшим риском; детализированы; касаются
внутренних проблем предприятия.
Реальность выполнения тактического плана достигается его гибкостью, хотя он одновременно
остается директивным. Для обеспечения гибкости тактический план дополняют системой
специальных бюджетов; разрабатывается несколько вариантов планов, рассчитанных на различные
условия реализации; оценивают результаты плана по скорректированным в текущем периоде
плановым показателям (а не по исходным). Предприятие стимулирует исполнителей плана, поощряя
их инициативу отклоняться от плана в выгодном направлении для предприятия. Создаются
плановые резервы, позволяющие осуществлять по мере необходимости оперативную корректировку
плановых показателей.
12

13.

Тактический план, устанавливая пропорции между ресурсами и плановыми действиями,
создает основу для координации усилий всех участников плановой деятельности. Возможность
согласования, достижения наибольшей эффективности в условиях рыночной нестабильности
обеспечивается: планированием важнейших ресурсов и объектов (ассортимента, техники и др.);
определением «точек роста»; согласованием показателей, обоснованных разными методами;
проверкой согласованности; единой нормативной базой, нормативно-техническими и
методическими документами; своевременным контролем отклонений факта от плана и текущей
корректировкой запланированных мероприятий.
Ответственность за принятие плановых решений лежит на руководстве. Определенная мера
ответственности устанавливается каждому работнику, причастному к составлению или выполнению
плана, за низкое качество принятых решений, неисполнение или ненадлежащее исполнение
плановых показателей. Организационная структура предприятия предопределяет каждому
руководителю и специалисту, имеющему отношение к составлению и выполнению плана, состав
прав, ответственности и функций; устанавливает разделение труда и место каждого управляющего в
управленческой иерархии.
Состав разделов тактического плана зависит от многих факторов: отраслевой принадлежности
предприятия; сложившихся методов управления; управленческой культуры; стадии развития
предприятия; рыночной структуры и др.
Разработка тактического плана возможна только на основе продуманной стратегии, которая
требует значительного времени, ресурсов и квалифицированных кадров. Поэтому такой план
применяют обычно стабильно работающие предприятия с развитой системой управления. Чем
тщательнее проработаны все разделы тактического плана, тем легче его выполнять, меньше
требуется ресурсов, лучше качество работы. Много потерь средств и времени возникает из-за
несбалансированности разделов плана, наличия в нем просчетов, а также низкой дисциплины
исполнителей.
13

14.

Разделы тактического плана - это планы продаж, производства, технического и
организационного развития, материально-технического обеспечения, развития персонала, оплаты
труда, формирования издержек и финансовых результатов.
Тактический план по реализации увязывается со стратегическим маркетинговым планом.
Ежегодный тактический план маркетинга разрабатывается в разрезе маркетинговых функций:
товарной, ценовой, дистрибьюторской, реализационной, рекламной, сервисной. Единство
стратегического и тактического планов обеспечивается при разработке плановых тактических
действий для достижения в текущем году тактических целей (увязанных со стратегическими):
планируемых продаж; диверсификации ассортимента. Тактический план увязывается со
стратегическими текущими мероприятиями по снижению и (или) устранению тех или иных
барьеров входа/выхода на рынок (недостаточной емкости рынка, динамики спроса, скорости
обновления товаров, угрозы появления товаров-субститутов, конкуренции и др.).
Раздел «План реализации» включает следующие плановые формы:
«План продаж» - натуральные и стоимостные показатели по отдельным продуктам или группам,
рынкам, группам потребителей и каналам сбыта: номенклатура, ассортимент продукции; объем
реализации (на основе заключенных договоров и маркетинговых исследований), товарная
продукция; поставки продукции на экспорт; поставки по гос.заказу; новая продукция;
нормативные складские запасы готовой продукции;
«План маркетинго-реализационной деятельности» - сроки, ответственные, затраты и источники
финансирования;
«Смета коммерческих расходов, связанных с реализацией продукции» - затраты в разрезе заказов
и статей расходов;
«План мероприятий» - сроки, ответственные, затраты и их источники финансирования по
направлениям: продуктовые, контрактно-ценовые, распределительные, коммуникационные и др.;
«План службы реализации» - цели, стратегии, организация и персонал, ресурсы.
14

15.

Следующий раздел тактического плана - план производства. Его содержание представлено в
следующих формах:
• «План производства в натуральном и стоимостном выражении» - номенклатура и ассортимент
продукции, объемы производственной программы в разрезе производственных подразделений;
• «Изменение незавершенного производства» - норматив;
• «Изменение объема производства по факторам» - мероприятия по развитию технического и
организационного уровней предприятия, структуры продукции и их влияние на показатели
деятельности.
Планируемая производственная программа исходит из ограничений по реализации, ресурсам
(трудовым, материальным, производственным мощностям), учитывающим ее минимальный и
максимальный возможный объемы; по ключевым показателям деятельности, например, по прибыли,
себестоимости продукции и рентабельности.
Годовой план производства с учетом ограничений разрабатывается методом экономикоматематического моделирования. Ограничения по ресурсам требуют, чтобы общая трудоемкость и
трудоемкость по основным видам работ производственной программы не превосходили
возможности предприятия, связанные с ограниченностью трудовых и материальных ресурсов,
пропускной способностью оборудования. Ограничения по продажам учитывают минимально и
максимально возможный выпуск по изделиям, а также заданный суммарный выпуск по отдельным
ассортиментным группам.
Ограничения по ключевым показателям позволяют формировать производственный план.
Критериями оптимизации годового плана производства могут быть: прибыль, объем реализации,
трудоемкость. Состав критериев может быть при необходимости изменен.
15

16.

Основные методические положения по тактическому планированию на промышленном
предприятии включают:
• системный подход к разработке тактического плана (согласование его со стратегическим и
оперативным планами);
• использование методов: балансового и матричного бюджетирования, инженерно-экономических
расчетов, нормативного, сетевого, экономико-математического моделирования;
• определение оптимального числа разделов, разрабатываемых форм тактического плана
(выделяются исходные, промежуточные и итоговые формы);
• использование исходных данных - нормативной и справочной информации, промежуточных
планов подразделений, итоговых планов предприятия;
• разработку сводного раздела, содержащего количественные и качественные параметры плановых
изменений. Структура разделов плана формируется по функциональным сферам;
• разработку тактических плановых показателей, согласованных со стратегическими;
• использование - обычно в качестве главного планового показателя - объема и структуры затрат
(рассчитывается по каждой функциональной сфере и в целом по предприятию);
• план реализации - раздел, формируемый исходя из внешних условий, является основой
разработки тактического текущего плана (разделов, форм, показателей, параметров,
мероприятий);
• тактический план по реализации согласовывается со стратегическим маркетинговым планом;
• тактический маркетинговый план - составная часть стратегического маркетингового плана,
разрабатывается в разделе маркетинговых функций, входит в раздел «План реализации» как
плановая форма или является самостоятельным разделом тактического плана;
• ограничители плана производства - реализация (продажи), ресурсы, показатели деятельности;
• автоматизированные плановые расчеты. Производственная программа с учетом ограничений
рассчитывается методом экономико-математического моделирования;
16

17.


расчеты тактического плана, базирующиеся на научно-обоснованных нормах и нормативах.
Разрабатывается научно-обоснованная нормативная база;
система сквозного финансового планирования (бюджетирования), ответственности и самостоятельности
(на основе расчета издержек, основных, оборотных средств), которая обеспечивается путем
формирования бюджетов каждой функциональной сферы - центров ответственности, с учетом
принципов эффективности и участия.
Оперативное планирование представляет собой осуществление текущей деятельности плановоэкономических служб в течение короткого периода, например, разработка годовой производственной
программы, составление квартальных бюджетов организации, контроль и корректировка полученных
результатов и т.п.
1.
2.
3.
4.
5.
6.
В настоящее время имеются задачи по оперативному планированию производства:
планирование производственной программы. Их суть заключается в определении требуемых
мощностей производства и темпов их прироста по данным об объемах работ, выполняемых
собственными силами, установление сбалансированности работ, величин заделов, распределении работ
по исполнителям;
планирование товарной продукции, состоящего в определении объемов работ по договорам на текущий
и последующий периоды;
планирование технического развития и повышения эффективности производства, заключающиеся в
расчете общего сокращения трудовых затрат, снижении себестоимости, росте экономического эффекта;
планирование труда и заработной платы, включающего расчет производительности труда, численности
работников, плановой выработки на 1-го рабочего, плановых фондов заработной платы;
планирование механизации и материально-технического производства, производственной программы
по монтажу и демонтажу машин, потребности по видам машин;
анализ производственно-хозяйственной деятельности, в ходе которого определяется уровень
неравномерности производства, анализируются ресурсные потери, экономическая эффективность
различных технических мероприятий.
17

18.

Для оперативного планирования производства часто применяют сетевое планирование.
Сетевые методы наиболее эффективно применяются при планировании комплекса сложных
работ, выполняемых впервые. Сетевые методы позволяют не только составить эффективный план,
но также контролировать и оперативно управлять выполнением работ.
Основой сетевых методов планирования является сетевой график. Под ним принято понимать
графическое изображение определенного комплекса выполняемых работ, отражающее их
логическую последовательность, существующую взаимосвязь и планируемую продолжительность, и
обеспечивающее последующую оптимизацию разработанного графика на основе экономикоматематических методов и компьютерной техники с целью его использования для текущего
управления ходом работ.
Сетевая модель оперирует понятиями «работа», «событие», «путь».
Работами называют любые производственные процессы или действия, приводящие к
достижению определенных результатов событий. Работа обозначается стрелкой (вектором) без
масштаба, указывающей направление слева направо от меньшего номера события к большему, и
кодируется номерами этих событий. Работы могут быть трех видов:
• действительная, т.е. производственный процесс, требующий затрат труда, времени и ресурсов;
• ожидание - работа, не требующая затрат труда и ресурсов, - только времени, необходимого для
того, чтобы действительную работу можно будет считать завершенной;
• зависимость, или фиктивная работа, означающая логическую (технологическую) связь между
двумя или несколькими событиями и указывающая, что возможность начала одной работы
зависит от окончания другой. Фиктивная работа не требует затрат труда, времени и ресурсов; она
обозначается в сетевом графике пунктирными стрелками.
18

19.

Событие означает факт окончания работ, необходимых и достаточных для начала
последующих. События бывают начальными и исходными, конечными или завершающими,
простыми или сложными, а также промежуточными, предшествующими или последующими.
Применяют три способа изображения событий и работ на сетевых графиках: «вершиныработы», «вершины-события» и смешанные сети. В сетях типа «вершины-события» все процессы
или действия представлены в виде следующих один за другим событий, связанных между собой.
Рисунок – Сеть типа «вершины-события»
0,1,2 и т.д. - события; 0-1,1-2,1-3 и т.д. - работы
Во всех сетевых графиках важным показателем служит путь, определяющий
последовательность работ или событий. При этом конечный процесс или результат одной стадии
совпадает с начальным показателем следующей за ней другой фазы.
В любом графике принято различать несколько путей:
• полный путь от исходного до завершающего события;
• путь, предшествующий данному событию от начального;
• путь, следующий за данным событием до завершающего;
• путь между несколькими событиями;
• критический путь от исходного до конечного события, равный максимальной продолжительности
выполнения работы.
19

20.

Сетевые модели разнообразны как по организационной структуре производственной системы,
так и по назначению сетевых графиков. По организационной структуре различают
внутриорганизационные и отраслевые модели сетевого планирования, по назначению - единичного
и постоянного действия. Сетевые модели бывают детерминированные, вероятностные и
смешанные. В детерминированных сетевых графиках все работы стратегического проекта, их
продолжительность, взаимосвязь, требования к результатам являются заранее определенными. В
вероятностных моделях многие процессы носят случайный характер. В смешанных сетях одна часть
работ является определенной, а другая - неопределенной. Модели могут быть также одноцелевые и
многоцелевые.
Важнейшими этапами сетевого планирования являются:
• разделение комплекса работ на отдельные части и их закрепление за ответственными
исполнителями;
• выявление и описание каждым исполнителем всех событий и работ, необходимых для
достижения поставленной цели;
• построение первичных сетевых графиков и уточнение содержания планируемых работ;
• сшивание частных сетей и построение сводного сетевого графика выполнения комплекса работ;
• обоснование или уточнение времени выполнения каждой работы в сетевом графике.
Разделение планируемых работ производится руководителем проекта. В ходе сетевого
планирования применяются два способа распределения работ: горизонтальное разделение функций
между исполнителями и вертикальное построение схемы уровней руководства проектом. В первом
случае простая система или объект подразделяются на отдельные процессы, части или элементы,
для чего может быть построен укрупненный сетевой график. Затем каждый процесс делится на
операции, приемы и действия. На каждую составляющую комплекса работ создается собственный
сетевой график. Во втором случае сложный проектируемый объект делится на отдельные части
построением иерархической структуры уровней управления проектом.
20

21.

Первичные сетевые графики, строящиеся на уровне ответственных исполнителей, должны
быть детализированными до такой степени, чтобы в них можно было отразить как всю совокупность
выполняемых работ, так и все существующие взаимосвязи между отдельными работами и
событиями. Вначале необходимо выявить, какими событиями будет характеризоваться порученный
ответственному исполнителю комплекс работ. Все события и работы, входящие в заданный
комплекс, рекомендуется перечислять в порядке их выполнения.
При построении сетевых графиков типа «вершина-событие» необходимо соблюдать
следующие правила:
• ни одна из работ не должна иметь одинакового кода с другой;
• в сетевом графике не должно быть тупиков, т.е. событий, из которых не выходит ни одной
работы, если эти события не являются завершающими для данного сетевого графика;
• в сетевом графике не должно быть начальных событий более одного, так как это свидетельствует
о невозможности его осуществления;
• в сетевом графике не должно быть замкнутых циклов, т.е. цепочки работ, возвращающейся к тому
событию, из которого она вышла;
• в сетевой модели не допускается изображение связи между смежными событиями двумя или
большим числом работ.
После составления и проверки первичных сетевых графиков, разрабатываемых каждым
исполнителем для своего комплекса работ, производится сшивание частных сетей и их объединение
в сводную модель.
Построенный с использованием приведенных правил сводный сетевой график будет
обеспечивать достижение поставленных перед исполнителями плановых целей.
21

22.

Завершающий этап сетевого планирования состоит в определении продолжительности
выполнения отдельных работ или процессов. Время выполнения работ зависит от большого числа
внутренних и внешних факторов и поэтому считается случайной величиной. Для установления
длительности работ необходимо пользоваться соответствующими нормативами или нормами
трудовых затрат. А при отсутствии нормативных данных продолжительность процессов и работ
может быть установлена различными методами, в том числе и методом экспертных оценок.
Для определения продолжительности работ, содержащихся в сетевых моделях, могут быть
использованы следующие методы:
• действующие нормы, с помощью которых можно обосновать длительность трудовых,
технологических и производственных процессов;
• достигнутая производительность труда, позволяющая установить продолжительность ранее
выполнявшихся работ на различных типах технологического оборудования;
• экспертные оценки, которые обычно применяются для определения продолжительности впервые
проектируемых работ.
В процессе сетевого планирования экспертные оценки длительности предстоящих работ
обычно устанавливаются ответственными исполнителями. По каждой работе дается несколько
оценок времени: минимальная, максимальная и наиболее вероятная. Если определять
продолжительность работ только по одной оценке времени, то она может оказаться далекой от
реальности и привести к нарушению хода работ по сетевому графику. Оценка продолжительности
работ выражается в человеко-часах, человеко-днях или других единицах времени. Полученная
наиболее вероятная оценка времени не может быть принята в качестве нормативного показателя
ожидаемого времени выполнения каждой работы, так как в большинстве случаев она является
субъективной и во многом зависит от опыта исполнителя работ. Поэтому для определения
ожидаемого времени выполнения каждой работы экспертные оценки подвергаются статистической
обработке.
22

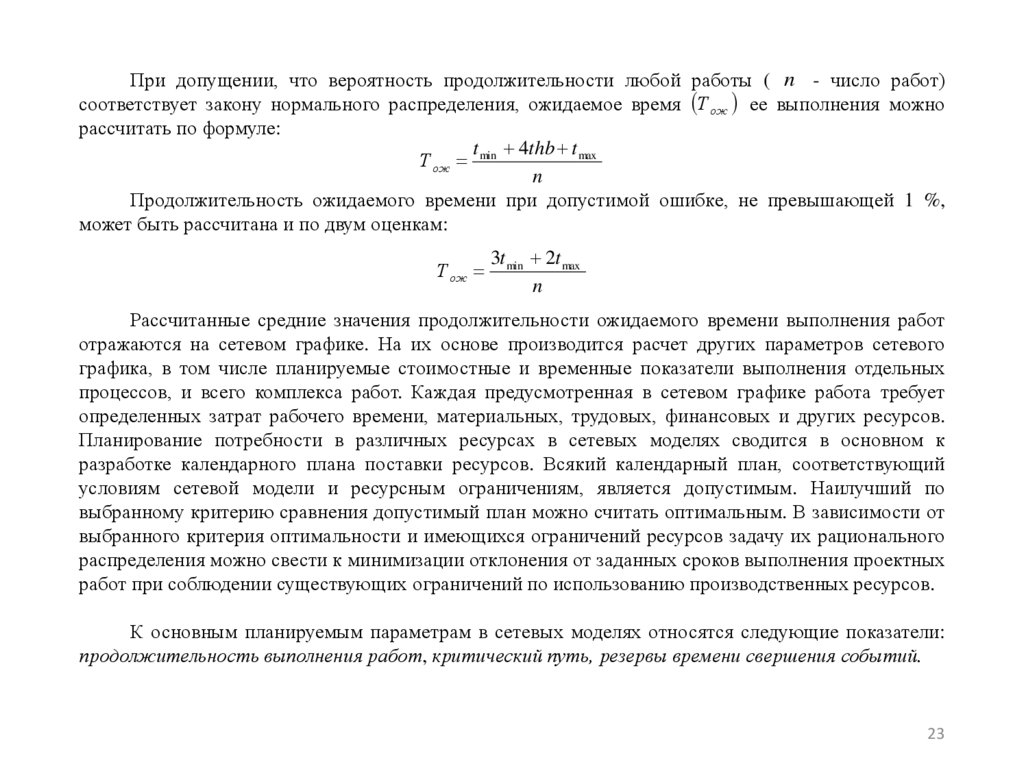
23.

При допущении, что вероятность продолжительности любой работы ( n - число работ)
соответствует закону нормального распределения, ожидаемое время Т ож ее выполнения можно
рассчитать по формуле:
t 4thb t max
Т ож min
n
Продолжительность ожидаемого времени при допустимой ошибке, не превышающей 1 %,
может быть рассчитана и по двум оценкам:
Т ож
3t min 2t max
n
Рассчитанные средние значения продолжительности ожидаемого времени выполнения работ
отражаются на сетевом графике. На их основе производится расчет других параметров сетевого
графика, в том числе планируемые стоимостные и временные показатели выполнения отдельных
процессов, и всего комплекса работ. Каждая предусмотренная в сетевом графике работа требует
определенных затрат рабочего времени, материальных, трудовых, финансовых и других ресурсов.
Планирование потребности в различных ресурсах в сетевых моделях сводится в основном к
разработке календарного плана поставки ресурсов. Всякий календарный план, соответствующий
условиям сетевой модели и ресурсным ограничениям, является допустимым. Наилучший по
выбранному критерию сравнения допустимый план можно считать оптимальным. В зависимости от
выбранного критерия оптимальности и имеющихся ограничений ресурсов задачу их рационального
распределения можно свести к минимизации отклонения от заданных сроков выполнения проектных
работ при соблюдении существующих ограничений по использованию производственных ресурсов.
К основным планируемым параметрам в сетевых моделях относятся следующие показатели:
продолжительность выполнения работ, критический путь, резервы времени свершения событий.
23

24.

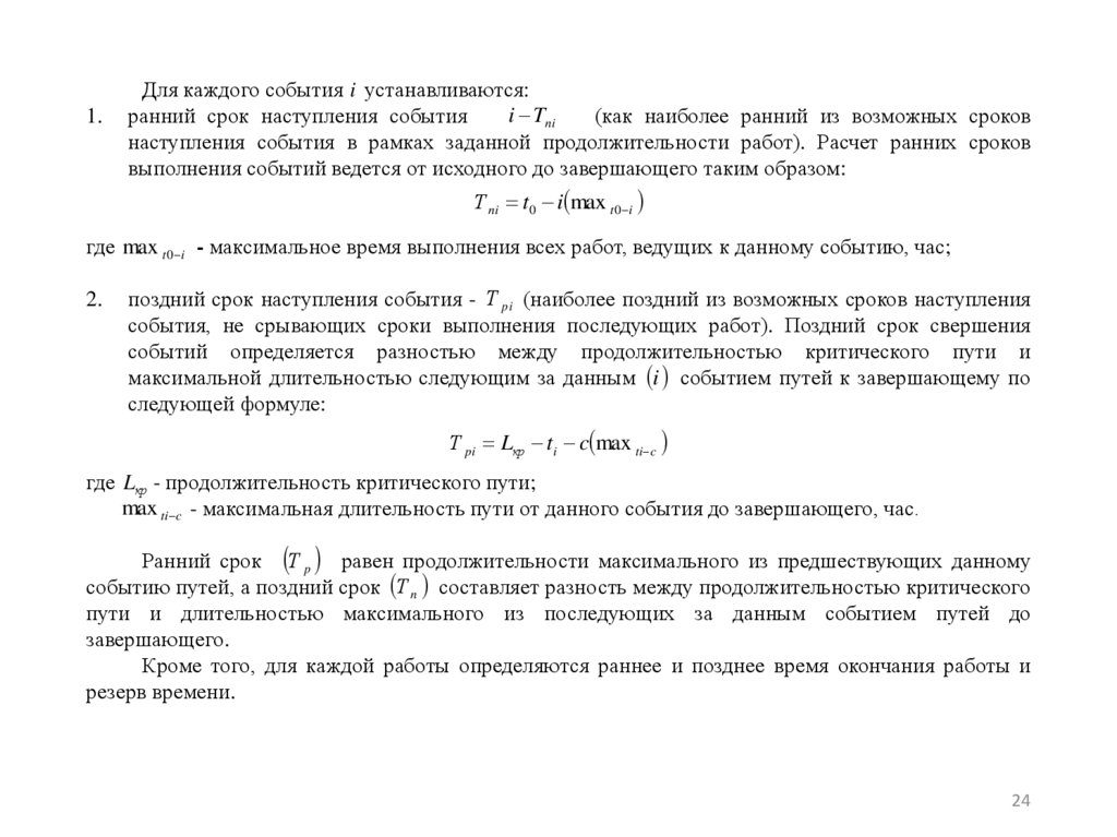
1.
Для каждого события i устанавливаются:
i Tni
ранний срок наступления события
(как наиболее ранний из возможных сроков
наступления события в рамках заданной продолжительности работ). Расчет ранних сроков
выполнения событий ведется от исходного до завершающего таким образом:
Т ni t 0 i max t 0 i
где max t 0 i - максимальное время выполнения всех работ, ведущих к данному событию, час;
2.
поздний срок наступления события - Т pi (наиболее поздний из возможных сроков наступления
события, не срывающих сроки выполнения последующих работ). Поздний срок свершения
событий определяется разностью между продолжительностью критического пути и
максимальной длительностью следующим за данным i событием путей к завершающему по
следующей формуле:
Т pi Lкр t i c max ti c
где Lкр - продолжительность критического пути;
max ti c - максимальная длительность пути от данного события до завершающего, час.
Ранний срок Т p равен продолжительности максимального из предшествующих данному
событию путей, а поздний срок Т n составляет разность между продолжительностью критического
пути и длительностью максимального из последующих за данным событием путей до
завершающего.
Кроме того, для каждой работы определяются раннее и позднее время окончания работы и
резерв времени.
24

25.

Резерв времени выполнения события - промежуток времени, на который может быть
отсрочено свершение этого события без нарушения планируемых сетевым графиком сроков
окончания проектных работ. Резерв времени свершения каждого события определяется разностью
между поздним и ранним сроками выполнения этого события по следующей формуле:
Ri Tni T pi
где Tni - ранний срок наступления события i;
T pi - поздний срок свершения события.
Разница между длиной критического пути и любого другого пути называется полным
резервом времени.
Rn Lкр Li
Полный резерв времени показывает, на сколько может быть увеличена продолжительность
всех работ, принадлежащих данному пути.
Важным плановым свойством полного резерва времени является тот факт, что его можно
использовать частично или полностью для увеличения длительности выполнения работы. При этом
уменьшается резерв времени всех остальных работ, т.к. полный резерв времени принадлежит всем
работам, находящимся на данном пути.
Выполненные расчеты основных параметров сетевых графиков должны быть использованы
при анализе и оптимизации сетевых стратегических планов. Комплексная оптимизация сетевых
моделей состоит в нахождении наилучших соотношений показателей затрат ресурсов и сроков
выполнения планируемых работ применительно к определенным производственным условиям и
ограничениям. В рыночных отношениях в качестве критерия оптимальности сетевых систем
планирования могут быть выбраны показатели максимальной прибыли (дохода) от производства
товаров и услуг, минимального расхода ресурсов на реализацию планов, максимальной
производительности труда исполнителей, минимальных затрат рабочего времени и т.д.
25

26.

Рассмотрим оптимизацию сетевых графиков по критерию минимизации затрат времени на
выполнение отдельных процессов и комплекса работ. Общий срок выполнения всех работ в сетевой
модели следует сокращать за счет уменьшения критического пути. Этот прием основан на анализе
временных показателей графика и не требует больших затрат материальных и финансовых ресурсов.
Анализ сети проводится с целью выравнивания продолжительности наиболее напряженных путей. В
общем виде коэффициент напряженности любого полного пути определяется отношением его
длительности Li к критическому пути Lкр :
Кн
Li
Lкр
Далее обсудим способы оптимизации сетевых графиков за счет минимизации расходования
материальных ресурсов. Задачи планирования различных производственных ресурсов можно свести
к определению оптимальных норм их расхода на единицу выполненной работы или распределению
имеющихся ресурсов на весь комплекс работ. Одним из возможных способов сокращения
критического пути может служить перераспределение различных ресурсов с ненапряженных путей
на выполнение критических работ. При этом сверхплановое насыщение критических работ
ресурсами не беспредельно, поскольку в каждой организации ресурсы ограничены.
Важнейшей комплексной проблемой оптимизации сетевых графиков является минимизация
стоимости, которая характеризует наименьшие суммарные издержки на осуществление всего
комплекса запланированных работ. При этом методе исходят из предположения, что величина
издержек на выполнение работы находится при прочих равных условиях в обратной зависимости от
затрат рабочего времени на ее выполнение. Если все запланированные работы будут выполняться с
рассчитанной в сетевом графике точностью, то общая стоимость разработанного планапроекта будет минимальной. С ускорением работ затраты возрастают, а с их замедлением снижаются.
26

27.

При необходимости можно осуществить комплексный анализ ресурсной, экономической и
финансовой возможности реализации разработанных стратегических и тактических планов.
Анализ ресурсной возможности реализации разработанных стратегических и тактических
планов выполняется в два этапа. На первом - устанавливается наличие ресурсов по всем работам, на
втором - разрабатываются способы их рационального использования.
Экономическая и финансовая возможности реализации сетевых моделей тесно связаны между
собой. Анализ экономической реализуемости проектных работ необходим для обоснования
продолжительности их осуществления, при которой может быть достигнут наилучший финансовый
результат или совокупный доход от реализации плана-проекта.
Таким образом, основой сетевого планирования служит достоверная планово-экономическая
информация или система нормативов, применяемых как на стадии разработки управленческих
решений, так и на стадии оперативного управления ходом работ. В задачи оперативного
планирования входят: периодический контроль хода фактического выполнения работ по сетевому
графику; выявление и анализ возникающих изменений и расхождений между запланированным и
фактическим состоянием работ; выработка и принятие планово-управленческих решений,
обеспечивающих своевременное выполнение комплекса работ.
27

28.

6.4. Система текущих внутрифирменных планов предприятия
Текущее планирование охватывает годовой период и включает в себя совокупность планов по
различным видам деятельности предприятия.
В рамках годового планирования формируется продуктовая программа, устанавливаются
текущие цели и целевые мероприятия по функциональным сферам деятельности (маркетинговой,
производственной, сбытовой, обеспечивающей, финансовой, инвестиционной и др.), а также
реализуются отдельные проекты, связанные с развитием предприятия.
Планирование охватывает все стороны деятельности предприятия, а каждый из планов дает
необходимое представление о целях и задачах определенного направления работы и содержит
перечень плановых заданий и целевых показателей. Одним из планов, определяющих
жизнедеятельность предприятия, является план маркетинга, который составляется как на текущий
годовой период, так и на ближайшую (1-2 года) и дальнюю перспективу. На текущий плановый
период план маркетинга представляется с разбивкой по месяцам.
План маркетинга представляет собой комплекс планируемых мероприятий, направленных на
выявление потребностей рынка, информирование клиентов (заказчиков) о возможностях фирмы по
удовлетворению их потребностей, установление каналов сбыта и продвижения товаров (услуг),
установление ценовых диапазонов в зависимости от принятой стратегии фирмы, заключение
договоров о поставках товаров.
Анализ рынка и сопоставление с внутрифирменными возможностями отражают пропорции,
складывающиеся между динамикой рынка и динамикой развития собственного предприятия. Эти
пропорции учитываются в плане товарооборота.
План рекламных мероприятий ориентирован на расширение продаж продукции и на
повышение престижа предприятия. В рекламном плане предусматривается координация
взаимосвязанных факторов, влияющих на продажу.
28

29.

Для эффективного планирования продаж (реализации) необходимо проводить маркетинговые
исследования рынка. План реализации (продаж) формируется одновременно с планированием
рекламы. Сформированный план в количественном и стоимостном выражениях служит основой для
расчета плановой прибыли и минимально возможной цены. Определяются также максимальные
скидки и условия платежа. Таким образом, план сбыта является основой для разработки остальных
планов и включает: количественный и стоимостный планы, а также инструкции по скидкам, сроки и
условия платежей.
План производства (производственная программа) является основным ведущим разделом
перспективного и текущего плана предприятия. Он является базой для расчетов численности
работающих, фонда заработной платы, плана материально-технического снабжения, сметы затрат на
производство.
Под производственной программой предприятия понимается научно-обоснованное плановое
задание по объему, номенклатуре, ассортименту, качеству выпускаемой продукции, разработанное
на основе заключенных договоров и утвержденное на предприятии определенным органом в
соответствии с положением о планировании (см. таблицу ниже).
29

30.

Таблица - Основные характеристики производственной программы
Производственная программа
Научно-обоснованное плановое задание по объему, номенклатуре, ассортименту, качеству
выпускаемой продукции, разработанное на основе заключенных договоров и утвержденное на
предприятии определенным органом в соответствии с положением о планировании
Разделы ПП
1. Плановое задание по объему,
номенклатуре и ассортименту выпускаемой
продукции:
• перечень, номенклатура и краткая
характеристика продукции,
планируемой к выпуску, количество
каждого вида продукции, в натуральном
и денежном выражении;
• состав промышленных услуг другим
организациям;
• данные об изменениях объема
незавершенного производства.
2.
Плановое
задание
по
качеству
выпускаемой продукции
3. План по специализации и кооперированию
Группы продукции ПП
1. Основные изделия
2. Продукция на экспорт
3. Новая продукция
4. Изделия по гос.заказу
5. ТНП
6. Изделия из материала заказчика
Показатели ПП
1. Натуральные
2. Стоимостные
7. Прочая продукция
8. Работы промышленного
характера и услуги другим
организациям
30

31.

В плане материально-технического обеспечения обосновываются потребности
материальных ресурсах, источники их покрытия и составляются материальные балансы.
в
В плане по труду и заработной плате отражаются показатели по численности работников
предприятия, определяется фонд заработной платы работников, в том числе производственного
персонала, изменение средней заработной платы в расчете на 1-го человека и др.
Планирование издержек фирмы подчинено ее стратегическим целям деятельности и призвано
решать следующие задачи:
• определение экономически обоснованных расходов для выполнения планов: а) маркетинга; б)
прибыли;
• перераспределение расходов между видами деятельности и статьями издержек;
• устранение неэффективных затрат.
Планирование издержек фирмы - часть системы управления ее затратами. Издержки, в
отличие от доходов, которые определяются объективными ценовыми факторами, в значительной
мере зависят от субъективных факторов.
Суть плана доходов состоит в построении по годам прогнозных вариантов отчета о прибылях
и убытках. В процессе расчетов используются данные о планируемых объемах реализации и
прогнозы цен на продукцию предприятия. Он показывает финансовые возможности осуществить
проекты предприятия и позволяет подготовить прогноз продаж.
31

32.

План прибыли и рентабельности отражает обоснование экономических результатов всех
сторон ее деятельности. План прибыли - основной экономический план, подтверждающий
эффективность выбранных видов деятельности и шагов, направленных на достижение целей.
Поэтому только в плане прибыли отражаются все аспекты функционирования фирмы и ее
подразделений.
Финансовый план является завершающим разделом годового плана предприятия,
обобщающим результаты его работы и отражающим в стоимостном выражении расходы и
эффективность его промышленной и непромышленной деятельности.
Финансовый план составляется в виде баланса, в котором определяются уравновешиваются
доходы и расходы предприятия. Каждая статья баланса обосновывается расчетами, выполненными в
других разделах плана. В нем отражаются расчеты оборотных средств, амортизационных
отчислений, размеры устойчивых пассивов, направляемых на покрытие собственных оборотных
средств, доходы и расходы по эксплуатации жилищно-коммунального хозяйства, распределение
прибыли и др.
План инвестиций предусматривает объемы инвестиций (ввод в действие основных фондов и
производственных мощностей, в том числе за счет реконструкции и технического перевооружения).
Такой перечень планов подходит не для каждой фирмы. Набор показателей и методов
планирования может меняться в зависимости от отрасли, размеров предприятия, конкретных
внутренних и внешних условий.
32

33.

В зависимости от отрасли производства и характера работ используются различные
показатели планов. Представим некоторые из них.
В промышленности используются следующие показатели и нормативы:
номенклатура и объем выпуска продукции в течение года, месяца, декады, суток;
качество продукции по соответствующим оценочным показателям;
численность персонала и выработка, измеренная натуральными показателями;
фонд заработной платы;
нормы расходования материалов, инструмента, топлива, энергии;
нормы потерь от брака продукции, поломок, естественной убыли, простоев оборудования, его
ремонта.
В строительстве:
срок возведения объекта;
смета затрат на строительно-монтажные работы;
численность персонала;
фонд заработной платы, исчисленной по нормативам.
На транспорте:
объем перевозимых в течение месяца (суток) грузов или количество пассажиров на единицу
транспортных средств по их категориям;
расход топлива, электроэнергии на единицу перевозимых грузов, пассажиров;
фонд заработной платы персонала;
расход вспомогательных материалов и нормы затрат на ремонт;
коэффициент выхода подвижного состава на линию;
соблюдение графиков движения и сроков доставки грузов.
33

34.

В целом текущий (годовой) план представляет развернутую программу производственнокоммерческой и социальной деятельности предприятия.
Методическое руководство плановой работой осуществляет главный экономист (либо
начальник планово-экономического отдела), устанавливающий характер участия и взаимосвязи
подразделений предприятия в анализе его работы и разработке планов; методику, формы и сроки
проведения работы по анализу и планированию деятельности предприятия по соответствующим
разделам плана; формы и сроки доведения показателей утвержденного плана до исполнителей;
методику, формы и сроки оперативного учета результатов работы предприятия (совместно с главным
бухгалтером).
Планово-экономический отдел организует деятельность всех служб предприятия по
составлению планов, согласованию и взаимной увязке его разделов. Кроме того, плановоэкономический отдел представляет в вышестоящий орган статистическую отчетность по
производству продукции и по труду, разрабатывает проекты цен на производимую продукцию,
устанавливает планово-расчетные цены для цехов и др. План предприятия разрабатывается на
основе приказа директора, в котором определяется порядок и сроки выполнения расчетов
соответствующих показателей и готовности отдельных разделов плана, ответственные за разделы и
исполнители по отделам, службам и цехам, схема увязки разделов плана.
34

35.

6.5. Бизнес-план предприятия
Современная экономическая ситуация заставляет предприятия использовать новые
прогрессивные подходы к планированию своей деятельности. Компании вынуждены искать формы
и модели планирования, которые обеспечивают максимальную эффективность принимаемых
управленческих решений, осваивать новые направления и инструменты развития бизнеса.
Результатом планирования является план, который представляет собой модель действий,
созданную на основе прогнозирования экономической среды с учетом целей развития бизнеса.
Объединяя такие понятия, как бизнес и план, можно сказать, что бизнес-план - это документ,
который описывает все основные аспекты будущей предпринимательской деятельности, проблемы, с
которыми можно столкнуться, а также способы решения этих проблем. Бизнес-план представляет
собой документ внутрифирменного планирования, излагающий все основные аспекты планирования
производственной и коммерческой деятельности предприятия, анализирующий проблемы, с
которыми оно может столкнуться, а также определяющий способы решения финансовохозяйственных задач.
Успех в бизнесе во многом зависит от 3-х элементов:
• понимания общего состояния дел на данный момент;
• представления того уровня, которого предприятие собирается достичь;
• планирования процесса перехода из одного состояния в другое.
В процессе разработки бизнес-плана определяются цели и задачи, достижение которых
позволит компании обеспечить стабильность в ближайшее время и в последующие периоды.
Хорошо разработанный бизнес-план должен обеспечить предсказуемость развития ситуации при
реализации проекта.
35

36.

Цель разработки бизнес-плана - спланировать хозяйственную деятельность фирмы на
ближайший и отдаленные периоды в соответствии с потребностями рынка и возможностями
получения необходимых ресурсов. Бизнес-план помогает решить следующие проблемы:
• определить конкретные направления деятельности фирмы, целевые рынки и место фирмы на
этих рынках;
• сформулировать долговременные и краткосрочные цели фирмы, стратегию и тактику их
достижения, определить состав управленцев, ответственных за реализацию стратегии;
• определить товары и услуги, которые будут предложены потребителям, производственные и
торговые издержки по их производству и реализации;
• выявить соответствие кадров планируемым объемам и структуре товаров, работ, услуг;
• определить состав маркетинговых мероприятий по изучению рынка, рекламе, стимулированию
продаж, ценообразованию, каналам реализации и др.;
• оценить финансовое положение фирмы и соответствие имеющихся финансовых и материальных
ресурсов возможностям достижения целей;
• предусмотреть проблемы, которые могут помешать выполнению бизнес-плана.
Бизнес-планы применяются для:
подготовки инвестиционных заявок предприятиям на получение кредитов в коммерческих
банках;
разработки проектов создания фирм;
выбора выгодных направлений и способов достижения положительных финансовых результатов
предприятиями и фирмами, находящимися в сложных условиях работы;
составления проспектов эмиссии ценных бумаг предприятий;
привлечения инвестиций для развития предприятия.
36

37.

Бизнес-планы подразделяются в зависимости от степени детализации, субъекта и объекта
планирования, целей и задач. Существуют следующие виды бизнес-планов:
• полный бизнес-план коммерческой идеи или инвестиционного проекта - изложение для
потенциального партнера или инвестора результатов маркетингового исследования, обоснование
стратегии освоения рынка, предполагаемых результатов;
• концепт бизнес-план коммерческой идеи или инвестиционного проекта - основа для переговоров
с потенциальным инвестором или партнером для выяснения степени его заинтересованности или
возможностей вовлечения в проект;
• бизнес-план компании - изложение перспектив развития компании на предстоящий плановый
период. Он может готовиться для изложения перед советом директоров или собранием
акционеров;
• бизнес-план структурного подразделения - изложение перед руководством плана развития
деятельности подразделения (для обоснования приоритетности развития, объемов ресурсов,
процента оставляемой в подразделении прибыли);
• бизнес-план как заявка на кредит;
• бизнес-план как заявка на грант для получения средств из государственного бюджета или
общественных фондов для решения социально-политических проблем страны и
административно-территориальных образований.
Для более детального изучения вопросов планирования бизнеса необходимо определить
функции бизнес-плана.
37

38.

Функции бизнес-плана:
• стратегическая (помогает при разработке стратегии бизнеса, что особенно важно при
организации новой компании или определении новых направлений бизнеса);
• инвестиционная (помогает определить оптимальные источники и объем внешних инвестиций,
найти потенциальных инвесторов);
• функция планирования (позволяет оценить перспективы развития бизнеса и разработать
комплекс мероприятий для их достижения).
Бизнес-план выполняет внешние (ознакомление с предприятием представителей делового
мира) и внутренние функции.
Детальная классификация и содержание внешних и внутренних функций представлены в
таблице:
Функции бизнес-плана
Содержание
1. Микроэкономический анализ
определение
стратегических
тенденций
развития
соответствующих сфер производства
производства
2. Создание информационной базы
централизованные
инвестиции
(государственные,
для разработки макроэкономической
региональные программы),
политики
дотации, субсидии
3. Привлечение заемного капитала
ссуды, кредиты
4. Установление деловых контактов, организация и проведение переговоров, торгов,
изучение целей участников
заключение контрактов
5. Обоснование направлений
обоснование совместных производств с другими
реализации
предприятиями,
обоснование использования иностранного капитала,
обоснование создания финансово-промышленных групп
или вложения в них
38

39.

Структура бизнес-плана:
1.
2.
3.
4.
5.
6.
Титульный лист, где отражается наименование и адрес фирмы, имена и адреса учредителей,
местоположение фирмы, суть предлагаемого проекта, его стоимость.
Резюме (вводная часть) - основные положения проекта, цели и задачи, новизна предлагаемой
продукции (услуг), сведения об объемах ожидаемых продаж, затратах, прибыли, оценка срока
возврата кредитов.
Описание товара (услуги) - потребительские свойства товара (услуги), отличие от товаров
(услуг) конкурентов, наличие патентов, технические параметры, условия эксплуатации и т.п.
Стратегия маркетинга - прогноз цен, каналы реализации, реклама, анализ внешних и
внутренних факторов реализации, анализ сильных и слабых сторон фирмы, прогнозирование
объема продаж.
Организационный план - организационно-функциональная структура предприятия, штатное
расписание, должностные инструкции ведущих менеджеров, их роль в управленческом
процессе по данному бизнес-плану, порядок взаимодействия между службами предприятия,
потребность в рабочей силе, условиях труда, организация оплаты труда и т.п.
План производства. В этом разделе рассчитываются: потребность в производственных
мощностях, необходимая площадь, потребность в дополнительном оборудовании и
материальных ресурсах, издержки производства и себестоимость продукции и т.д. Даются
предложения по поставке сырья, материалов и комплектующих изделий с полным перечнем
условий (по цене, качеству, количеству), устанавливается перечень операций по обработке и
сборке, по утилизации отходов и обеспечению охраны окружающей среды.
39

40.

7.
8.
9.
Финансовый план, который содержит прогноз доходов и расходов, баланс денежных
поступлений и платежей, сводный баланс активов и пассивов предприятия. В данном разделе
определяются общая потребность в инвестировании и предполагаемые источники
финансирования, рассчитывается срок окупаемости проекта и график достижения точки
безубыточности, определяется потребность в оборотном капитале и т.д.
Оценка риска и страхование. В бизнес-плане обязательно присутствует оценка возможных
рисков, меры их профилактики и страхования. Наиболее часто при планировании бизнеса
используется страхование имущества, в том числе автотранспорта, страхование
ответственности перед третьими лицами, страхование грузов.
Приложения. В качестве приложений к бизнес-плану могут быть представлены различные
публикации в прессе о товарах (услугах) рассматриваемого предприятия; договоры, патенты,
лицензии; рекламные материалы, бухгалтерские балансы с приложениями, фотографии
(изображения) товаров; послужные списки руководителей и специалистов и другие материалы,
представление которых в тексте бизнес-плана нецелесообразно.
Проблемами планирования бизнеса являются:
отсутствие единого стандартного формата бизнес-плана, что приводит к непониманию, например,
между кредитным инспектором и разработчиком данного «продукта»;
недостаток информационного обеспечения, особенно в части внутренних финансовых норм и
нормативов;
гарантии будущим инвесторам;
высокая стоимость разработки бизнес-плана;
отсутствие гарантий в получении финансирования под бизнес-план, даже если в основе его
лежит продуктивная идея, а за ним стоит группа профессиональных менеджеров.
40

41.

6.6. Планирование приоритетных направлений развития предприятия
Приоритетными направлениями управленческого воздействия являются: качество,
инновационная деятельность, интеграционные процессы, мотивация человеческих ресурсов.
Качество заключается не только в соответствии или несоответствии продукции определенным
требованиям. Современное понятие «качества» включает то, как предприятие выполняет все
требований и ожидания покупателя.
Другим приоритетным направлением развития современных предприятий является управление
инновационной деятельностью. Инновации являются необходимым условием и фактором
обеспечения высокой эффективности производства. В настоящее время совершенствованию
подлежат количество и состав инновационно-активных подразделений, уровень материальной
обеспеченности инновационных процессов, уровень квалификации инновационно-активного
персонала, интенсивность обучения персонала инновациям.
Третьим приоритетным направлением управления предприятиями является управление
мотивацией человеческих ресурсов, являющееся частью управления человеческими ресурсами.
Катализатором процесса эффективной мотивации персонала к инновационному совершенствованию
должно стать осознание зависимости между результатами инновационного развития, ростом
доходности предприятия и повышением уровня оплаты труда персонала.
Четвертым направлением управления предприятиями является управление интеграционными
процессами. Основные формы экономического взаимодействия: договорные отношения и
интеграция.
41

42.

Концепция индикативного управления - совокупность подходов к решению проблемы
обеспечения эффективного управления предприятиями по приоритетным направлениям их
развития, раскрывающих перспективы реализации функций управления при использовании
сформированной особым образом системы индикаторов.
Рисунок - Концепция индикативного управления предприятиями в инновационной среде
42

43.

Концепция индикативного управления основывается на оценке эффективности процессов,
протекающих на предприятиях. Концепция индикативного управления позволяет осуществлять
управление по результатам комплексного анализа индикаторов мотивации персонала, индикаторов
инновационных и интеграционных процессов, индикаторов менеджмента качества бизнеспроцессов.
Индикатор управления представляет собой качественно-количественную характеристику
исследуемого процесса или явления, отражающую его изменение в динамике или отклонение от
нормативного значения. Качественная сторона индикатора отражает сущность последствий,
вызванных различными явлениями или процессами социально-экономического развития
промышленных организаций в определенный период времени, количественная - приращение
численного значения индикатора, произошедшее в течение исследуемого промежутка времени
вследствие изменения различных процессов или явлений, определяющих характер поведения
предприятия:
I
I n 100 100
I n 1
где I - индикатор управления;
n - текущий период исследования, год.
Индикатор в системе индикативного управления существенно отличается от вектора и
показателя. Вектор определяет направление развития различных социально-экономических
процессов или явлений, а показатель позволяет судить о текущем состоянии изучаемого процесса
или явления.
43

44.

Внутренней средой индикативного управления является основное содержание
производственно-хозяйственной деятельности предприятий, которое формируется вследствие их
инновационного развития. Внешнюю среду индикативного управления образуют предприятияконкуренты, партнеры, поставщики, потребители, государство и другие субъекты рыночных
отношений, наличие которых обусловливает необходимость использования при принятии
управленческих решений соответствующих индикаторов.
Цели индикативного управления - указать конечные результаты, которых добивается
руководство предприятия и которые формулируются в процессе индикативного планирования и
разработки стратегических альтернатив поведения организации в инновационной среде.
Основными целями индикативного управления являются:
эффективное позиционирование и закрепление за предприятиями положительной репутации;
обеспечение стабильного положения предприятия на рынке выпускаемой продукции;
рост объемов производства продукции, выпускаемой предприятием;
получение предприятием устойчиво высокой прибыли;
создание благоприятных условий для труда и повышения доходов работников предприятий.
Основными принципами индикативного управления являются:
соответствие структур управления целям индикативного управления;
построение сети инновационных процессов в соответствии с системой индикативного
управления;
обеспечение высокой инновационной восприимчивости персонала;
комплексное использование инструментария индикативного управления;
соответствие качества бизнес-процессов требованиям инновационной среды и международных
стандартов.
44

45.


Основное содержание индикативного управления раскрывается через его функции:
планирование направлений развития организации на основе использования индикаторов;
разработка рациональной организационной структуры управления с целью достижения
стратегических целей предприятия;
контроль качества в результирующих процессах;
подбор, расстановка и мотивация персонала в соответствии с принципами индикативного
управления в целях удовлетворения текущих и стратегических потребностей организации;
активизация субъектов управления в целях обеспечения эффективного функционирования
инновационных процессов в условиях индикативного управления.
Успешное функционирование предприятия зависит от множества внешних и внутренних
факторов, под влиянием которых складывается его производственная, кадровая и инновационная
политика. Разработка системы индикаторов оценки различных сторон производственнохозяйственной деятельности предприятия связана с необходимостью мониторинга эффективности и
надежности его функционирования с целью выявления имеющихся нарушений и планирования
деятельности предприятия по приоритетным направлениям.
45
English     Русский Rules