3.07M
Category: electronicselectronics

Анализ статической устойчивости ЭЭС с помощью линеаризованных уравнений

1.

ЛЕКЦИЯ 4
Анализ статической устойчивости ЭЭС с
помощью линеаризованных уравнений
Киреев Павел Сергеевич
к.т.н., доцент каф. ЭСиЭЭС, ЮРГПУ(НПИ)
Кравченко Василий Федорович
к.т.н., доцент, доцент каф. ЭСиЭЭС, ЮРГПУ(НПИ)

2.

Метод малых колебаний
При исследовании статической устойчивости электроэнергетической системы методом малых колебаний необходимо:
1. Составить систему уравнений, описывающую переходные процессы в ЭЭС.
2. Линеаризовать составленную систему уравнений в точке исследуемого на устойчивость режима.
3. Определить характеристическое уравнение системы линеаризованных дифференциальных уравнений в нужной
форме.
4. Исследовать корни характеристического уравнения.

3.

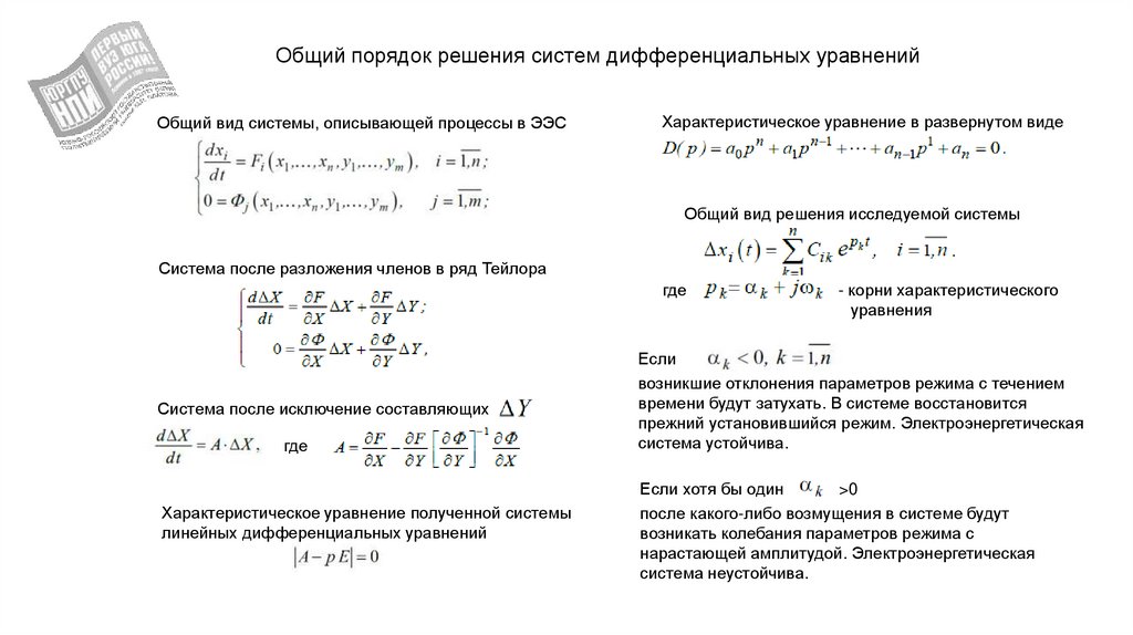
Общий порядок решения систем дифференциальных уравнений
Общий вид системы, описывающей процессы в ЭЭС
Характеристическое уравнение в развернутом виде
Общий вид решения исследуемой системы
Система после разложения членов в ряд Тейлора
где
Система после исключение составляющих
где
Характеристическое уравнение полученной системы
линейных дифференциальных уравнений
- корни характеристического
уравнения
Если
возникшие отклонения параметров режима с течением
времени будут затухать. В системе восстановится
прежний установившийся режим. Электроэнергетическая
система устойчива.
Если хотя бы один
>0
после какого-либо возмущения в системе будут
возникать колебания параметров режима с
нарастающей амплитудой. Электроэнергетическая
система неустойчива.

4.

Алгебраические критерии
Идея алгебраических критериев состоит в том, чтобы указать систему правил, которым должны удовлетворять
коэффициенты характеристического уравнения
, чтобы корни уравнения имели только отрицательные
вещественные части. Сами корни при этом не вычисляются.
Критерий Гурвица
Для того чтобы корни характеристического уравнения имели только отрицательные вещественные части,
необходимо, чтобы все коэффициенты уравнения были положительны
, и, кроме того, определитель
Гурвица и все его диагональные миноры были также положительны,
.
Правило составления критерия Гурвица
По главной диагонали определителя выписываются коэффициенты характеристического уравнения, начиная с
до
. Затем столбцы определителя дополняются коэффициентами характеристического уравнения вверх от
диагонали по возрастающим индексам, вниз – по убывающим. Если текущий индекс коэффициента становится
меньше 0 или больше n , то соответствующий элемент определителя полагается равным 0.
.
Например, при n = 4 определитель Гурвица и его диагональные миноры будут иметь вид
Вычисление диагональных миноров можно осуществить с помощью метода Гаусса с делением на шаге тогда
диагональные миноры будут равны (
-ведущие элементы на шагах процесса Гаусса)
Чтобы миноры были положительными достаточно, чтобы все ведущие элементы процесса Гаусса были положительны

5.

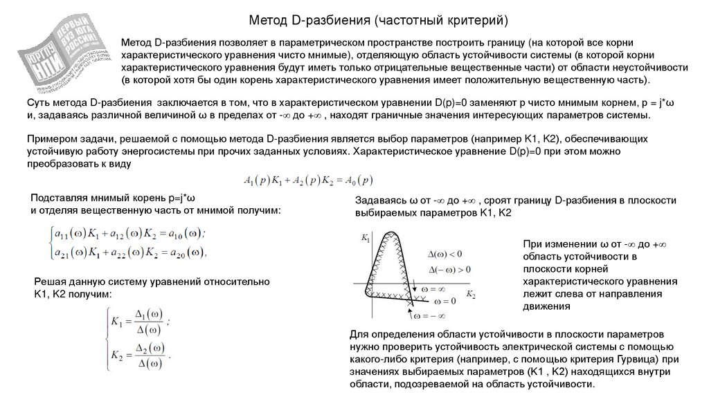
Метод D-разбиения (частотный критерий)
Метод D-разбиения позволяет в параметрическом пространстве построить границу (на которой все корни
характеристического уравнения чисто мнимые), отделяющую область устойчивости системы (в которой корни
характеристического уравнения будут иметь только отрицательные вещественные части) от области неустойчивости
(в которой хотя бы один корень характеристического уравнения имеет положительную вещественную часть).
Суть метода D-разбиения заключается в том, что в характеристическом уравнении D(p)=0 заменяют p чисто мнимым корнем, p = j*ω
и, задаваясь различной величиной ω в пределах от -∞ до +∞ , находят граничные значения интересующих параметров системы.
Примером задачи, решаемой с помощью метода D-разбиения является выбор параметров (например K1, K2), обеспечивающих
устойчивую работу энергосистемы при прочих заданных условиях. Характеристическое уравнение D(p)=0 при этом можно
преобразовать к виду
Подставляя мнимый корень p=j*ω
и отделяя вещественную часть от мнимой получим:
Решая данную систему уравнений относительно
K1, K2 получим:
Задаваясь ω от -∞ до +∞ , сроят границу D-разбиения в плоскости
выбираемых параметров K1, K2
При изменении ω от -∞ до +∞
область устойчивости в
плоскости корней
характеристического уравнения
лежит слева от направления
движения
Для определения области устойчивости в плоскости параметров
нужно проверить устойчивость электрической системы с помощью
какого-либо критерия (например, с помощью критерия Гурвица) при
значениях выбираемых параметров (K1 , K2) находящихся внутри
области, подозреваемой на область устойчивости.

6.

Пример анализа статической устойчивости ЭЭС методом малых колебаний
При
Описание переходных процессов
- корни мнимые
Линеаризованное уравнение
движения ротора
при возникновении малого
возмущения
Учитывая
,
В операторной форме
При
Характеристическое уравнение
Линеаризуем уравнение мощности путем
разложения в ряд Тейлора до линейного члена
Корни
характеристического уравнения
- корни действительные

7.

Кафедра ЭСиЭЭС, ЮРГПУ(НПИ)
г. Новочеркасск, 2021г.
Спасибо
за внимание!
English     Русский Rules