Производная суммы, произведения и частного. Производная сложной функции
Понятие производной
Таблица производных
Правила вычисления производных
Правила вычисления производных
Производная сложной функции
Производная сложной функции
Логарифмическая производная
Логарифмическая производная
Производная неявной функции
Производная неявной функции
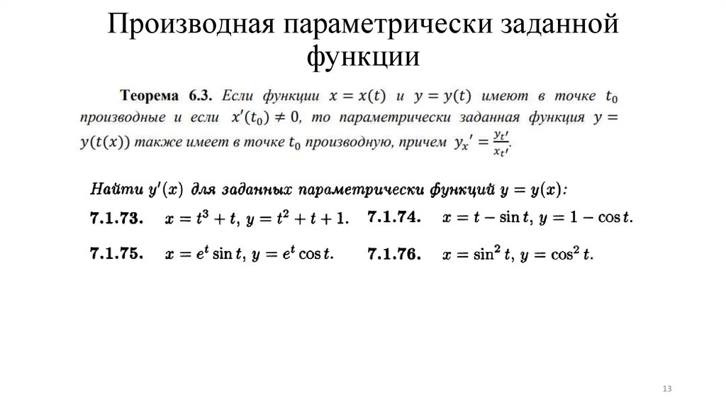
Производная параметрически заданной функции
Производная параметрически заданной функции
2.01M
Category: mathematicsmathematics

Производная суммы, произведения и частного. Производная сложной функции

1. Производная суммы, произведения и частного. Производная сложной функции

Математический анализ.
Лекция 4
Преподаватель:
Белова Дарья Викторовна
1

2. Понятие производной

2

3. Таблица производных

3

4. Правила вычисления производных

4

5. Правила вычисления производных

5

6. Производная сложной функции

6

7. Производная сложной функции

7

8. Логарифмическая производная

8

9. Логарифмическая производная

9

10. Производная неявной функции

10

11. Производная неявной функции

11

12. Производная параметрически заданной функции

12

13. Производная параметрически заданной функции

13
English     Русский Rules