7.31M
Category: chemistrychemistry

ЯМР сигналының аса жіңішке құрылымы

1.

ЯМР сигналының аса жіңішке құрылымы
ДӘРІС 9.

2.

Химиялық
қосылыстардың
құрылымын
зерттеуге
мүмкіндік
беретін
ЯМР
спектроскопиясының негізгі параметрлері- бұл
химиялық ығысу
және спин-спинді
әрекеттесу тұрақтысы J.

3.

Bэфф= B0 + Bлок = (1 B0
протон үшін σ ≈ 10-6 – 10-7
σ мәні ядроға жақын орналасқан электрон
тығыздығымен және көрші құрылымдық
фрагменттерде электрон тығыздығының
таралуымен анықталады. Молекуланың әртүрлі
бөліктеріндегі электрон тығыздығының мәндері
әртүрлі болғандықтан, молекуладағы химиялық
эквивалентті емес орындарда орналасқан бір типті
ядролар әртүрлі сигналдар береді.

4.

5.

Спин-спинді әрекеттесу. Экрандаудан басқа, Вэфф. эффективті өріс
бөлшекке қосымша әсер ететін кез келген магнит өрістеріне тәуелді
болады.
Көршілес ядролардың магнит моменттері болса, олардың жергілікті
магнит өрісі де Вэфф.-ні өзгертеді. Осы өріс қоршаушы ядролардың
санына және олардың магнит моменттеріне тәуелді. Көршілес
ядролардың осындай ықпалы резонанс сызығының бөлінуіне алып келіп,
оның аса жіңішке құрылымын анықтайды, сөйтіп құрылымдық талдау
үшін тағы да бір маңызды сипаттама болып табылады.
Түрлі мәнді химиялық ығысу сигналдарын беретін кез келген спиндік
жүйенің ядролары химиялық эквивалентті емес делінеді; химиялық
ығысулары бірдей болса ядролар химиялық эквивалентті (изохронды).
ЯМР сигналдарының бір жерден кездейсоқ шығуын эксперимент
шарттарын өзгертіп анықтауға болады. Молекулалық симметрия бар
кезде шын эквиваленттік орын алады.

6.

Нашар шешілген этанолдың
(С2Н5ОН) ПМР спектрі
Bэфф= B + B = (1 B
Нашар шешілген жағдайда этанолдың
(С2Н5ОН) ПМР спектрі суретте
көрсетілгендей түрде болады. 12С мен
16О ядроларының магнит моменттері
жоқ, сондықтан протондардың үш
түріне ғана (метил, метилен және
гидроксил топтарына кіретін) сәйкес
сигналдар
байқалады.
Шыңның
ауданына
пропорционалды
интегралдық интенсивтігі химиялық
эквивалентті ядролардың санына сай
келеді, үш шыңның аудандарның
қатынасы 1:2:3
тең болады.
неғұрлым үлкен болса, протонның
экрандалуы соғұрлым төмен да, ол
«қышқылдау» болады.

7.

Мультиплеттік бөлінуге келтіретін ядролық спиндердің жанама
әрекеттесу механизмі валентті электрондар арқылы жүзеге
асырылады. Көршілес ядролардың электрондары олардың
магнит моменттерінің векторы өз ядроларының магнит
моменттерінің векторларына антипараллелді бағытталуға
тырысады. Бұдан басқа, валенттік байланыс құрастыратын екі
электрон спиндерін, демек магнит моменттерінің векторын да
бір-біріне антипараллелді бағытталуға ұмтылады. Сонымен, бір
ядроның бағытталуы басқа ядроға ықпал етеді.
Мультиплеттердегі сызықтардың саны мен салыстырмалы
интенсивтіліктері ядролардың әрекеттесетін топтарындағы
спиндердің қабысуына тәуелді. Спектрлердің аса жіңішке
құрылымы резонанс жиілігіне тәуелді емес, себебі жеке
сызықтың бөлінуі резонанс жиілігі мен сыртқы магнит өрісіне
тәуелді емес жергілікті магнит өрістердің әсерінен пайда
болады. Сондықтан мультиплеттің химиялық ығысуының мәні
оның орталығында анықталады.

8.

hν= ΔЕ=gnβnВ

9.

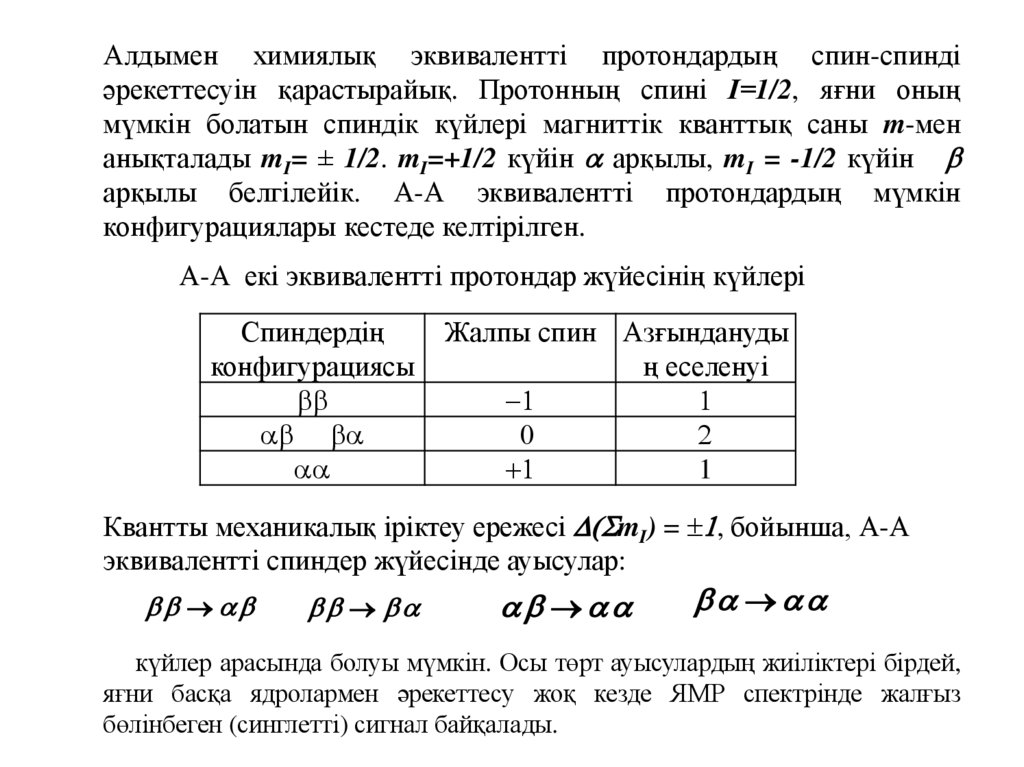
Алдымен химиялық эквивалентті протондардың спин-спинді
әрекеттесуін қарастырайық. Протонның спині І=1/2, яғни оның
мүмкін болатын спиндік күйлері магниттік кванттық саны m-мен
анықталады mI= ± 1/2. mI=+1/2 күйін арқылы, mI = -1/2 күйін
арқылы белгілейік. А-А эквивалентті протондардың мүмкін
конфигурациялары кестеде келтірілген.
А-А екі эквивалентті протондар жүйесінің күйлері
Спиндердің
конфигурациясы
Жалпы спин Азғындануды
ң еселенуі
1
Квантты механикалық іріктеу ережесі mI) = , бойынша, А-А
эквивалентті спиндер жүйесінде ауысулар:
күйлер арасында болуы мүмкін. Осы төрт ауысулардың жиіліктері бірдей,
яғни басқа ядролармен әрекеттесу жоқ кезде ЯМР спектрінде жалғыз
бөлінбеген (синглетті) сигнал байқалады.

10.

Екі эквивалентті емес А мен Х протондардың өзара әрекеттесуі
Химиялық ығысулары және екі эквивалентті емес А мен Х
протондардың өзара әрекеттесуі ЯМР сигналының бөлінуіне алып келеді.
Қарапайым жағдайды қарастырайық: химиялық ығысулардың айырымы
Δ А мен Х ядролар беретін сигналдардың бөліну мәнінен өте
үлкен (басқа жағдайларда спектрдегі сызықтардың саны мен салыстырмалы
интенсивтіліктерін анықтау ережелері күрделенеді).
Ядролардың өзара әрекеттесу энергиясы спиндер векторларының скалярлық
көбейтіндісі арқылы бейнеленеді:
hJAXIAIX
мұндағы JAX спин-спинді әрекеттесу тұрақтысы, әдетте Гц-пен өлшенеді.
Егер А-Х ядролар жүйесіндегі IX спин В-өріске кері бағытталған болса, А –
ядродағы жергілікті магнит өрісі Х-ядро жоқ кездегі жағдаймен
салыстырғанда төмен болады. Мұндай жағдайда резонансқа жету үшін
кернеулігі жоғарырақ өріс керек болады, яғни, суретте көрсетілгендей,
резонанс жиілігі де көтеріледі.

11.

Х-ядро күйінде, яғни IX -спин өрістің
бойымен бағытталған болса, А-ядродағы
жергілікті өріс көтеріледі де резонанс үшін Хядро жоқ кездегі жағдайға қарағанда
кернеулігі төмендеу өріс болады. Сонымен,
ЯМР спектрінде А-ядроның дублетті сигналы
байқалады.
Дублеттің
компоненталары
арасындағы қашықтық (Гц) спин-спинді
әрекеттеу тұрақтысы болып табылады:
gn βn
J
ΔB
h
яғни, дублеттің екі жиілігі
А J AX / 2
қатынас арқылы бейнеленеді
және спин күйлерінің толықтырылуы бірдей, осы себептен дублеттегі
сызықтардың интенсивтіліктері де бірдей болады.

12.

13.

А-ядроның спин күйлерінің Х-ядроның ЯМР сигналына
ықпалы дәл осылай бейнеленеді. Жалпы, А-Х спин жүйесінің
ЯМР спектрі төрт сызықтан немесе екі дублеттен тұратын
болып шығады, олардың орталықтарынан және
химиялық ығысулар табылады, ал дублеттің компоненталары
аралығынан сыртқы магнит өрісіне тәуелді емес JAX
тұрақтысы анықталады. Енді этанолдың шешілуі жоғары
болған кездегі ПМР-спектрін қарастырайық. Метилен СН2тобының протондарының ядролық спиндері үшін келесі
конфигурациялар болуы мүмкін (кесте).
Н-Н екі эквивалентті жүйелердің күйлері
Спиндердің
конфигурациясы
Жалпы спин Азғындануды
ң еселенуі
1

14.

Метил тобының протондарының ядролық спиндерінің
конфигурациялары
Н-Н-Н
Спиндердің
конфигурациясы
Жалпы спин
3/2
1/2
/2
+3/2
Азғынданудың
еселенуі
3
3
1
СН2 метилен тобының протондары жалпы спиннің төрт
мәніне сай келетін СН3 тобының төрт энергиялық күйімен
әрекеттесуіне қатысады. Азғындаудың еселенуі жүйенің
берілген жалпы спин күйінде, яғни интенсивтіктердің
қатынасына пропорционалды, осы себептен СН2 тобының
протондарының
резонанс
сигналы
сызықтарының
салыстырмалы интенсивтіктері 1:3:3:1 квадруплетке бөлінеді

15.

СН2 метилен тобының екі протоны үшін мүмкін конфигурациялары 5кестеде келтірілгендей болады. Сондықтан осы топтың протондарының
сигналы салыстырмалы интенсивтіліктерінің қатынасы 1:2:1 триплетке
бөлінеді. Соңында, спин молекуласының «қозғалмалы» гидроксил протоны
Н2О-ның протондарының тез алмасуын ескеру қажет. Соның нәтижесінде,
ПМР спектрін алу уақыт аралығында оттек атомына басқа протондардың
үлкен
саны
қосылғандықтан,
метилен
протондары
нольге
орташаландырылған О-Н-тың ядролық магнит моменті өрісінің әсерінде
болып шығады да олармен әрекеттеспейді. Аналогия бойынша, гидроксил
протоны этанолдың әртүрлі молекулаларына қосылғандығы оған әсер
ететін метилен потондарының өрісін нольге дейін орташаландырады, осы
себептен гидроксил протонның жалғыз жіңішке резонанс сызығы – синглет
байқалады. Жалпы, этанолдың стандартты жағдайда алынған ПМР спектрі
суретте көрсетілгендей болады. Триплет, квадруплет және синглет
центрлері метил, метилен және гидроксил топтарына сәйкес протондардың
химиялық ығысулары болып табылады, ал екі мультиплеттің
компоненталары арасындағы қашықтықтар бірдей, бұл қашықтық –
протон-протонды спин-спинді әрекеттесу тұрақтысын береді, JH-C-C-H
немесе 3JH-H (жоғарғы индекс Н-Н-тың үш байланыс арқылы әрекеттесуін
белгілейді).

16.

Қышқылдандырылған этанолдың
шешілуі жоғары ЯМР спектрлері
Мультиплеттер мен синглеттің жалпы
интегралдық
интенсивтіліктерінің
қатынасы үш топтың барлығындағы
протондардың санының қатынасына
сәйкес болып
қалады, яғни 3:2:1.
Әрекеттесуші ядроларды бір бірінен
ерекшелендіретін сол жақтағы жоғарғы
индекспен белгіленген байланыс санына
тәуелді, әрекеттесу тұрақтылары тура
1J
AB (ядролар тікелей байланысқанда),
геминалды 2JAB (екі байланыс арқылы)
және вициналды 3JAB (үш байланыс
арқылы)
тұрақтыларға
бөлінеді.
Ажырататын
байланыстардың
саны
өсуімен
спин-спинді
әрекеттесу
тұрақтылары кемиді, үштен асқандағы
жағдайда алыс орналасқан тұрақтылар
әдетте өте кіші болады. Осы себептен
гидроксил протонының метил тобымен
әрекеттесуі байқалмайды.

17.

18.

Жалпы жағдайда,
Δ AB > JAB
егер екі топ спин-спинді байланыспен байланыстырылған болса, Атобының мультиплетіндегі компоненттер саны
МА = (2nBIB +1)
мұндағы nB – B-тобындағы ядролар саны, ал ІB – B-тобындағы
ядролардың спині.
Эквивалентті емес В және С ядролар үшінші А-ядроның сигналын
бөлгенде, А-ның спектріндегі жолақтардың саны
МА = (2nBIB +1)(2nCIC +1)
ПМР спектрлеріндегі мультиплеттілік ережесі:
Спиндік-спиндік әрекеттесу болған жағдайда, ПМР спектрлеріндегі
сигналдардың мультиплеттілігі көрші топтағы ядролар санымен
плюс бірмен анықталады.
Протондар үшін (ІН= 1/2):
МА= (NH + 1)

19.

Изопропил спиртінің ПМР
спектрі (D2O-да)
1,1,2-үшхлорэтанның ПМР спектрі
Кол-во
пиков
1
2
3
4
5
6
7
Интенсивность пиков
1
1
:
1
:
6
1
:
6
:
1
1
:
:
3
4
:
: 10
15 :
1
:
2
:
6
:
20
1
:
1
3
:
:
4
10 :
: 15
1
:
5
:
1
:
6
1
:
1

20.

CDCl3-дегі этилдихлорацетаттың ПМР спектрі
Ең күшті сигнал – метилен тобына көршілес метил тобының сигналы. Бұл
көршілестік метил тобының сигналы триплет (1:2:1) түрінде көрінуіне
әкеледі.
Электртерістілігі жоғары оттегі атомына көршілес метилен тобының
сигналы спектрдің әлсіз өрісіне ығысады және квартет (1:3:3:1) түрінде
пайда болады.
Әлсіз өріс сигналы метин протонының (CH) сигналы болып табылады,
себебі ол екі электртерістілігі жоғары хлор атомымен байланысқан. Бұл
протон спектрде синглет түрінде көрінеді.

21.

n- метилкумолдың ПМР спектрі
Алайда ароматты ядроның протондары
әрқашан мультиплет ретінде көрінбейді.
Мысалы, п-хлоронитробензол
молекуласында олар екі түрлі дублет түрінде
болады.
8.0 м. ү. дублет нитротобының жанында
орналасқан протондарға жатады, ал 7.0 м. ү.
дублет хлор атомына көршілес протондарға
сәйкес келеді.
n-хлоронитробензолдың ПМР спектрі

22.

Есептерді шешудің әдістемелік схемасы
Есептерді шешу кезінде төменде қарастырылған тәсілді қолдану
ұсынылады.
1-жаттығу. Қосылыстың құрылымын ПМР спектрі бойынша анықтаңыз.

23.

1. Спектрде байқалатын сигналдарды анықтаңыз (A, B, C, D және т.б.).
Мысалда 4 сигнал бар.
2. Әрбір сигнал үшін химиялық ығысуды (δ), салыстырмалы интенсивтілікті
(I), және бөліну мәнін анықтаңыз (J; s - синглет, d - дублет және т.б.).
3.Әрбір сигнал үшін осы сигналды беруге қабілетті функционалды топты
(анықтама кестелерін қолдану арқылы) болжаңыз.Мысалда бізде: химиялық
ығысу 3.8 м.ү. ароматты сақинаға бекітілген CH3-O - тобына тән (3-м-ге
тең интеграл дәл метилді тобын көрсетеді);сигналдар жұбының химиялық
ығысулары (интегралы 2) δ 6,8м.ү. және δ 7,6 м.ү. ароматты жүйені
көрсетеді, ал сигнал формасы пара- бензолға арналған. Синглет 9,6 м.ү.
альдегид тобына тән.
4.Сіздің гипотезаңыз бойынша функционалды болжамдаған топтардан
спектрге сәйкес келетін молекуланы «құрастырыңыз».

24.

ЯМР спектроскопиясы өзінше және басқа физикалық
әдістермен қатар қолданылғанда молекулалардың
химиялық
құрылысын,
олардың
стереохимиялық
конфигурациясын және конформацияларын зерттеу үшін
өте эффективті әдіс болып табылады.
Кері есептерді шешу үшін ең алдымен спектрдің
келесі параметрлері пайдаланылады:
1) сигналдардың (мультиплеттердің) орталықтарынан
анықталатын
ЯМР
сигналдарының
химиялық
ығысулары;
2) әрекеттесуші ядролардың санымен және олардың
спиндерімен байланысты мультиплеттіктері;
3) ядролардың спин-спинді әрекеттесу тұрақтылары;
4) мультиплеттердегі интенсивтіктердің таралуы;
5) сигналдардың интегралдық интенсивтіліктері.

25.

1.ЯМР зерттеу магниттік моменті бар ядролар үшін мүмкін, әсіресе спинінің
½ ядролары қолайлы.
2.Әдетте ЯМР спектріндегі сигналдар саны қосылыстағы химиялық
эквивалентті емес ядролардың санына сәйкес келеді.
3.Сигналдың орны (химиялық ығысу) ядроның химиялық қоршауна
байланысты. Спектрдің δ < 2,5 м.ү. болатын күшті өріс (оң жақта) бөлігінде
маңайында электртеріс орынбасарлары, қос байланыстары және бензол
сақиналары жоқ алкил және циклоалкил радикалдарының жақсы
экрандалған протондарының сигналдары бар.
Алкандардың метил топтары шамамен δ 1 м.ү. бар интенсивті сигнал
беруге бейім. Метилен мен метин протондарының сигналдары біршама солға
қарай орналасады.
Спектрдің әлсіз өрісті (сол жақ) бөлігінде қатты экрандалған δ 10-13 м.ү.
карбоксил, δ 9-10 м.ү. альдегидті протондары топтар байқалады.
Ароматты топтардың протондары 6-дан 9 м.ү.-не дейін пайда болады.
(көбінесе 7-8 м.ү.).
Sp3 гибридтенген көміртегі атомдарындағы протондық сигналдар бірнеше
көрші электртеріс орынбасарлардың біріккен әрекетімен қатты экрандалған
жағдайда ғана осы аймаққа түседі.

26.

Алкиндік протондық сигналдар спектрдің ортаңғы
бөлігінде δ 2,3-тен 3,0 м.ү. дейін болады және алкендер δ
4,5-тен 6,0 м.ү. дейін.
Спирттердегі OH топтары және аминдер мен амидтердегі
NH2 үшін ПМР спектрлеріндегі протондық сигналдың орны
тән емес, себебі концентрацияға және температураға
байланысты. Сұйылтылған кезде сигнал күшті өріс
аймағына ауысады. Бұл сигналдарды анықтау оңай, өйткені
олар тез алмасуға байланысты D2O қосылғанда жоғалады.
4.ПМР спектрлердің мультиплеттігі көршілес топтардың
протондарының санын анықтауға мүмкіндік береді.
5.ПМР спектрлеріндегі интегралды сигнал
қарқындылықтарының қатынасы протондар санына
пропорционал.

27.

Сандық
талдау
жүргізуін
су-спирт
қоспасындағы
этанолдың
мөлшерін
анықтау мысалында көрейік. Оның ПМРспектрі сызықтардың үш тобынан:
синглеттен, квартеттен және триплеттен
тұрады.
Синглет су және бір-бірімен тез алмасып отыратын, спирттің гидроксильді
тобының протондарының резонансты жұтылуына негізделеді. Квартет
этанолдың СН2 - тобына, ал триплет - СН3 тобына жатады. Алдымен синглеттің
S1, квартеттің S2 және триплеттің S3 аудандарын табады. Содан кейін S2 мен S3
мәндерін пайдаланып, бір протонға келетін s ауданды есептейді. Спирттің n1
молекулаларына сәйкесті аудан Sсп = 6sn1, ал судың n2 молекуласына келетін
аудан Sс = 2sn2
Осыдан судағы спирттің мөлшері есептеледі

28.

Мысал ретінде суретте келтірілген С3Н8Озатының ПМР спектрін қарастырайық
(жолақтардың
үстіндегі
сызықтар
интегралдық интенсивтіктерді көрсетеді).
Спектр квинтеттен, синглеттен және
дублеттен тұрады. Олардың химиялық
ығысулары 4,0 м.б., 1,6 м.б., 1,2 м.б.
Химиялық ығысу кестелеріне сай, бұл
мәндер квинтет үшін СН-тобына, синглет
үшін ОН-тобына, сигнлет үшін - ОНтобына, дублет үшін - СН3, СН2 топтарына
сәйкес болуы мүмкін.
СH3 СН(ОН) СH3
СН3 -тің екі тобынан пайда болатын септетті СН-тобына, ал синглетті ОН-тобына
жатқызуға болады, себебі спирт молекуласы гидролиз протондарымен оңай
алмасады, ал интенсивті дублетті - екі СН3 -тобына жатқызуға болады.

29.

30.

Температурная зависимость формы
сигналов ЯМР для двухпозиционного обмена
(вырожденная система с τΑ = τΒ).
Спектры ЯМР для протонного
обмена в водном растворе уксусной
кислоты.

31.

32.

Тапсырма. Циклогексан, тетраметилсилан және бензол қоспасының
ЯМР спектрі үш шыңнан тұрады: δ = 0, 7,27, және 1,4 м.ү. Қай сигнал
қай еріткішке қатысты екенін анықтаңыз:
1) 0 м. д. - циклогексан; 1,4 м. д. - тетраметилсилан; 7,27 м. д. - бензол;
2) 1,4 м. д. - циклогексан; 0 м. д. - тетраметилсилан; 7,27 м. д. - бензол;
3) 7,27 м. д. - циклогексан; 0 м. д. - тетраметилсилан; 1,4 м. д. - бензол;
4) 7,27 м. д. - циклогексан; 7,27 м. д. - тетраметилсилан; 0 м. д. - бензол.
Есеп.С8Н10 көмірсутегінің келесі ПМРспектрі бар (м.ү.): 1,15 – триплет; 2,8
квадруплет; 7.15 кеңейтілген синглет; сигналдардың қарқындылығы 3: 2: 5.
Заттың құрылымын орнатыңыз
Есеп. С3Н7І қосылыстың ПМР спектрі екі сигналдан тұрады: 1,9 м.ү. (6P) дублет және 4,3 м.ү. - мультиплет (1Н). Заттың құрылымын анықтаңыз
Есеп. Қосылыстың құрылымы қандай?
С21Н20О
1.15 – триплет,
4.05 - квадруплет,
7.15 - синглет
English     Русский Rules