3.71M
Category: chemistrychemistry

ЯМР спектрлерінің параметрлері. Химиялық ығысу. Химиялық ығысуға әртүрлі факторлардың әсері

1.

ЯМР спектрлерінің параметрлері.
Химиялық ығысу. Химиялық ығысуға
әртүрлі факторлардың әсері.
Дәріс 8 жалғасу

2.

Химиялық
қосылыстардың
құрылымын
зерттеуге
мүмкіндік
беретін
ЯМР
спектроскопиясының негізгі параметрлері- бұл
химиялық ығысу
және спин-спинді
әрекеттесу тұрақтысы J.

3.

hν= ΔЕ=gnβnВ
Химия үшін ЯМР әдісі өте маңызды, себебі ядролардың резонанстық
жиіліктері жіңішке магниттік әрекеттесулерге тәуелді, яғни электрондық
қоршауға және ядро спиндерінің өзара әрекеттесуіне, басқаша айтқанда –
молекулалардың құрылымының ерекшеліктеріне және олардағы
электрондық тығыздығының таралуына тәуелді. Ядролардың сорты бірдей
болса да, олардың химиялық қоршауына байланысты әртүрлі резонастық
жиіліктері байқалатыны анықталды. Бұл құбылысты химиялық ығысу
деп атайды.

4.

Бұл жағдайда химиялық қоршау ядроларды сыртқы өріс В-дан
экрандайтын электрон қабаттарының суммалық ықпалына
келтіріледі. Электрондардың сыртқы өрістегі В ядролардың
маңайында қозғалысы ядрода қосымша В’ магнит өрісін
тудырады, бұл өріс түсірілген өріске пропорционалды және
кері бағытталған:
B' B
Сонымен, шынында ядроға кейбір эффективті өріс әсер етеді:
Bэфф= B + B = (1 B
мұндағы – экрандау константасы деп аталатын өлшемсіз
шама.
Молекулаларда
әдетте
болатындай,
экрандау
константасының мәні оң болғанда, эффективті өрістің
кернеулігі түсірілген сыртқы өрістің кернеулігінен төмен
болады.

5.

Ядроның маңында неғұрлым көп электрон болса, экрандау соғұрлым
эффективті, бірақ бұл қорытынды тек сфералы симметриялық электрон
орбиталдары үшін ғана орындалады. Жалпы жағдайда
B B ,
бірақ қосымша өрістің бағыты сыртқы өрістің бағытына тура қарамақарсы емес. В’ -тің мәні мен бағыты молекуланың құрылымы мен
бағытына тәуелді; қатты денелерде -ның анизотропиясы байқалады, ал
сұйықтарда
орташаландырылады. Атомдар мен қарапайым
молекулалардың экрандау тұрақтылары квантты химия әдістерінің
көмегімен есептелуі мүмкін, бірақ өлшеулер мен есептеудің дәлдігі
жоғары емес. Осы себептен практика жүзінде экрандау тұрақтыларының
абсолютті мәндерін емес, келесі айырымдарды өлшеу ыңғайлы:
эт x
Мұндағы эт – кейбір эталон ретінде пайдаланатын заттың ядросының
экрандау тұрақтысы, ал x - осы ядроның зерттелетін үлгідегі экрандау
тұрақтысы. Осы айырым , үлгінің ЯМР сигналының салыстырмалы
ығысуына эквивалентті болады, ол химиялық ығысу деп аталады.

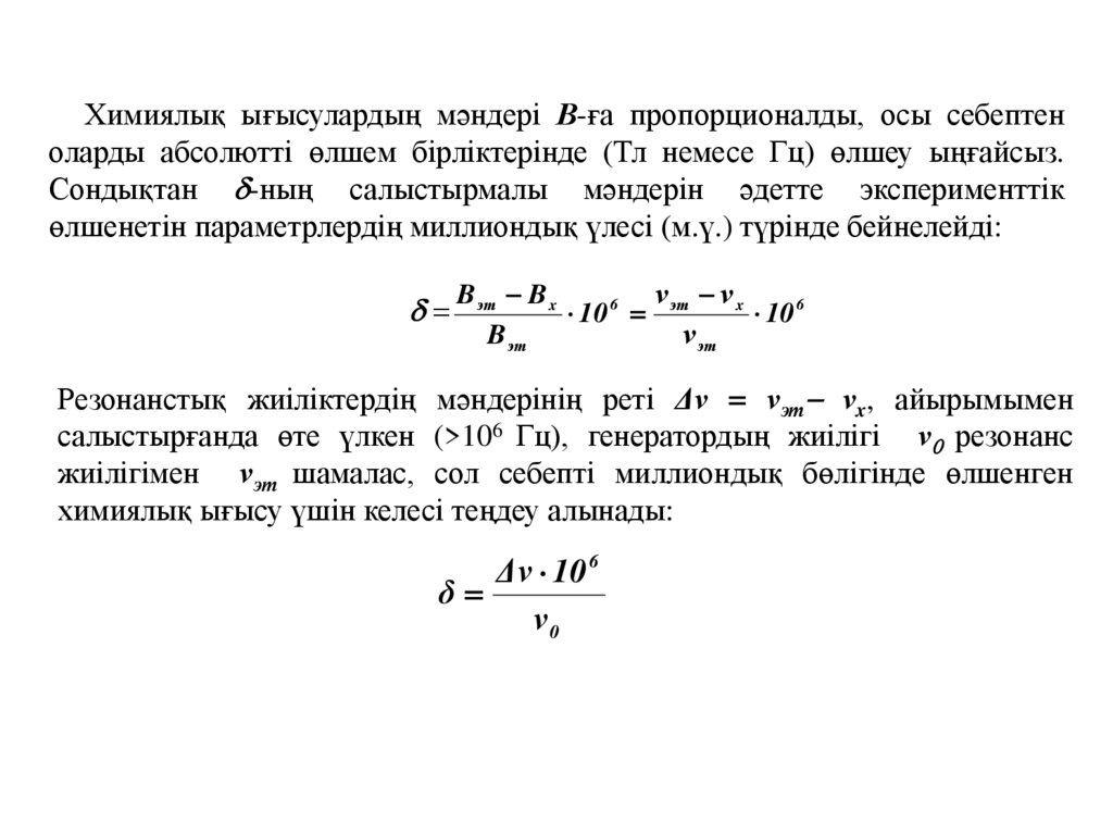
6.

Химиялық ығысулардың мәндері В-ға пропорционалды, осы себептен
оларды абсолютті өлшем бірліктерінде (Тл немесе Гц) өлшеу ыңғайсыз.
Сондықтан -ның салыстырмалы мәндерін әдетте эксперименттік
өлшенетін параметрлердің миллиондық үлесі (м.ү.) түрінде бейнелейді:
B
Bx
ν νx
10 6 эт
10 6
B эт
ν эт
эт
Резонанстық жиіліктердің мәндерінің реті Δν νэт νx, айырымымен
салыстырғанда өте үлкен (>106 Гц), генератордың жиілігі ν резонанс
жиілігімен νэт шамалас, сол себепті миллиондық бөлігінде өлшенген
химиялық ығысу үшін келесі теңдеу алынады:
Δν 10 6
δ
ν0

7.

протон үшін σ ≈ 10-6 – 10-7
σ мәні ядроға жақын орналасқан электрон
тығыздығымен және көрші құрылымдық
фрагменттерде электрон тығыздығының
таралуымен анықталады. Молекуланың әртүрлі
бөліктеріндегі электрон тығыздығының мәндері
әртүрлі болғандықтан, молекуладағы химиялық
эквивалентті емес орындарда орналасқан бір типті
ядролар әртүрлі сигналдар береді.

8.

Ядролар молекулада бірдей құрылымдық позицияларда
орналасса, олар химиялық эквивалентті болады. Мұндай
ядролардың химиялық ығысулары бірдей.

9.

Егер эталонды сызық ретінде электрон қабықшасы жоқ ядролардың ЯМР
сигналын пайдаланса ( ), өлшенген ығысудың мәні зерттелетін
қосылыстардың ЯМР сигналдарының абсолютті химиялық ығысуы, яғни олардың
экрандау тұрақтысы болатын еді. Бірақ сондай ядролар жоқ, сондықтан практика
жүзінде химиялық ығысулардың салыстырмалы шкалалары пайдаланылады.
Эталонды сызық ретінде 1Н мен 13С-тің ЯМР спектрлерінде, әдетте,
тетраметилсиланның [Sі(CН3)4] (ТМС) жұту сигналын пайдаланады, ол үшін
тетраметилсиланды зерттелетін ерітінділерге қосады. Бұған бірнеше себеп бар.
Біріншіден, оның спектрі жалғыз жіңішке сызықтан тұрады (ТМС молекуласында
барлық 1Н мен 13С-тің ядролаы эквивалентті), осы сызық басқа сызықтардан
қашық болғандықтан оңай танымал. Екіншіден, ТМС көп органикалық
қосылыстарға химиялық инертті, яғни басқа молекулалармен ассоциаттарды
құрастырмайды. Үшіншіден, ТМС сигналының интенсивтігі жоғары, яғни үлгіге
стандартты аз мөлшерінде қосуға болады. Соңында, ТМС сигналының спектрде
орналасуының еріткішке тәуелділігі аз болады. Бірақ, бұл стандарттың қайнау
температурасы төмен және сулы фазамен араласпайды. Осы себептен жоғары
температураларда гексаметилдисилоксан (ГМДС) қолданылады, оның химиялық
ығысуы =0,06 м.ү. құрайды, сулы орталарда жұмыс істеу үшін натрий-3(үшметил-силил) пропансульфонат ( =0,015 м.ү.) қолданылады.

10.

ЯМР спектроскопияда химиялық ығысудың екі
шкаласы –– және кең тараған. -шкаласында
ТМС-тің салыстырмалы химиялық ығысуы нольге
тең деп саналады, ал жоғарыдағы теңдеулерге
сәйкес өрістің кіші кернеуліктеріндегі
сигналдардың химиялық ығысулары оң, яғни оның
өсуі сигналдың кіші өріс ығысуына сай келеді.
Ядролық экрандалуы неғұрлым
кіші болса, соғұрлым осы шкалада оның
химиялық ығысуы үлкен болады. ТМС-тағы протондардың экрандануы өте
күшті, сондықтан көптеген қосылыстар үшін ЯМР сигналының химиялық
ығысуы оң болады.
-шкаласы сирек қолданылады (ПМР-де), бұл шкалада ТМС үшін
салыстырмалы химиялық ығысу 10 м.ү.-не тең деп саналады. Кіші өрістерге
ауысқанда -дың мәні кемиді, яғни -дың өсуі экрандау тұрақтысының
өсуіне сәйкес. Осы екі шкала өзара қарапайым қатынаспен байланысқан:
= 10 .
Ішкі молекулалық электрон қоршауындағы айырмашылықтар ПМР-дағы
химиялық ығысулардың 10 м.ү.-ден көбірек интервалда байқалуына алып
келеді, ал оларды өлшегендегі стандартты қате 0,001 м.ү. 13С-тің ЯМР
спектроскопиясында химиялық ығысулардың мәндерінің диапазоны 230 м.ү.
дейін жетеді.

11.

Стандартты қатесі 0,05 м.ү. пропорционал. Ауыр магнитті ядролардың
химиялық ығысуларының диапазоны одан да үлкен, 14,15N, 17О сияқты
ядролардың ығысуы 1000 м.ү.-не жақын.
Тәжірибеде көрсетілгендей, басымды көп жағдайда ортаны өзгерткенде
(еріткішті ауыстырғанда, ерітіндінің концентрациясы немесе температурасы
өзгергенде) көміртек атомдарымен байланысты протондардың химиялық
ығысулары шамалы өзгереді (шамамен 0,2 м.ү.).
Сондықтан, көміртек атомдарымен байланысты протондардың химиялық
ығысулары ең алдымен молекуланың құрылымен анықталады да, еріткіштің
табиғаты мен ерітіндінің концентрациясына тәуелділігі шамалы болады. Бұл
жағдай әртүрлі еріткіштегі химиялық ығысуларды салыстыруға мүмкіндік
береді; молекулалардың әртүрлі құрылымдық фрагменттері мен
функционалды топтары үшін көптеген кестелер мен корреляциялық
диаграммалар құрастырлған. 13С изотоптың ядроларының химиялық
ығысулары да жеткілікті сипаттамалы болып табылады (сыртқы
факторлардың – еріткіштің, температураның, т.б. ықпалынан өзгеруі 0,5 м.ү.ден аспайды).

12.

Ортаның ықпалы молекулалар ерітінділерде сутекті байланыстарды
немесе басқа молекулалармен тұрақты комплекстерді құрастырғанда
күштілеу болады (әсіресе, протондық алмасуға бейімді ОН, NH, SH сияқты
функционалды топтар қатысқан кезде).
Оттек атомдарымен (аз дәрежеде – азот атомдарымен) байланысқан
протондардың химиялық ығысуларының сипаттамалығы төмен
болады. Мұны олардың ішкі және молекула аралық байланыстарды
құрастыруға және протондық алмасуға бейімділігімен түсіндіреді.
Нәтижесінде, –ОН пен –NH- топтарының химиялық ығысу
диапазондарын
өлшеулер
бір
еріткіште
және
бірдей
концентрацияларда жүргізілсе де өте үлкен болады.

13.

Химиялық ығысуға келесі факторлар эсер етеді: протонның
экрандалу, орынбасарлардың электртерістілігі, протон
орналасқан көміртегі атомының гибридтену түрі, молекулалық
магнит өрістері және кеңістікте атомдардың әрекеттесуі.
1. ТМС метил тобының сутегі ядролары TMA және ДМЭ
протондарына қарағанда күштірек экрандалуға ие, бұл азот
атомының және кето тобының электронакцепторлық
қасиеттерімен байланысты, ал кремнийдің электрондонорлық
қасиеті бар. Электрондонорлық атоммен байланысты CH3
топтарының протондық сигналдары күштірек өрісте, ал
электронакцепторлық топтармен байланысқандары әлсіз өрісте
шығады.

14.

15.

CH3Li құрамындағы CH3 тобындағы протондар электрондонорлық литий
атомына жақын болуына байланысты ең көп экрандалған. Протонға бай
кремний атомының экрандалу әсері әлсіз, сондықтан Me4Si сигналы СН3Li
сигналының сол жағында орналасқан. Ал толуолдағы СН3 тобының
протондары ең аз экрандалған.
Метанның химиялық ығысуына қатысты метил топтарының химиялық
ығысу мәндерінің өзгеруін қарастыратын болсақ (δ 0,23 м.ү.), содан кейін
мынау Δδ Х = δ(СН3Х) - δ(СН4) = δ(СН3Х) – 0.23 формуланы пайдаланып
орынбасарлардың X (Δδ X ) экрандалудың әсерін есептей аласыз.

16.

1 мысал. Келесі X орынбасарлары үшін Δδ X мәнін
есептейік: Li, Si(CH3)3, H және толуолдың CH3.
Шешім. Li өрнегін қолданып, Δδ Li = -2,10 – 0,23 = -2,33
аламыз. Сол сияқты Si(CH3)3, H және толуолдың CH3: 0,23, 0,00 және 2,10 м.ү. тиісінше.
2. мысал.
(м.д.): CHBr3 (6.82) 4.90 (CH2Br2) 2.63 (CH3Br) 0(ТМС).

17.

2. Бір молекуланың бөлігі болып табылатын, бірақ көрші атомдар немесе
топтардың табиғаты бойынша ерекшеленетін протондар экрандалу дәрежесі
бойынша да ерекшеленеді.Органикалық қосылыс молекуласындағы әрбір
эквивалентті емес протонның өз сигналы болады. Мысалы, метил спиртінің
молекуласында төрт сутегі протоны бар. Метил тобының протондары
эквивалентті, сондықтан ЯМР спектрінде бір сигнал ретінде пайда болады.
Гидроксил топтың Н* протоны метил тобының протондарына эквиваленті
емес, сондықтан оның спектрде өзіндік сигналы болады.Осылайша, метил
спиртінің ЯМР спектрінде екі сигнал болады, ал этил спиртінде үш сигнал
болады (эквивалентті емес протондардың үш түрі): 1) метил тобының
протондары (CH3), 2) метилен тобының протондары (CH2) , 3) гидроксил
тобының протоны (H*) . Гидроксилтоптың сутегі атомдарының ядролары
метил және метилен топтарының ядроларына қарағанда аз экрандалған,
сондықтан әлсіз өрісте орналасады.

18.

Алкандар мен алкендердегі экрандау
(+) және дезэкрандау (-) аймақтары
Ацетилендегі экрандау
(+) және дезэкрандау (-)
аймақтары
3. Электрондық экрандау молекуладағы әртүрлі бағыттар бойынша бірдей
емес, яғни анизотропты. Бұл ядролардың экрандалуына немесе
дезэкрандалуына әкелуі мүмкін, сондықтан түзілген атомаралық токтар
парамагниттік немесе диамагниттік деп аталады. Диамагниттік токтар
жергілікті өрісті азайтып, протон сигналдарын әлсіз өрістер аймағына
жылжытады, парамагниттік токтар, керісінше, жергілікті өрісті арттырып,
сигналды күшті өрістер аймағына жылжытады. Айналмалы токтар әсіресе
молекулада қозғалмалы π -электрондар болған кезде тиімді. Әрбір осындай
байланыс "анизотропия конусын" құрайды және химиялық ығысуға әсер
етеді.

19.

20.

21.

Химиялық ығысулардың (ХЫ) шамасына сүйене отырып,
заттың химиялық табиғаты, ол жататын класы туралы болжам
жасауға болады: көмірсутектер, қышқылдар, альдегидтер,
ароматты қосылыстар және т.б. Көптеген функционалдық
топтарда 0-12 м.ү. диапазонында химиялық ығысуы бар
протондар орналасады. ХЫ бұл диапазоны қалыпты
көмірсутектерден (<1 м.ү.) қышқылдарға (>10 м.ү.) дейінгі
қосылыстардың әртүрлі кластарын қамтиды. Шартты түрде
органикалық заттардың бұл қатарын былай жазуға болады (ХЫ
жоғарылату бағытында): көмірсутектер, олефиндер, спирттер,
ароматты қосылыстар, альдегидтер, қышқылдар

22.

Сигналдың қарқындылығы әр типтегі протондар санына пропорционалды
және шыңның ауданымен өлшенеді. Әр түрлі сигналдардың салыстырмалы
қарқындылығы сатылы интегралдық қисық спектрде көрсетілген. Бірақ,
сатының биіктігі сигналға жауап беретін протондардың нақты санын
бермейді, тек осы санға пропорционалды. Спектрдегі әртүрлі сигналдарға
сәйкес келетін сатылардың биіктігін салыстыра отырып, осы сигналдарға
сәйкес келетін протондардың салыстырмалы санын анықтау болады.

23.

Протондардың
түрлері
δ, м.ү
Протондардың
түрлері
δ, м.ү.
СН3-R
0.9-1
R-C≡C-H
2.5-3.0
R-CH2-R1
1.3-1.5
- НС=СН-СН3
1.8
R1-CH(R2)(R3)
2-2.5
С6Н5-Н
6.5-8.5
-НС=СН2
4.5-6.5
-С(О)Н
9.7-10.5
-НС=СН-R
4.5-8.0
R-С(О)СН3
1.8-2.2
R-NН2
3.5-4.8
R-СН2-Х
3.2-3.7
фенолы
спирты
кислоты
R-О-СН3
3.8
4-10
1-5
9-12
R-ОН

24.

Мысал 1. С8Н6О2 қосылыстың спектрінде екі синглет бар :
English     Русский Rules