Анатоль Франс - французский писатель
Определение логарифма
Основное логарифмическое тождество
Основные свойства логарифмов
Дайте определение логарифмической функции
Физкультминутка
Примеры на метод потенцирования
Примеры на метод потенцирования
Примеры на метод потенцирования
Примеры на метод потенцирования
4. Метод введения новых переменных
Метод введения новых переменных
Метод введения новых переменных
1.Решите уравнения методом потенцирования:
976.50K
Category: mathematicsmathematics

Решение логарифмических уравнений

1.

2. Анатоль Франс - французский писатель

«…учиться, можно только
весело, с хорошим
настроением, улыбаясь…
Чтобы переваривать
знания, надо поглощать
их с аппетитом»
АНАТОЛЬ ФРАНС - ФРАНЦУЗСКИЙ ПИСАТЕЛЬ

3. Определение логарифма

ОПРЕДЕЛЕНИЕ ЛОГАРИФМА
b 0
a 0
log a b x
a
1
b a x

4. Основное логарифмическое тождество

ОСНОВНОЕ ЛОГАРИФМИЧЕСКОЕ ТОЖДЕСТВО
a
loga b
b

5. Основные свойства логарифмов

ОСНОВНЫЕ СВОЙСТВА ЛОГАРИФМОВ
a>0,b>0,c>0, c≠1,n≠1
log a 1 0
x
log a log a x log a y
y
log a a 1
log a x n log a x
n
log a ( xy) log a x log a y

6.

Формула перехода от одного основания
к другому
log a x

7.

Формула перехода от одного основания
к другому
log b x
log a x
,
log b a
b 1, b 0, x 0, a 0, a 0

8.

Чему равны:
log 4 16
lg 100
log 3 27
lg 0,001
log 5 125
log3 8
3

9. Дайте определение логарифмической функции

ДАЙТЕ ОПРЕДЕЛЕНИЕ ЛОГАРИФМИЧЕСКОЙ
ФУНКЦИИ
y log a x
Каковы область определения и область
значений функции у = log а х и их
обозначения ?
Свойства монотонности : в каком
случае функция у = loq а х является
возрастающей, в каком убывающей?
Найдите выражения, имеющие смысл:
log 5 0; log 2 (-4) ; log 5 1 ; log 5 5.

10.

11.

Цель:
Познакомиться со способами
решения логарифмических
уравнений. Научиться применять
их при решении логарифмических
уравнений.

12.

Скажи мне – и я забуду,
Покажи мне – и я запомню,
Дай мне действовать самому
– и я научусь.
Древнекитайская мудрость

13.

Что значит «решить уравнение»?
Решить уравнение – это значит найти все его
корни (решения) или установить, что их нет.

14.

Что такое корень уравнения?
Корнем (решением) уравнения называется
число, которое при подстановке в уравнение
превращает его в верное равенство.

15.

Какие уравнения называют
логарифмическим?
Логарифмическим уравнением – уравнение,
содержащие неизвестное под знаком логарифма.

16.

Определение простейшего
логарифмического
уравнения:
Уравнение вида log а х = в, где а ≠ 1 , а > 0 , х > 0,
называется простейшим логарифмическим уравнением,
оно равносильно уравнению х = ав, причём ни
проверка, ни ОДЗ не требуется.
Простейшие логарифмические уравнения:
1. logх-18 = 1
2. log7(50х-1) = 2
3. log3х = log39
4. log7(2х-3) = log7х

17.

При решении логарифмических уравнений
часто используются следующие методы:
Метод решения с помощью определения логарифма
Применение основного логарифмического тождества
Метод потенцирования
Метод введения новых переменных;
Метод логарифмирования
Метод приведения логарифмов к одному и тому же
основанию.
Графический метод.

18.

Метод решения с помощью определения
логарифма
Например,
уравнение log а х = b (а > 0, а≠ 1, х>0 )
имеет решение X= ab
1.
ПРИМЕРЫ:
1) log 4 x=2
x=16
2) log 0,5 x=2
x=0,25
3) log x 5=1
X=5
4) log 5 x=-2
X=0,04

19.

Метод решения
логарифма
ПРИМЕР:
1.
5) logх-18 =1
Решение:
(х-1)1 = 8
х-1 = 8
х=9
с
помощью
определения

20.

1.
Метод решения
логарифма
ПРИМЕР:
с
помощью
6) log7(50х-1) = 2
Решение:
72 = 50х-1
50х-1 = 49
х=1
определения

21.

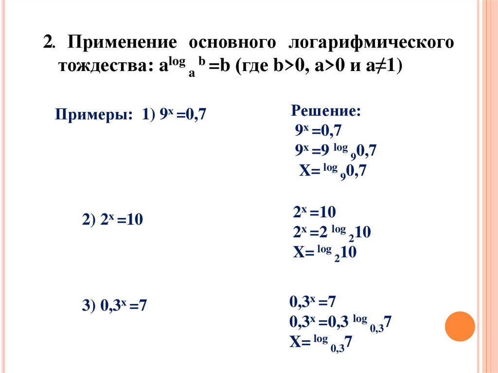
2. Применение основного логарифмического
тождества: alog a b =b (где b>0, a>0 и a≠1)
Примеры: 1) 9x =0,7
Решение:
9x =0,7
9x =9 log 90,7
X= log 90,7
2) 2x =10
2x =10
2x =2 log 210
X= log 210
3) 0,3x =7
0,3x =7
0,3x =0,3 log 0,37
X= log 0,37

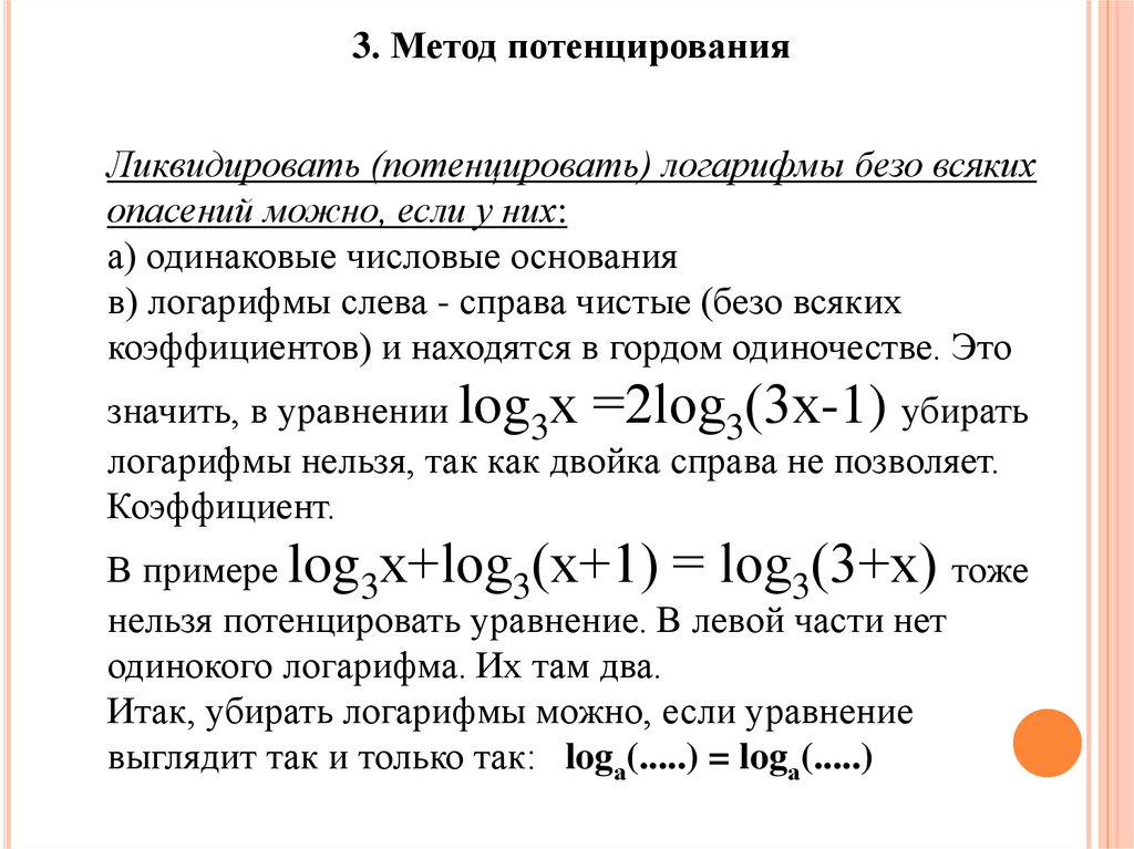
22.

3. Метод потенцирования
Суть метода- переход от уравнения log а f( х)= log а
φ(х)
к уравнению следствию
f(х)=φ(х). При
решении уравнений log a f(x) = log a φ(х) часто
происходит расширение области определения
уравнения (за счёт решения уравнения f(х)=φ(х)),а
значит, могут появиться посторонние корни.
Поэтому, решив уравнение, следует проверить
найденные корни подстановкой в данное уравнение.

23.

3. Метод потенцирования
Ликвидировать (потенцировать) логарифмы безо всяких
опасений можно, если у них:
а) одинаковые числовые основания
в) логарифмы слева - справа чистые (безо всяких
коэффициентов) и находятся в гордом одиночестве. Это
значить, в уравнении log3х =2log3(3х-1) убирать
логарифмы нельзя, так как двойка справа не позволяет.
Коэффициент.
В примере log3х+log3(х+1) = log3(3+х) тоже
нельзя потенцировать уравнение. В левой части нет
одинокого логарифма. Их там два.
Итак, убирать логарифмы можно, если уравнение
выглядит так и только так: logа(.....) = logа(.....)

24. Физкультминутка

ФИЗКУЛЬТМИНУТКА

25. Примеры на метод потенцирования

ПРИМЕРЫ НА МЕТОД ПОТЕНЦИРОВАНИЯ
1) log3х = log39
Решение: 1) х=9 Проверка: подставим
найденное значение x=9 в исходное
уравнение log39 = log39
Ответ: х=9

26. Примеры на метод потенцирования

ПРИМЕРЫ НА МЕТОД ПОТЕНЦИРОВАНИЯ
2) log7(2х-3) = log7х
Решение: 2х-3=х; х=3 Проверка: подставим
найденное значение x=3 в исходное
уравнение log7(2.3-3) = log73;
log73 = log73
Ответ: х=3

27. Примеры на метод потенцирования

ПРИМЕРЫ НА МЕТОД ПОТЕНЦИРОВАНИЯ
3) log 5 (2x+3)= log 5 (x+1)
Решение: log 5 (2x+3)= log 5 (x+1)
2x+3= x+1; x=1-3=-2
Проверка: подставим найденное значение x= -2 в
исходное уравнение log 5 (2x+3)= log 5 (x+1) и
получим log 5 (2 . (-2)+3)= log 5 (-2+1), log 5 (-1)=
log 5 (-1), это равенство неверно (оно не имеет
смысла, так как выражения под логарифмом
всегда больше нуля)
Ответ: нет решения

28. Примеры на метод потенцирования

ПРИМЕРЫ НА МЕТОД ПОТЕНЦИРОВАНИЯ
4) log 5 x= log 5 (6-x2)
Решение:
log 5 x log 5 (6 x )
2
x 6 x
2
x2 x 6 0
x1 3
x2 2
Проверка:
1) x1 3
2)
x2 2
Ответ: 2.
log 5 ( 3) не существует -3 посторонний
корень
log 5 2 log 5 (6 2 2 )
log 5 2 log 5 2

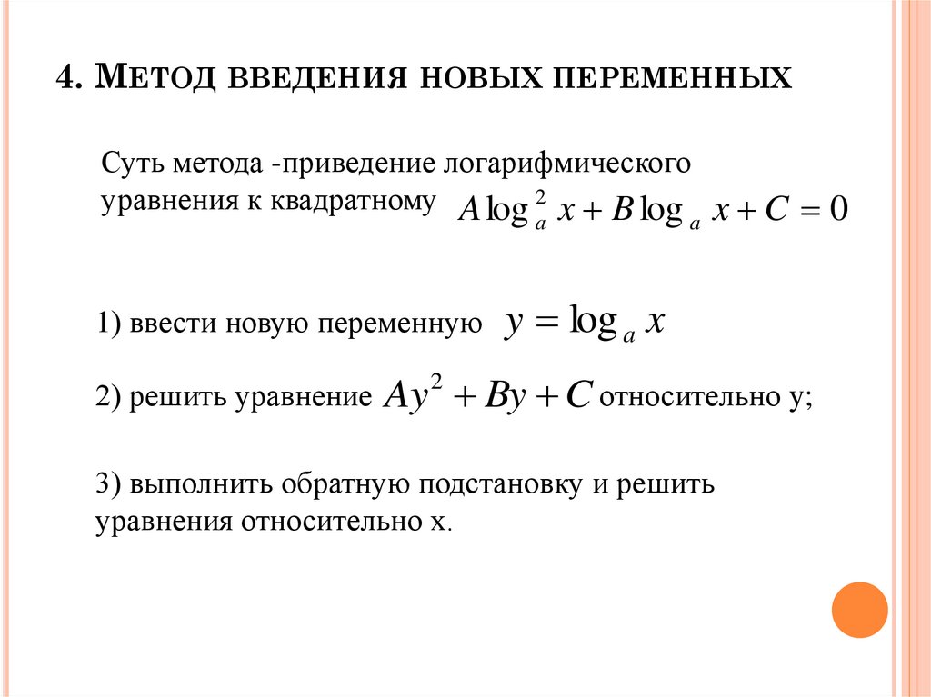
29. 4. Метод введения новых переменных

4. МЕТОД ВВЕДЕНИЯ НОВЫХ ПЕРЕМЕННЫХ
Суть метода -приведение логарифмического
уравнения к квадратному A log 2 x B log x C 0
a
a
1) ввести новую переменную y log a x
2) решить уравнение Ay
2
By C относительно y;
3) выполнить обратную подстановку и решить
уравнения относительно х.

30. Метод введения новых переменных

МЕТОД ВВЕДЕНИЯ НОВЫХ ПЕРЕМЕННЫХ
Пример: 1) 2 log 2 x 5 log
log 5 x y
5
5
x 2 0
2 y2 5 y 2 0
D 25 16 9 3
2
5 3
1
y1 , 2
y1 2, y2
2 2
2
log 5 x 2
x 5
2
1
25
1
log 5 x
2
1
1
2
x 5
5
Ответ:
1
25
;
1
5

31. Метод введения новых переменных

МЕТОД ВВЕДЕНИЯ НОВЫХ ПЕРЕМЕННЫХ
Решение: 2)
lg x lg x 1 0
2
2
lg x 2 lg x 1 0
lg x y
2
y2 2 y 1 0
D 0
b
y
2a
,
y 1
lg x 1
x 10
Ответ: 10

32. 1.Решите уравнения методом потенцирования:

Закрепление
Вариант 1. № 1 (а)
№2 (а)
Вариант 2. №1 (б)
№2 (б)
1.РЕШИТЕ УРАВНЕНИЯ МЕТОДОМ ПОТЕНЦИРОВАНИЯ:
а) log2 (3x – 6) = log2 (2x – 3);
б) log6 (14 – 4x) = log6 (2x + 2);
2. Решите уравнения методом введения вспомогательной
переменной:
2
05
x 5 log 0,5 x 2 0;
2
0,3
x 7 log 0,3 x 4 0.
а) 3 log
б)
2 log
English     Русский Rules