1.25M
Category: mathematicsmathematics

Определение производной: геометрический и физический смысл. Дифференцируемость функции

1.

Первое высшее техническое учебное заведение России
Санкт-Петербургский горный университет императрицы
Екатерины II
ПРОГРАММА 2 СЕМЕСТРА
1. Дифференциальное исчисление функции одной переменной.
2. Комплексные числа.
3. Неопределенный интеграл .
4. Определенный интеграл.
Литература
1. Шипачев В.С. Высшая математика.
2. Пискунов Н.С. Дифференциальное и интегральное исчисления, том 2.
3. Письменный Д.Т. Конспект лекций по высшей математике: Полный курс.
4. Берман Г. Н. Сборник задач по курсу математического анализа.
5. Математический практикум. Части 2 и 3.

2.

Первое высшее техническое учебное заведение России
Санкт-Петербургский горный университет императрицы
Екатерины II
Раздел: Дифференциальное исчисление функции
Лекция 1. Определение производной:
геометрический и физический смысл.
Дифференцируемость функции
18.03.2025
г. СанктПетербург
2025
1/15

3.

Содержание лекции
1. Задачи, приводящие к понятию производной.
2. Определение приращения функции и
производной функции
3. Связь между дифференцируемостью и
непрерывностью функции в точке.
4. Правила дифференцирования (таблица
производных элементарных функций)
2|15

4.

Задача о касательной
Рассмотрим график непрерывной функции y= f(x)
Построить касательную в т. М0(х0;у0)
Возьмем точку M ( x0 + Dx; y 0 + Dy )
Проведем секущую М0М
Секущая образует с осью Ох угол
Если точка M приближается к точке M0 :
M 0M ® 0
Секущая занимает предельное положение М0Т
Опр–е. Касательной к графику функции y= f(x) в точке М0
называют предельное положение секущей.
Касательная M 0T образует с осью Ох угол j0
PM
Dy f (x0 + Dx )- f (x0 )
tgj =
=
=
, tgj 0 = lim tgj
Dx®0
M 0 P Dx
Dx
Угловой коэффициент k0 касательной М0Т :
4|15
f (x0 + Dx )- f (x0 )
k 0 = tgj 0 = lim
Dx®0
Dx

5.

Определение производной
Пусть функция f (x) задана на некотором промежутке Х.
Выберем х Х и дадим точке приращение х 0, чтобы х+ х Х.
Приращение функции f (x) в точке х,
соответствующее приращению аргумента х :
Разностное отношение функции:
Dy = f (x + Dx )- f (x )
Dy f (x + Dx )- f (x )
=
Dx
Dx
Если существует конечный предел отношения приращения функции y
к приращению аргумента х при условии, что х 0, то он называется
производной функции у=f (x) по переменной х:
Dy
f (x + Dx )- f (x )
y¢х = f ¢(x )= lim
= lim
.
Dx ® 0 Dx
Dx ® 0
Dx
Dy
Если функция f (x) непрерывна в точке и lim
= + (или – )
Dx®0 Dx
то говорят, что функция в точке х имеет бесконечную производную.
5|15

6.

Геометрический смысл производной функции f(x) – угловой
коэффициент касательной к графику функции в т. М0(х0;у0)
f (x0 + Dx )- f (x0 )
= f ¢(x0 ).
Dx ® 0
Dx
k0 = tgj0 = lim
Уравнение касательной:
y - y0 = f ¢( x0 )( x - x0 ).
Нормаль к кривой в точке М0(х0;у0) – это прямая, перпендикулярная касательной в т. М0
Угловой коэффициент нормали в точке (условие прямых) :
Уравнение нормали:
Замечание
1
y - y0 = ( x - x0 ).
f ¢( x0 )
Существование производной f ¢(x)
в точке x
существование касательной к кривой
y = f (x) в этой точке
Производная конечна касательная не параллельна оси Оу;
Производная бесконечна касательная параллельна оси Оу.
6|15
1
kн = k0

7.

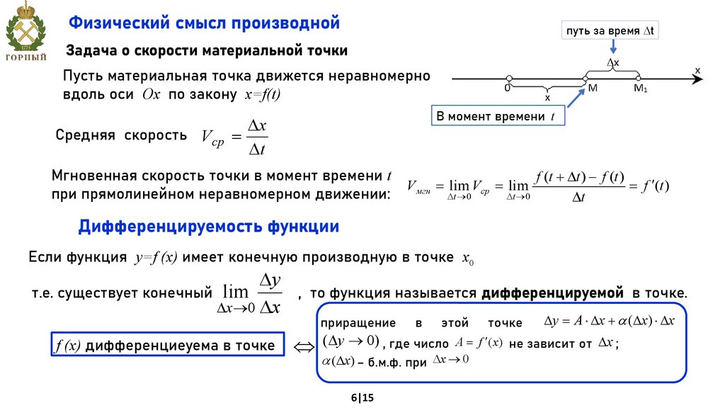
Физический смысл производной
путь за время t
Задача о скорости материальной точки
Пусть материальная точка движется неравномерно
вдоль оси Ох по закону х=f(t)
Средняя скорость Vср =
В момент времени t
Dx
Dt
Мгновенная скорость точки в момент времени t
f (t + Dt ) - f (t )
V мгн = lim Vср = lim
= f ¢(t )
при прямолинейном неравномерном движении:
Dt ® 0
Dt ® 0
Dt
Дифференцируемость функции
Если функция у=f (x) имеет конечную производную в точке х0
Dy
т.е. существует конечный lim
Dx®0 Dx
f (x) дифференциеуема в точке
, то функция называется дифференцируемой в точке.
приращение
в
этой
точке
Dy = А × Dx + a (Dx) × Dx
(Dу ® 0) , где число А = f ¢(x) не зависит от Dx ;
a (Dx) – б.м.ф. при Dx ® 0
6|15

8.

Связь между непрерывностью и дифференцируемостью функции
.
Теорема 1. Если функция y = f (x) дифференцируема в точке x , то она непрерывна в этой точке
0
Доказательство.
Dy
= f ¢( x)
Пусть функция y = f (x) дифференцируема в некоторой точке x lim
Dx ®0 Dx
Dy
= f ¢( x) + a (Dx)
Dx
Dy = f ¢( x) × Dx + a (Dx) × Dx lim Dy = 0
Dx ® 0
a (Dx) ® 0 при Dx ® 0
Замечание. Обратное утверждение неверно:
функция f (x)
непрерывна в т.
х
из непрерывности функции в некоторой точке не следует ее дифференцируемость в этой точке
График функции f (x) ,
которая имеет бесконечную
производную в т. М0
График функции,
производная которой не
существует в точке
Касательная: х=0
Нет касательной
7|15
существует
конечный
предел

9.

Правила дифференцирования
Теорема 2. Если функции u = u (x) и v = v(x) дифференцируемы в точке x , то:
1.
(u ± v)¢ = u ¢ ± v¢
Производная постоянной
у = c = const у=0
2.1. (c × f )¢ = c × f ¢
2.
(u × v)¢ = u ¢v + uv¢
Dy
Dy
=0
= 0 lim
Dx®0 Dx
Dx
¢
3. æç u ö÷ = u ¢v - uv¢
2
v
v
è ø
(c ) ¢ = 0
2.2. (u × v × w)¢ = u ¢vw + uv¢w + uvw¢
Производные элементарных функций
у = x у = х Dy = 1 lim Dy = 1 ( х ) ¢ = 1
Dx
Dx®0 Dx
Степенная функция
у = x n x n ¢ = (x × х × K × х )¢ x n ¢ = nx n -1
()
()
8|15
v( x) ¹ 0
¢
Cv ¢
æC ö
3.1. ç ÷ = - 2
v
èvø

10.

(
Dy = f ( x + Dx) - f ( x) = e x + Dx - e x = e x e Dx - 1
Показательная функция y = ex
f ( x) = e
x
f ( x + Dx) = e x + Dx
(e )
x ¢
)
x
Dx
é
ù
Dy
e
e
1
D
x
= lim
= lim
= êe - 1 ~ Dx ú =
Dx®0 Dx
Dx®0
Dx ®0
Dx
êë
úû
e x Dx
= lim
= ex
Dx®0 Dx
Логарифмическая функция y = ln x
f ( x) = ln x
(
)
Þ
(e ) = e
x ¢
x
f ( x + Dx) = ln( x + Dx)
æ x + Dx ö
æ Dx ö
÷ = lnç1 +
÷
Dy = f ( x + Dx) - f ( x) = ln( x + Dx) - ln x = lnç
x ø
è x ø
è
æ Dx ö é
ù
lnç1 +
÷
Dy
¢
( ln x ) = lim = lim è x ø = êêlnæç1 + Dxx ö÷ Dx~®0 Dxx úú = lim Dx / x = 1
Dx®0 Dx Dx®0
ø
Dx®0 Dx
x
Dx
ê è
ú
ë
û
9|15
1
¢
Þ ( ln x ) =
x

11.

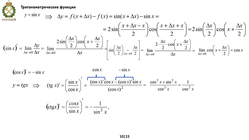
Тригонометрические функции
y = sin x
Dy = f ( x + Dx) - f ( x) = sin( x + Dx) - sin x =
Dx ö
æ x + Dx - x ö æ x + Dx + x ö
æ Dx ö æ
= 2 sin ç
÷ cosç
÷ = 2 sin ç ÷ cosç x +
÷
2
2
2 ø
è
ø è
ø
è 2 ø è
Dx ö
æ Dx ö æ
Dx
Dx ö
æ
2 sin ç ÷ cosç x +
÷ é
ù
2
×
×
cos
x
+
ç
÷
Dy
2 ø è
2 ø ê æ Dx ö
¢
è
Dx ö
D
x
ú
æ
2
2 ø
è
(sin x ) = lim = lim
= sin ç ÷ ~
=
lim
cos
x
+
ç
÷ = cos x
lim
=
ê
ú
Dx®0 Dx
Dx®0
Dx
Dx®0
2 ø
è 2 ø Dx®0 2
Dx®0
è
Dx
ê
ë
cos x
(cos x )¢ = - sin x
y = tgx
ú
û
- sin x
¢
(sin x)¢ cos x - (cos x)¢ sin x
cos 2 x + sin 2 x
1
æ sin x ö
=
=
( tg x)¢ = ç
÷ =
2
2
2
cos
x
cos
x
(cos
x
)
cos
x
è
ø
¢
сosx
1
æ
ö
¢
(ctgx ) = ç
÷ =- 2 ,
è sin x ø
sin x
10|15

12.

таблица производных
1. (C )¢ = 0, C - постоянная
¢
(
)
2. x = nx
n
n -1
5.
(sin x )¢ = cos x
6.
(cos x )¢ = - sin x
7.
(tgx )¢ =
nÎ N
3. (e x )¢ = e x
(a ) = a ln a, a > 0, a ¹ 1
1
¢
4. (ln x ) =
x
(log a x )¢ =
x ¢
x
1
, a > 0, a ¹ 1
x ln a
9. (arcsin x )¢ =
10. (arccos x )¢ = -
1
11. (arctgx )¢ =
1 - x2
1
8.
1
,
2
1+ x
12. (arcctgx )¢ = -
1- x2
11|15
1
.
2
1+ x
1
,
2
cos x
1
¢
(ctgx ) = - 2 ,
sin x

13.

Пример 1. Найти производную функции y = 4 x - 6 x + 9 x - 10
3
2
y ¢ = (4 x 3 )¢ - (6 x 2 )¢ + (9 x)¢ - (10)¢ = 4 × 3 x 2 - 6 × 2 x + 9 = 12 x 2 - 12 x + 9.
4( x 3 ) ¢
6( x 2 ) ¢
9( x ) ¢
0
Пример 2. Доказать, что в точке х=0 функция f(x)= x не имеет производной
Dy = f (0 + Dx )- f (0 )= Dx
f - ¢ (0 ) =
f + ¢ (0 ) =
приращение функции в точке х=0
Dy
- Dx
= lim
= -1;
lim
Dx ® -0 Dx Dx ® -0 Dx
y
x
Dy
Dx
= lim
= 1.
lim
Dx ® +0 Dx Dx ® +0 Dx
12|15

14.

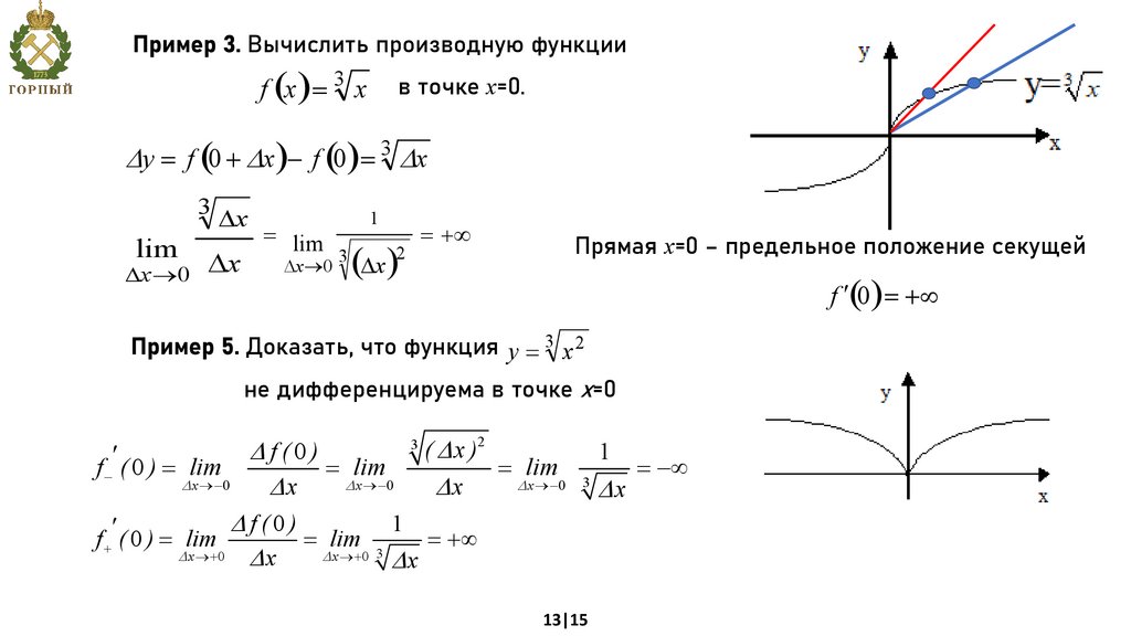
Пример 3. Вычислить производную функции
f (x ) = 3 x
в точке х=0.
Dy = f (0 + Dx )- f (0)= 3 Dx
3
lim
Dx ®0
Dx
Dx
= lim
Dx ®0
1
3
= +¥
(Dx )
2
Прямая х=0 – предельное положение секущей
f ¢(0) = +¥
Пример 5. Доказать, что функция у = 3 x 2
не дифференцируема в точке х=0
¢
f - ( 0 ) = lim
D x ®-0
D f(0)
= lim
D x ®-0
Dx
3
( D x )2
1
= lim 3
= -¥
D
x
®0
Dx
Dx
D f(0)
1
¢
f + ( 0 ) = lim
= lim 3
= +¥
D x ®+0
D x ®+0 D x
Dx
13|15

15.

T
Пример 6. На кривой найти точку, в которой касательная к графику функции
y=4x2 6x+3 параллельна прямой y=2x.
14|15

16.

Спасибо за внимание
Санкт-Петербургский горный
университет
императрицы Екатерины II,
г. Санкт-Петербург,
Малый пр. В.О., д. 83
Тел.: +7(812) 328-82-98;
15|15
English     Русский Rules