МАТЕМАТИКА 2.1
14.06M
Category: mathematicsmathematics

Неопределенный интеграл

1. МАТЕМАТИКА 2.1

1
tpu.ru
МАТЕМАТИКА 2.1
Интегральное исчисление функции одной переменной
Функции нескольких переменных
Интегральное исчисление функции двух переменных
2024/25 уч. год
Ефремова Оксана Николаевна
Доцент Отделения математики и
математической физики

2.

Рейтинг-лист дисциплины
ЛЕКЦИИ
48 ЧАС.
ПРАКТ. ЗАНЯТИЯ
48 ЧАС.
ФОРМА КОНТРОЛЯ
ЭКЗАМЕН
Мероприятие
ИДЗ (5 шт.)
10
Контрольные (3 шт.)
50
РТ (2 шт.)
20
Экзамен
20
Учебники и задачники
балл
Конспект лекций (заполняется в течение семестра)
Щипачев В.С. Высшая математика. 7-е изд., стер. - М.: 2005.— 479 с.
Берман Г.Н. Сборник задач по курсу математического анализа
Запорожец Г.И. Руководство к решению задач по математическому анализу
Электронный курс
https://stud.lms.tpu.ru/course/vi
ew.php?id=4812
Математика 2.3

3.

ГЛАВА 1. НЕОПРЕДЕЛЁННЫЙ И ОПРЕДЕЛЁННЫЙ ИНТЕГРАЛ
Задача:
восстановить неизвестную функцию по
заданной её производной или известному дифференциалу.
Например,
• вычисление массы по заданной плотности,
• нахождение работы по известной мощности,
• нахождение положения точки по её скорости и др.
ИНТЕГРИРОВАНИЕ - ДИФФЕРЕНЦИРОВАНИЕ
§1. ПОНЯТИЕ ПЕРВООБРАЗНОЙ
Пусть функция f(x) определена на интервале (a; b).
Определение 1.
Функция F(x) называется первообразной для функции f(x) интервале (a; b), если
F(x) дифференцируема на этом интервале и для всех x (a; b) верно равенство
F ( x ) f ( x ) или
ПРИМЕР 1
пропустить 5 строчек
d F ( x ) f ( x )dx .

4.

ТЕОРЕМА 1. (основное свойство первообразной)
Пусть функция F(x) является первообразной для функции f(x) на интервале
(a; b). Тогда:
1) для любого числа C функция F(x) + C также является первообразной для
функции f(x) на интервале (a; b);
2) любая первообразная для функции f(x) на интервале (a; b) может быть
записана в виде F(x) + C.
ДОКАЗАТЕЛЬСТВО
пропустить 14 строчек
ПРИМЕР 2
пропустить 8 строчек

5.

§2. ПОНЯТИЕ НЕОПРЕДЕЛЕННОГО ИНТЕГРАЛА
Пусть функция F(x) является первообразной для функции f(x) на интервале (a; b).
Тогда совокупность всех первообразных для f(x) можно записать в виде множества
I F (x ) C | F (x ) f (x ), C R .
Определение 1.
Множество всех первообразных для функции f(x) на заданном
промежутке называется неопределённым интегралом от функции
f(x) и обозначается символом f (x )dx .
Таким образом,
f (x )dx F (x ) C | F (x ) f (x ), C R .
- знак интеграла;
f (x ) - подынтегральная функция;
f (x )dx - подынтегральное выражение;
х
- переменная интегрирования.
Однако при записи правой части последнего равенства обозначение множества опускается.
f (x )dx F (x ) C.
Операция восстановления функции по её производной (или дифференциалу)
и отыскание неопределённого интеграла называется интегрированием этой функции.

6.

ТАБЛИЦА ОСНОВНЫХ ИНТЕГРАЛОВ
n 1
x
1. x n dx
C;
n 1
dx
2.
ln | x | C;
x
x
a
7. a x dx
C;
ln a
8. e x dx e x C;
3. sin xdx cos x C;
dx
9.
arctg x C;
2
1 x
4. cos xdx sin x C;
10.
dx
5.
tg x C;
2
cos x
dx
6.
ctg x C;
2
sin x
dx
1 x
2
arcsin x C ;
dx
1 1 x
11.
ln
C;
2
1 x 2 1 x
dx
12.
ln x x 2 k C .
x2 k
Все формулы непосредственно следуют из определения интегрирования как операции,
обратной дифференцированию, и таблицы производных.

7.

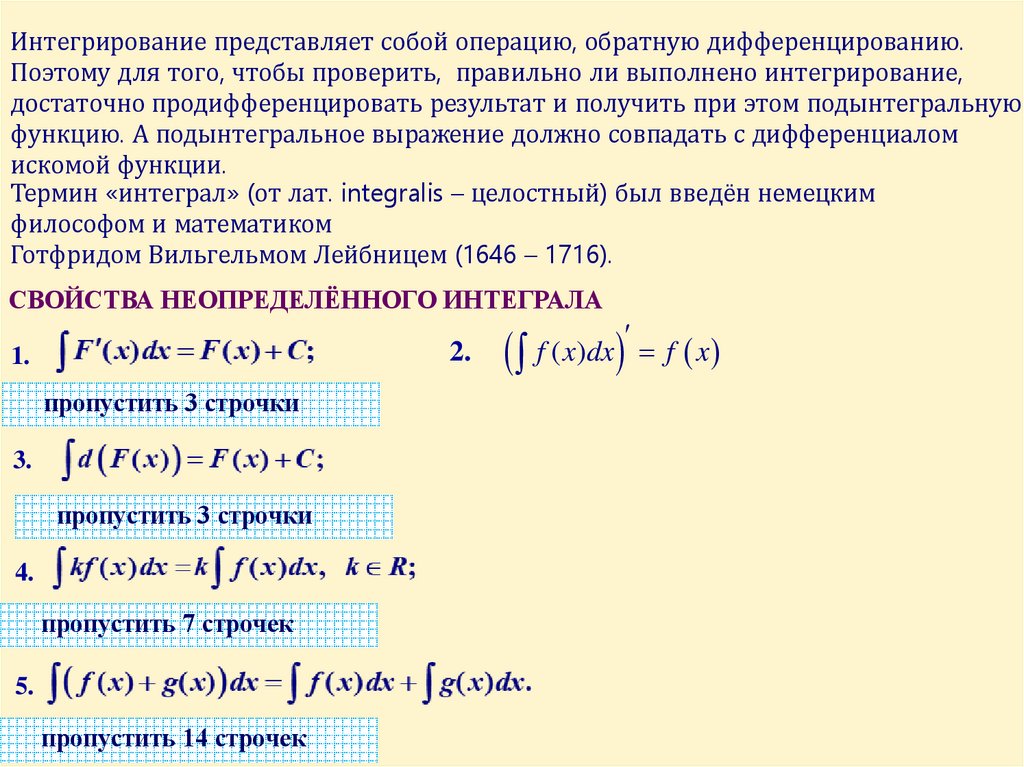
Интегрирование представляет собой операцию, обратную дифференцированию.
Поэтому для того, чтобы проверить, правильно ли выполнено интегрирование,
достаточно продифференцировать результат и получить при этом подынтегральную
функцию. А подынтегральное выражение должно совпадать с дифференциалом
искомой функции.
Термин «интеграл» (от лат. integralis – целостный) был введён немецким
философом и математиком
Готфридом Вильгельмом Лейбницем (1646 – 1716).
СВОЙСТВА НЕОПРЕДЕЛЁННОГО ИНТЕГРАЛА
2.
1.
пропустить 3 строчки
3.
пропустить 3 строчки
4.
пропустить 7 строчек
5.
пропустить 14 строчек
f
(
x
)
dx
f x

8.

Свойство 6. (инвариантность формул интегрирования)
Неопределённый интеграл не изменится, если в подынтегральное выражение вместо
независимой переменной подставить любую дифференцируемую функцию от неё, т.е.
f ( x)dx F ( x) C f (u)du F (u) C ,
ДОКАЗАТЕЛЬСТВО
пропустить 14 строчек
ПРИМЕР 1
пропустить 5 строчек
ПРИМЕР 2
пропустить 5 строчек
ПРИМЕР 3
пропустить 5 строчек
u u( x ).

9.

§3. ОСНОВНЫЕ МЕТОДЫ ИНТЕГРИРОВАНИЯ
Существуют следующие основные методы интегрирования:
1) непосредственное интегрирование;
2) метод замены переменной;
3) метод интегрирования по частям.
3.1. НЕПОСРЕДСТВЕННОЕ ИНТЕГРИРОВАНИЕ
Непосредственным интегрированием называется нахождение интегралов,
основанное на использовании свойств 4, 5 (см. §2) неопределённого интеграла
и на преобразовании подынтегральной функции к сумме функций,
первообразные которых есть в таблице основных интегралов.
ПРИМЕРЫ
пропустить 12 строчек

10.

Примеры. Найти интегралы.
1)
2)

11.

3)

12.

§3. ОСНОВНЫЕ МЕТОДЫ ИНТЕГРИРОВАНИЯ
3.2. ЗАМЕНА ПЕРЕМЕННОЙ В НЕОПРЕДЕЛЁННОМ ИНТЕГРАЛЕ
ТЕОРЕМА 1.
ДОКАЗАТЕЛЬСТВО
пропустить 14 строчек
Для применения этого метода требуется:
сделать замену переменной (х) = t и выразить х через t: х = -1(t);
записать подынтегральную функцию через новую переменную t;
подставить dx = ( -1(t)) dt;
свести интеграл к табличному;
после нахождения первообразной вернуться к старой переменной.
ПРИМЕРЫ
пропустить 16 строчек

13.

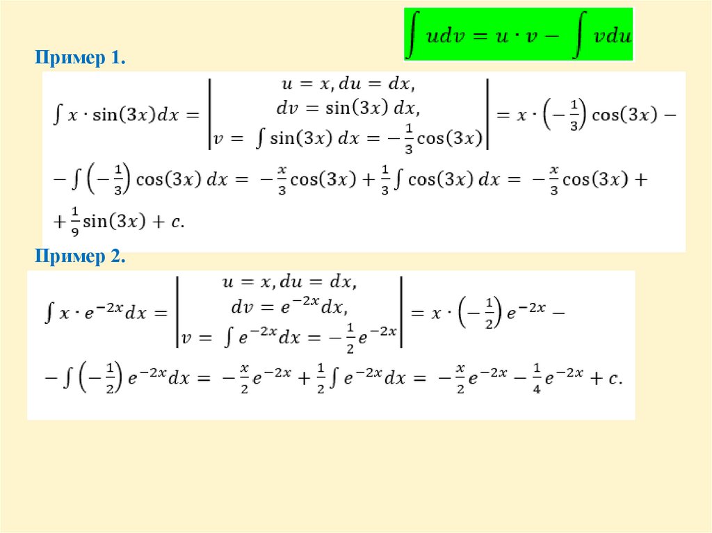
3.3. ИНТЕГРИРОВАНИЕ ПО ЧАСТЯМ
ТЕОРЕМА 2.
Пусть функции u(x) и v(x) дифференцируемы на интервале (a; b), и функция
u ( x) v( x) имеет первообразную на этом же интервале.
Тогда функция u ( x) v ( x) также имеет первообразную на интервале (a; b)
и справедлива формула:
u( x) v ( x)dx u( x) v( x) v( x) u ( x)dx.
Замечание. Обычно формулу записывают в следующем виде и
называют её формулой интегрирования по частям:
udv uv vdu
ДОКАЗАТЕЛЬСТВО
пропустить 14 строчек

14.

РЕКОМЕНДАЦИИ ПО ПРИМЕНЕНИЮ
ФОРМУЛЫ ИНТЕГРИРОВАНИЯ ПО ЧАСТЯМ
Интегрирование по частям применяется, если подынтегральное выражение можно так
представить в виде произведения двух сомножителей, чтобы интеграл в правой части
формулы был проще исходного или табличным.
I.
Pn ( x) f ( x)dx
f ( x) - тригонометрическая / показательная функция
u
II.
Pn ( x) - многочлен степени n
dv
f ( x) P ( x)dx
P(x)
f ( x)
u
dv
- многочлен степени n / рациональная функция /
иррациональная функция
- обратная тригонометрическая/логарифмическая
функция
III. (циклический)
a sin nx dx, sin(ln x) dx
a mx cos nx dx, cos(ln x) dx
mx
применить формулу дважды, приравнять исходный
интеграл к последнему выражению и выразить искомый
интеграл через функцию

15.

Пример 1.
Пример 2.

16.

Пример 3.
Пример 4.

17.

Пример 5. Циклический интеграл.
Обозначим
Выразим I:
Ответ.
Получим

18.

§4. ИНТЕГРИРОВАНИЕ РАЦИОНАЛЬНЫХ ДРОБЕЙ
Определение 1.
Если n < m, то дробь называется правильной.
Если n ≥ m, то дробь называется неправильной.
где T(x) – многочлен степени (n – m),
Pr(x) – многочлен степени r < m.

19.

Примеры рациональных дробей
Представим дробь в виде суммы многочлена и правильной
рациональной дроби:

20.

§4. ИНТЕГРИРОВАНИЕ РАЦИОНАЛЬНЫХ ДРОБЕЙ
4.1. Интегрирование простейших рациональных дробей
Определение 2. Простейшей дробью называется правильная рациональная дробь
одного из следующих видов:
Ax B
Ax B
A
A
IV
.
.
;
m
; III . 2
I.
; II .
2
m
x px q
x px q
x a
x a
a, A, B, p, q числа;
m 2; p 2 4q 0.
пропустить 2 страницы

21.

Пример. Найти интеграл (интегрирование простейшей дроби III типа).

22.

4.2. Разложение рациональной дроби на простейшие
Pm ( x ) 0 b0 x m b1 x m 1 ... bm 0
ТЕОРЕМА 1. (основная теорема алгебры).
Уравнение
Pm ( x ) 0 имеет ровно m корней с учётом их кратности.
Таким образом, любой многочлен можно записать в виде
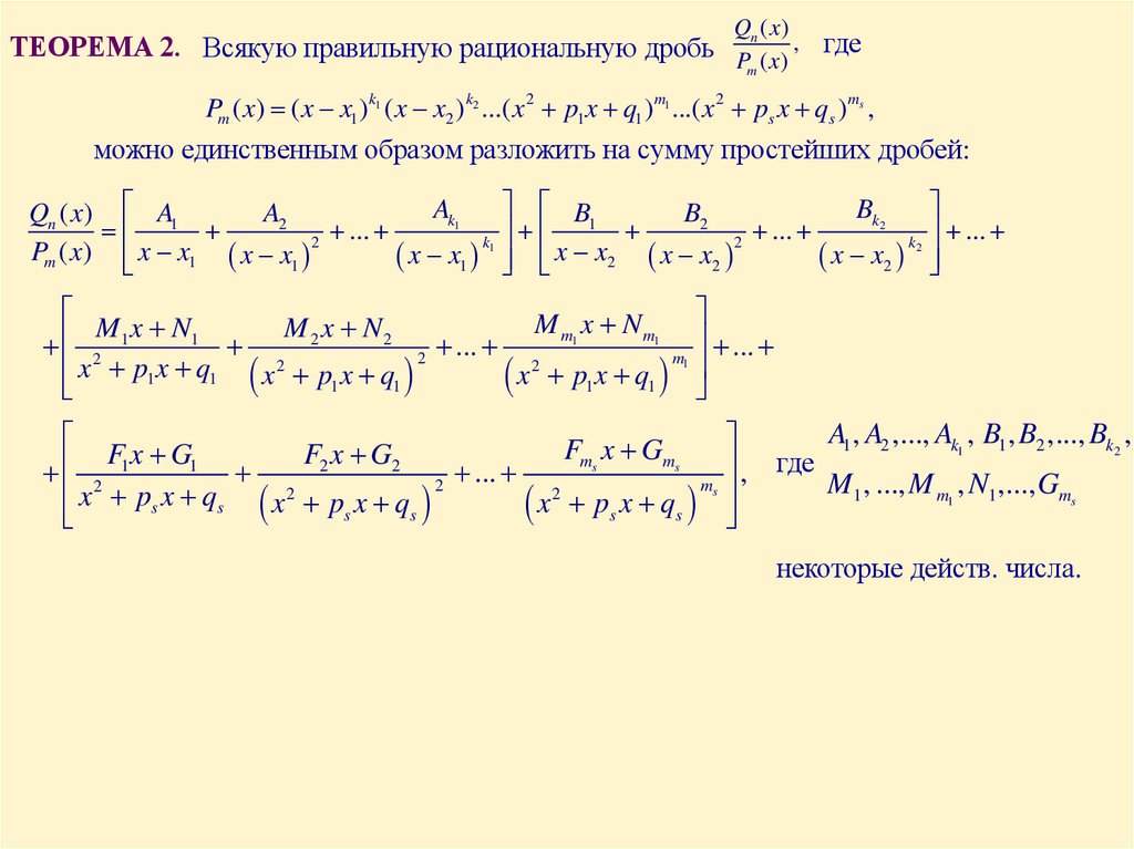
Pm ( x) ( x x1 )k1 ( x x2 )k2 ...( x 2 p1x q1 )m1 ...( x 2 ps x qs )ms ,
xi корень многочлена кратности ki .
k1 k2 ... m1 ... ms m.
пропустить 6 строчек

23.

Qn ( x)
ТЕОРЕМА 2. Всякую правильную рациональную дробь P ( x) ,
m
где
Pm ( x) ( x x1 )k1 ( x x2 )k2 ...( x 2 p1x q1 )m1 ...( x 2 ps x qs )ms ,
можно единственным образом разложить на сумму простейших дробей:
Ak1 B1
Bk2
Qn ( x) A1
A2
B2
...
...
...
k1
2
k2
Pm ( x) x x1 x x1 2
x
x
x x1
x x2
x x2
2
M m1 x N m1
M
x
N
M
x
N
1
1
2
2
...
2
...
2
m
1
2
x p1 x q1 x 2 p x q
x
p
x
q
1
1
1
1
A1 , A2 ,..., Ak1 , B1 , B2 ,..., Bk2 ,
F
x
G
F
x
G
F
x
G
ms
ms
1
2
2
, где
2 1
...
2
m
M1 , ..., M m1 , N1 ,..., Gms
s
2
x ps x q s x 2 p x q
x
p
x
q
s
s
s
s
некоторые действ. числа.

24.

Множитель
знаменателя
Сколько
Простые дроби, соответствующие
простых
этому множителю
дробей ему
соответствует
(х – а)
1
(х а)m
m
(х2 + pх + q)
D 0
1
(х2 + pх + q)m
m
D 0

25.

Примеры.
x3 2 x 1
A1
A2
A3
A4
1)
;
3
2
3
x 2 x 1 ( x 1)
( x 2) ( x 1)
( x 1)
x 1
A1 A2
A3
A4
x 1
2
2
;
2) 2 2
2
2
x x
x 1 ( x 1)
x ( x 1)
x ( x 2 x 1)
x 1
A A
Bx C
3) 2 2
1 22 2
;
x ( x 2 x 2)
x x
x 2x 2
A
B1x C1
B2 x C2
x4 1
2
2
.
4)
2
2
2
x 2 x x 3 ( x x 3)
( x 2)( x x 3)

26.

27.

Порядок действий при нахождении интеграла от рациональной дроби
1. Если дробь неправильная, то выделить целую часть;
2. Если дробь правильная, представить её в виде суммы простейших
дробей:
2.1. Разложить знаменатель на множители;
2.2. Записать дробь в виде суммы простейших дробей;
2.3. Определить коэффициенты в разложении;
3. Найти интеграл как сумму интегралов от простейших дробей.
ПРИМЕРЫ
пропустить 1,5 страницы

28.

§5. ИНТЕГРИРОВАНИЕ НЕКОТОРЫХ ТРИГОНОМЕТРИЧЕСКИХ ВЫРАЖЕНИЙ
5.1. Интегрирование произведения синусов и косинусов различных аргументов
sin cos
1
sin( ) sin( )
2
1
sin sin cos( ) cos( )
2
1
cos cos cos( ) cos( )
2
ПРИМЕРЫ
пропустить 10 строчек

29.

§5. ИНТЕГРИРОВАНИЕ НЕКОТОРЫХ ТРИГОНОМЕТРИЧЕСКИХ ВЫРАЖЕНИЙ
5.2. Интегрирование произведения различных степеней синусов и косинусов
sin n x cos m xdx
1) m и n чётные натуральные числа (одно из них может быть равным 0)
применить одну из формул:
1 cos 2
sin
2
1 cos 2
cos
2
ПРИМЕРЫ
пропустить 16 строчек
2
2
1
sin cos sin 2
2
2) m - нечётное натуральное число, m Q
отделить от нечётной степени один cos(x) и сделать замену:
sinx = t, d(sinx) = cosxdx, cos2(x) = 1 – sin2(x);
3) n - нечётное натуральное число, n Q
отделить от нечётной степени один sin(x) и сделать замену:
cos(x) = t, d(cosx) = -sinxdx, sin2(x) = 1 – cos2(x);
4) n и m - нечётные натуральные числа
смотрите случай 2 или 3.
ПРИМЕРЫ
пропустить 10 строчек

30.

5.3. Рациональные функции
R(sin x,cos x)dx
Универсальная тригонометрическая подстановка:
пропустить 20 строчек
tg(x/2) = t.

31.

используют подстановку:
пропустить 12 строчек
ПРИМЕРЫ
пропустить 16 строчек
tgx = t

32.

5.4. Интегралы вида
n
tg
x dx,
ПРИМЕРЫ
пропустить 16 строчек
n
ctg
x dx,
(n 1)

33.

§6. Интегрирование иррациональных
выражений
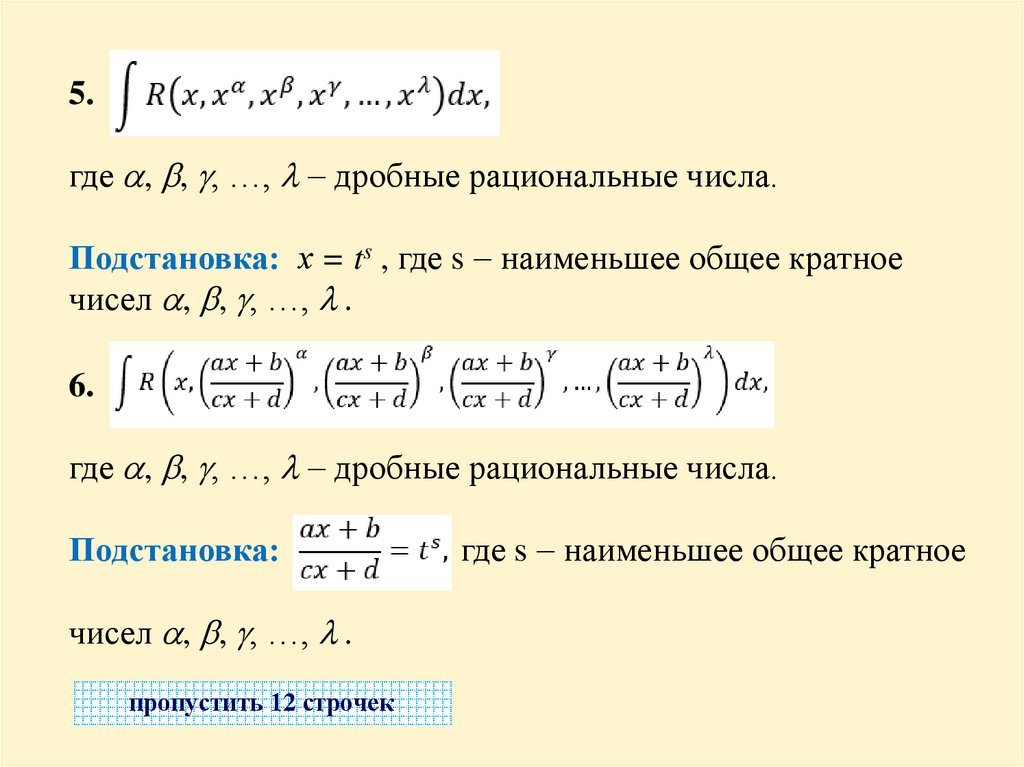
1.
Замена:
2.
Подстановка:
пропустить 12 строчек

34.

§6. Интегрирование иррациональных
выражений
3.
Подстановка:
пропустить 12 строчек
Подстановка:
4.
пропустить 12 строчек

35.

5.
где , , , …, дробные рациональные числа.
Подстановка: х = ts , где s наименьшее общее кратное
чисел , , , …, .
6.
где , , , …, дробные рациональные числа.
Подстановка:
чисел , , , …, .
пропустить 12 строчек
где s наименьшее общее кратное

36.

7. Интегрирование дифференциального бинома.
Выражение вида
где m, n, p, a, b const,
называется дифференциальным биномом.
Теорема Чебышева.
Интегралы вида
где m, n, p, a, b Q,
выражаются в конечном виде через элементарные функции,
если одно из трёх числе будет целым:
1) p Z, тогда подстановка: х = ts, где s наименьшее общее
кратное чисел n и m;
2)
тогда подстановка: a + bхn = ts, где s
знаменатель p;
3)
тогда подстановка: a + bхn = ts хn , где s
знаменатель p.
пропустить 12 строчек

37.

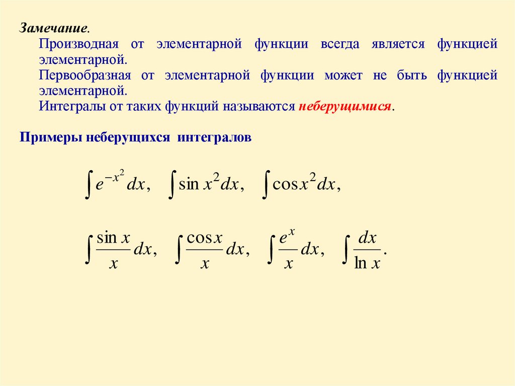
Замечание.
Производная от элементарной функции всегда является функцией
элементарной.
Первообразная от элементарной функции может не быть функцией
элементарной.
Интегралы от таких функций называются неберущимися.
Примеры неберущихся интегралов
e
dx ,
2
sin
x
dx ,
2
cos
x
dx ,
sin x
x dx ,
cos x
x dx ,
ex
x dx ,
x2
dx
ln x .
English     Русский Rules