397.90K
Category: mathematicsmathematics

Решение биквадратных уравнений

1.

РЕШЕНИЕ
БИКВАДРАТНЫХ
УРАВНЕНИЙ

2.

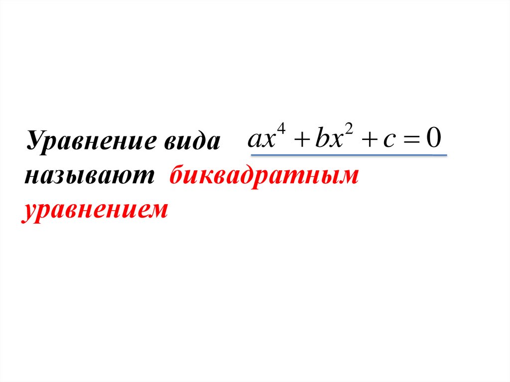
Уравнение вида ax bx c 0
называют биквадратным
уравнением
4
2

3.

Алгоритм решения квадратных
уравнений методом введения новой
переменной:
1. Сделать замену переменной
2. Решить полученное уравнение.
3. Вернуться к замене.

4.

Решение биквадратных уравнений:
ax4+bx2+c=0 , a≠0
Пусть х2=t, t≥0 !!!
at2+bt+c=0
t1=…
t2=…
Обратная замена.

5.

Решение рациональных уравнений методом
введения новой переменной
Пример: Решить уравнение
Решение:
x x 20 0.
4
y y 20 0;
2
y1 4,
y2 5.
x 2 4,
x1,2 2.
x 2 5.
2.
2

6.

7.

Решение дополнительного задания.
№1
№2
(x-1)4-5(x-1)2+4=0
(x+5)4+8(x+5)2-9=0
Пусть (x-1)2=t, t≥0!!!
Пусть (x+5)2=t, t≥0!!!
t2-5t+4=0
t1=4
(x-1)2=4
x-1=2;
x-1=-2;
x=3
x=-1
t2=1
(x-1)2=1
x-1=1;
x-1=-1
x=2
x=0
t2+8t+4=0
t1=1
t2=-9 не уд. усл.
(x+5)2=1
x+5=1;
x+5=-1
Ответ: -6;-4.
Ответ: -1;0;2;3
x=-4
x=-6

8.

Пример : Решить уравнение
x2 (2 p 1) x ( p 2 p 2) 0.
Решение:
Уравнение с параметром
D (2 p 1)2 4 1 ( p 2 p 2) (4 p 2 4 p 1) (4 p 2 4 p 8) 9;
2 p 1 3 2 p 2 p 2;
(2 p 1) 9
x1
2
2
2
(2 p 1) 9 2 p 1 3 2( p 1)
p 1;
x2
2
2
2

9.

Пример : Решить уравнение px 2 (1 p) x 1 0.
Решение:
p 0:
0 x 2 (1 0) x 1 0;
x 1 0;
x 1;
(1 p) (1 p) 2 4 p ( 1)
p 0 : x1,2
2p
p 1 1 2 p p 2 4 p p 1 ( p 1)2 p 1 ( p 1)
;
2p
2p
2p
p 1: D 0 x1 x2 1;
p 1 ( p 1) 2 p
p 1 ( p 1) 2
1
1; x2
;
p 1: x1
2p
2p
2p
2p
p
если p 0 или p 1, то x 1;
1
если p 0 или p 1, то x1 1, x2 .
p

10.

Домашнее задание
Решите биквадратные уравнения
1) 4x4-37x2+9=0;
2) x4+5x2+9=0;
3) 6,3x2-0,7x4=0;
4) x4+5x2+9=0;
Дополнительно:
5)* (x-1)4-5(x-1)2+4=0
6)* (x+5)4+8(x+5)2-9=0
English     Русский Rules