§7.2 Формула Тейлора для функции одной переменной
731.50K
Category: mathematicsmathematics

7.2 Формула Тейлора для функции одной переменной

1.

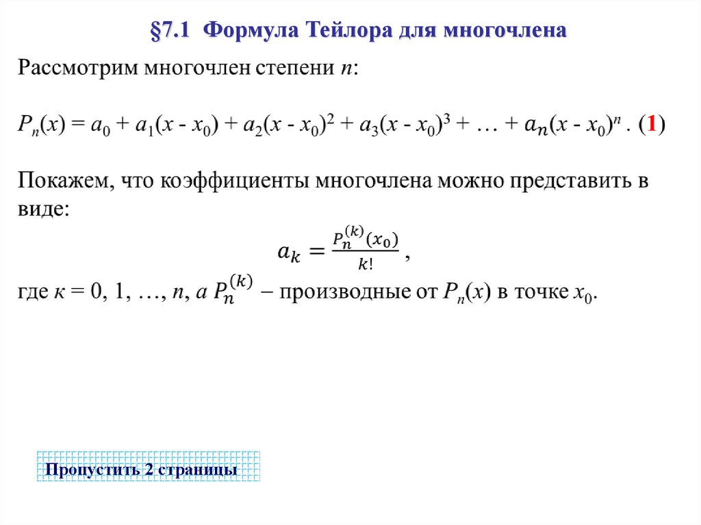
§7.1 Формула Тейлора для многочлена
Пропустить 2 страницы

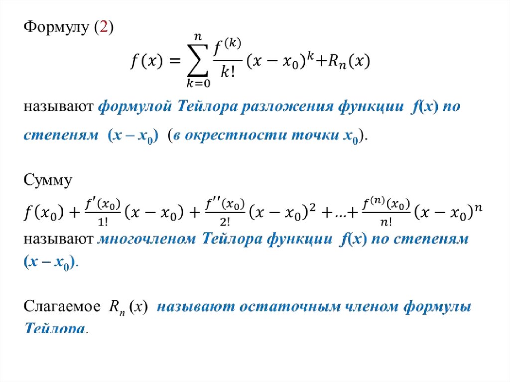
2. §7.2 Формула Тейлора для функции одной переменной

Пропустить 1 страницу

3.

4.

Для контроля погрешности вычислений остаточный член Rn(х)
представляют в нескольких формах.
Чаще всего используют запись Rn(х) в форме Лагранжа:
f ( n 1) (c)
Rn
( x x0 )n 1 ,
(n 1)!
где c – точка между x0 и x, а функция y = f(x) (n + 1)-раз
дифференцируема в окрестности точки x0.

5.

Если в формуле Тейлора x0 = 0, то она примет вид (3):
f (0)
f (0) 2
f ( n) (0) n f ( n 1) (c) n 1
f ( x) f (0)
x
x
x
x .
1!
2!
n!
(n 1)!
Формулу (3) называют формулой Маклорена.
Заметим, что
f (n)(x0) (x – x0)n = f (n)(x0) ( x)n = d nf(x0).
Следовательно, формулу (2) можно записать в виде (4):
df ( x0 ) d 2 f ( x0 )
d n f ( x0 ) d n 1 f ( x0 x)
f ( x ) f ( x0 )
.
1!
2!
n!
(n 1) !

6.

Стандартные разложения функций по формуле
Маклорена
2 n 1
x3 x5
n 1 x
sin x x ... ( 1)
...
( -∞, ∞ )
3! 5!
(2n 1)!
2n
x2 x4
x
cos x 1
... ( 1) n
...
2! 4!
(2n)!
( -∞, ∞ )
2
3
n
x
x
x
ex 1 x
...
...
2! 3!
n!
( -∞, ∞ )
m(m 1) 2 m(m 1)( m 2) 3
(1 x) 1 mx
x
x ...
2!
3!
( -1, 1 )
m
Частный случай:
Пропустить 3 страницы
1
1 x x 2 x3 ...
1 x
( -1, 1 )
English     Русский Rules