2.61M
Category: mathematicsmathematics

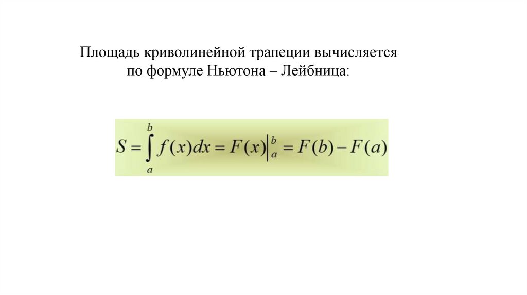
Площадь криволинейной трапеции. Формула Ньютона – Лейбница

1.

Площадь криволинейной
трапеции.
Формула Ньютона –
Лейбница.

2.

Понятие первообразной.
Определение.
Функцию F(x) называют первообразной для функции f(x) на
интервале (a; b), если на нем производная функции F(x) равна f(x):
F’(x) = f(x)
Операцию, обратную дифференцированию называют
интегрированием.

3.

4.

5.

Неопределенный интеграл
Определение.
Неопределенным интегралом от непрерывной на
интервале (a; b) функции f(x) называют любую ее
первообразную функцию.
Где С – произвольная постоянная (const)

6.

7.

8.

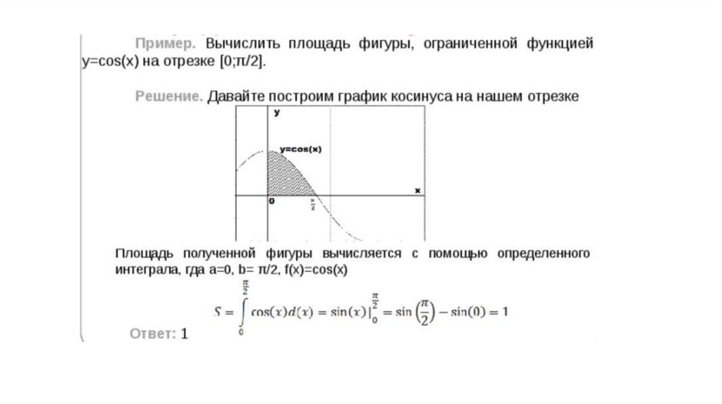
Понятие о криволинейной трапеции.
Определение.
Фигура, ограниченная неотрицательной на отрезке [a, b] функцией
y = f(x) и прямыми y = 0, x = a, x = b называется криволинейной
трапецией.

9.

Определенный интеграл
Определение
Пусть дана положительная функция f(x), определенная на конечном
отрезке [a, b].
Интегралом от функции f(x) на [a, b] называется площадь ее
криволинейной трапеции.
Обозначение:
English     Русский Rules