387.50K
Category: mathematicsmathematics

Свойства плотности распределения. § 23

1.

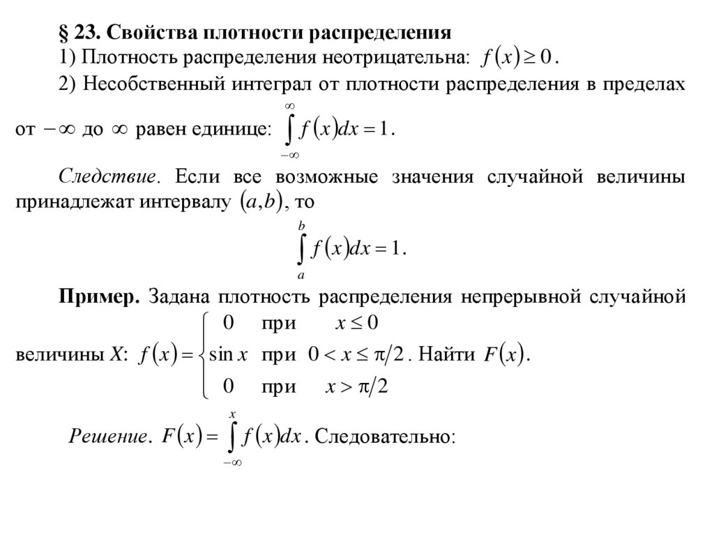
§ 23. Свойства плотности распределения
1) Плотность распределения неотрицательна: f x 0 .
2) Несобственный интеграл от плотности распределения в пределах
от до равен единице: f x dx 1 .
Следствие. Если все возможные значения случайной величины
принадлежат интервалу a, b , то
b
f x dx 1 .
a
Пример. Задана плотность распределения непрерывной случайной
x 0
0 при
величины X: f x sin x при 0 x 2 . Найти F x .
0 при x 2
x
Решение. F x f x dx . Следовательно:

2.

0
Если x 0 , то f x 0 и F x 0 dx 0 .
0
x
Если 0 x 2 , то F x 0 dx sin xdx cos x 0 1 cos x .
x
0
0
2
x
0
2
Если 2 x , то F x 0 dx sin xdx 0 dx cos x 0 1
2
при
x 0
0
F x 1 cos x при 0 x 2
1
при x 2
dF x
Так как dF x f x dx , то f x
. Отсюда следует
dx
вероятностный смысл плотности распределения – f(x) определяет
плотность распределения вероятности для точки x.

3.

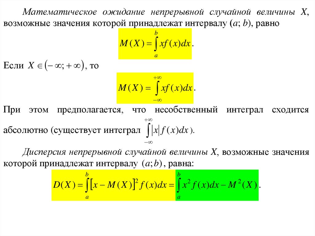
Математическое ожидание непрерывной случайной величины X,
возможные значения которой принадлежат интервалу (a; b), равно
b
M ( X ) xf ( x)dx .
a
Если X ; , то
M ( X ) xf ( x )dx .
При этом предполагается, что несобственный интеграл сходится
абсолютно (существует интеграл x f ( x )dx ).
Дисперсия непрерывной случайной величины X, возможные значения
которой принадлежат интервалу ( a; b) , равна:
b
b
D( X ) x M ( X ) f ( x)dx x 2 f ( x)dx M 2 ( X ) .
2
a
a

4.

Если возможные значения случайной величины X принадлежат всей оси
OX, то
D( X ) x M ( X ) f ( x )dx x 2 f ( x )dx M 2 ( X ) .
2
Среднее квадратическое отклонение непрерывной случайной
величины равно
X D X .
Все свойства математического ожидания и дисперсии дискретных
случайных величин сохраняются и для непрерывных величин.

5.

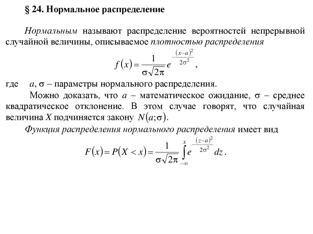
§ 24. Нормальное распределение
Нормальным называют распределение вероятностей непрерывной
случайной величины, описываемое плотностью распределения
x a 2
1
2
f x
e 2 ,
2
где a, – параметры нормального распределения.
Можно доказать, что a – математическое ожидание, – среднее
квадратическое отклонение. В этом случае говорят, что случайная
величина X подчиняется закону N a; .
Функция распределения нормального распределения имеет вид
x
1
F x P X x
e
2
z a 2
2 2
dz .

6.

Стандартным
(нормированным)
называют
нормальное
распределение с параметрами a 0, 1. В этом случае говорят, что
случайная величина X подчиняется закону N 0;1 . Если X – нормальная
случайная величина с параметрами a и , то U X a –
стандартная нормальная случайная величина с параметрами M U 0,
U 1 .
Плотность стандартного нормального распределения имеет вид
x2
2 .
1
x
e
2
Функция распределения стандартного нормального распределения
имеет вид
F0 x
x
z2
e 2 dz .
1
2
Видно, что
x a
F x F0
.

7.

Вероятность попадания стандартной нормальной величины X в
интервал 0, x определяют с помощью функции Лапласа x :
P 0 X x x
x
1
2 0
z2
e 2 dz .
§ 25. Свойства нормальной кривой
График функции f x называют нормальной кривой. Ее свойства:
1) Функция f x определена на всей оси OX.
2) При всех значениях x функция f (x ) положительна.
3) Ось OX – горизонтальная асимптота, т.к. lim f x 0 .
x
x a 2
x a 2 2
f(x)
4) f ( x) 3
e
; f x 0 при
1
2
x a , f x 0 при x a , f x 0 при 2
x a , x a – точка максимума,
1
O
.
f max ( x)
2
5) График симметричен относительно прямой x a .
a
x

8.

x a 2
2
x
a
2
6) f ( x ) 3
e
1
; f ( x ) 0 при x a ;
2
2
1
1
f (x ) при переходе через точки a ,
и
a
,
меняет
2 e
2 e
знак, эти точки – точки перегиба.
7) При увеличении a кривая сдвигается вправо, при уменьшении a
– влево. При увеличении кривая прижимается к оси OX, при
уменьшении – растягивается в положительном направлении оси OY.
1
2
§ 26. Вероятность попадания в заданный интервал нормальной
случайной величины
Вероятность того, что нормальная случайная величина X попадет в
интервал , , равна
x a 2
1
2 2 dx .
P X f x dx
e
2

9.

Введем
новую
переменную
z x a .
Отсюда
новые пределы интегрирования
x z a, dx dz ,
z a , z a . Тогда
a
1
P X
e
2 a
2
z
2 dz
a
2
z
e 2 dz
0
1
e
2 a
2
z
2 dz
a
1
e
2 0
имеем
равны
z2
2 dz
a
z2
a
a
.
e 2 dz
1
1
2 0
2 0
Пример. Случайная величина X распределена по нормальному закону с
параметрами a 60 и 20 . Найти вероятность того, что X примет
значение, принадлежащее интервалу 20, 100 .
Решение. В данном случае 100, 20 . Используя формулу
a
a
P X
, получим
100 60
20 60
P 20 X 100
2 2 2 0,4772 0,9544
20
20

10.

§ 27. Вероятность заданного отклонения нормально
распределенной случайной величины. Правило трех сигм
Вычислим вероятность осуществления неравенства X a . Его
можно записать в виде
X a
или
a X a .
Так как
a
a
P X
,
и в данном случае a , a , имеем
a a
a a
P X a P a X a
2
.
Положим в этой формуле 3 . Тогда получим
3
P X a 3 2 3 2 0,49865 0,9973 .

11.

Следовательно, практически нет значений случайной величины X,
выходящих за пределы интервала a 3 , a 3 . Это положение
называется правилом трех сигм.
Пример. Случайная величина X распределена нормально с
параметрами a 40 , 10 . Найти вероятность того, что отклонение по
абсолютной величине будет меньше 2 .
2
Решение. P X 40 2 2 2 0,2 0,1586 .
10
English     Русский Rules