280.00K
Category: mathematicsmathematics

Правило Крамера (лекция 03)

1.

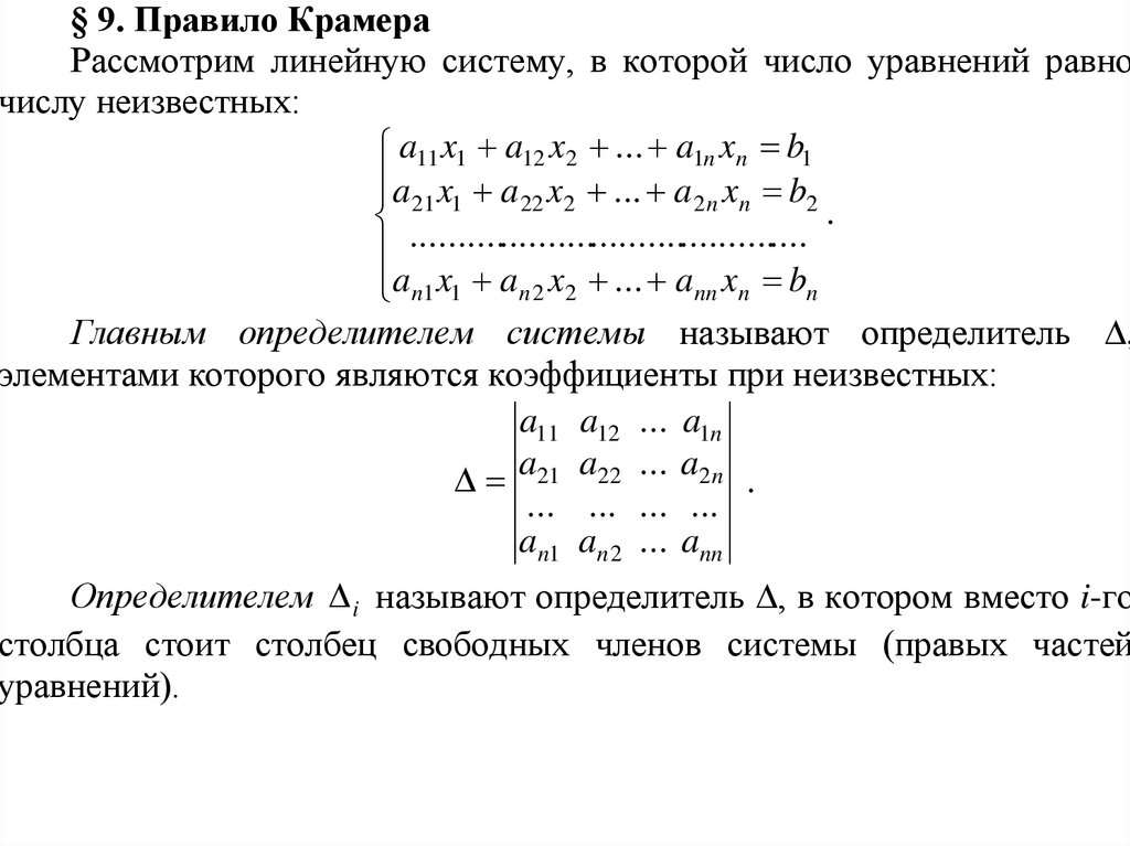
§ 9. Правило Крамера
Рассмотрим линейную систему, в которой число уравнений равно
числу неизвестных:
a11 x1 a12 x2 ... a1n xn b1
a21 x1 a22 x2 ... a2 n xn b2
............................................ .
an1 x1 an 2 x2 ... ann xn bn
Главным определителем системы называют определитель ,
элементами которого являются коэффициенты при неизвестных:
a11 a12 ... a1n
a21 a22 ... a2 n .
... ... ... ...
an1 an 2 ... ann
Определителем i называют определитель , в котором вместо i-го
столбца стоит столбец свободных членов системы (правых частей
уравнений).

2.

Правила Крамера:
1) В случае 0 система имеет единственное решение, определяемое
по формулам:
x1 1 , x2 2 , ..., xn n .
2) В случае 0 и все i 0 система имеет бесконечно много
решений.
3) В случае 0 и хотя бы один из определителей i 0 система не
имеет решений.
x 3y z 4
Пример. Решить линейную систему 2 x y 5 z 15 .
5 x y 4 z 19
1 3 1
Имеем: 2 1 5 105 . Так как определитель не равен нулю,
5 1 4
система имеет единственное решение. Далее находим
4 3 1
1
4 1
1 3
4
x 15 1 5 105, y 2 15 5 210, z 2 1 15 315 .
19 1 4
5 19 4
5 1 19
y
x
1, y
2, z z 3 .
Следовательно x

3.

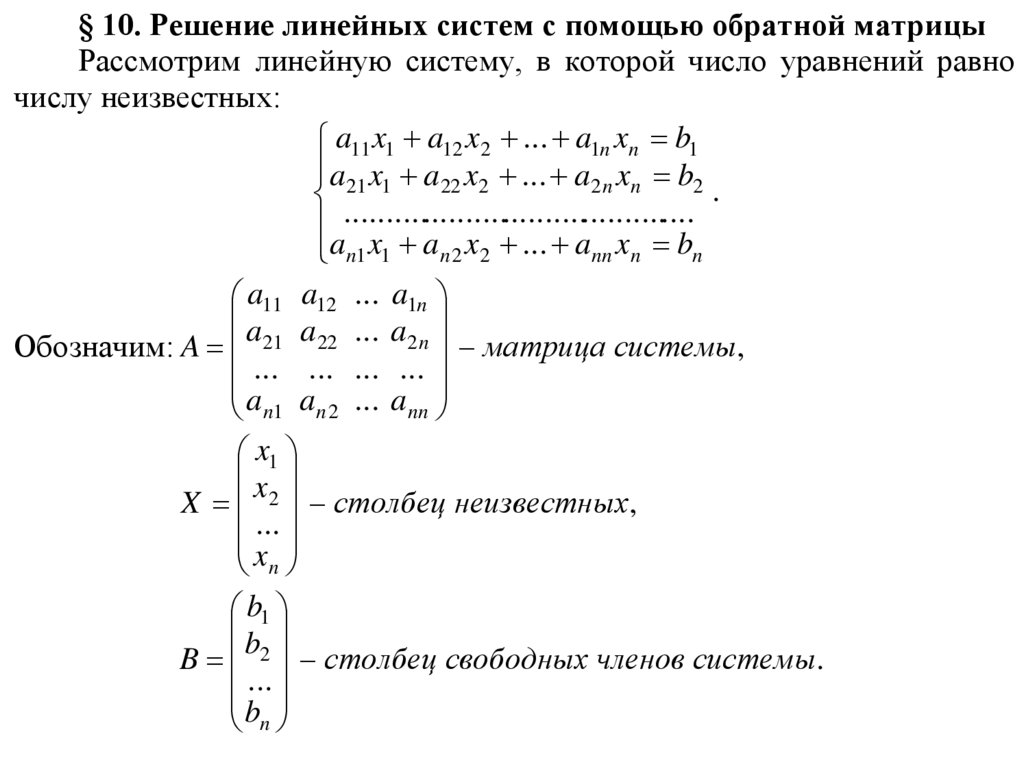
§ 10. Решение линейных систем с помощью обратной матрицы
Рассмотрим линейную систему, в которой число уравнений равно
числу неизвестных:
a11 x1 a12 x2 ... a1n xn b1
a21 x1 a22 x2 ... a2 n xn b2
.
............................................
an1 x1 an 2 x2 ... ann xn bn
a11 a12 ... a1n
a a ... a
2 n – матрица системы,
Обозначим: A 21 22
... ... ... ...
an1 an 2 ... ann
x1
x
X 2 – столбец неизвестных,
...
xn
b1
b
B 2 – столбец свободных членов системы.
...
bn

4.

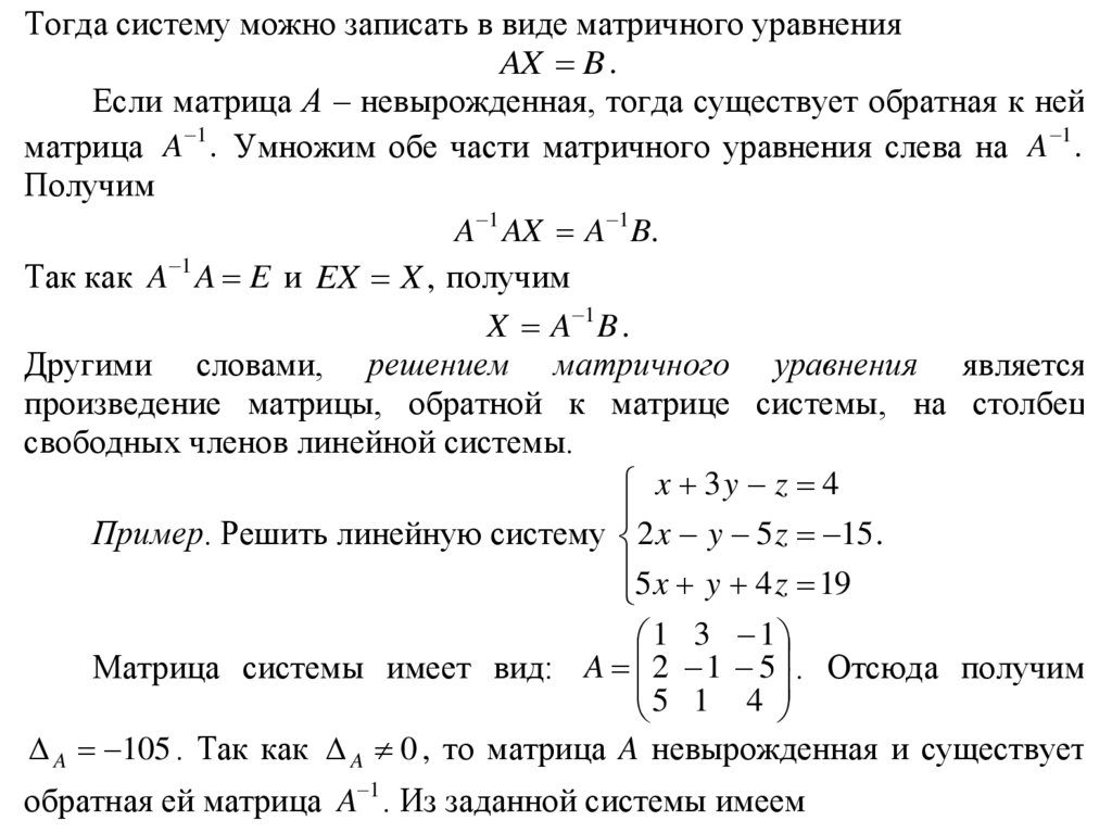
Тогда систему можно записать в виде матричного уравнения
AX B .
Если матрица А – невырожденная, тогда существует обратная к ней
матрица A 1 . Умножим обе части матричного уравнения слева на A 1 .
Получим
A 1 AX A 1 B.
Так как A 1 A E и EX X , получим
X A 1 B .
Другими словами, решением матричного уравнения является
произведение матрицы, обратной к матрице системы, на столбец
свободных членов линейной системы.
x 3y z 4
Пример. Решить линейную систему 2 x y 5 z 15 .
5 x y 4 z 19
1 3 1
Матрица системы имеет вид: A 2 1 5 . Отсюда получим
5 1 4
A 105 . Так как A 0 , то матрица A невырожденная и существует
обратная ей матрица A 1 . Из заданной системы имеем

5.

4
x
B 15 , X y . Далее находим:
19
z
A11 1, A12 33, A13 7,
A21 13, A22 9, A23 14,
A31 16, A32 3, A33 7,
13 16
1
1
1
A
3 ,
33 9
105
7
14
7
13 16 4
1
1
1
A B
3 15
33 9
105
14 7 19
7
1 4 13( 15) 16 19
105 1
1
1
33 4 9( 15) 3 19
210 2 .
105
105
7 4 14( 15) 7 19
315 3
Таким образом, x 1 , y 2 , z 3 .

6.

§ 11. Ранг матрицы
Пусть в матрице A размера m n произвольно выбраны k строк и k
столбцов. Элементы, стоящие на пересечении выбранных строк и
столбцов, образуют квадратную матрицу порядка k, определитель
которой называют минором k-го порядка матрицы A и обозначают Mk.
Максимальный порядок отличных от нуля миноров матрицы A называют
рангом матрицы A и обозначают символом rang A .
При вычислении ранга матрицы используют метод окаймляющих
миноров и метод элементарных преобразований.
Метод окаймляющих миноров. Пусть в матрице найден минор Mk
порядка k, отличный от нуля. Если все миноры порядка k+1, которые
содержат в себе (окаймляют) минор Mk, равны нулю, то ранг матрицы
равен k. В противном случае среди окаймляющих миноров найдется
ненулевой минор порядка k 1 , и рассмотренная процедура повторяется.
2 4 3 1 0
1 2 1 4 2
Пример. Найти rang A , если A
.
0 1 1 3 1
4 7 4 4 5

7.

Шаг первый. Находим минор второго порядка не равный нулю
M 2 4 3 0.
2 1
Шаг второй. Находим окаймляющий M2 минор третьего порядка не
2 4 3
равный нулю M 3 1 2 1 0 .
0 1 1
Шаг третий. Находим, что оба минора четвертого порядка,
окаймляющие минор M3, равны нулю:
2 4 3 1
2 4 3 0
M 4 1 2 1 4 0 , M 4 1 2 1 2 0 .
0 1 1 3
0 1 1 1
4 7 4 4
4 7 4 5
Следовательно rang A 3 .

8.

Метод элементарных преобразований.
Элементарными преобразованиями матрицы называют:
1) перестановку строк или столбцов;
2) умножение строки или столбца на число, отличное от нуля;
3) прибавление к элементам строки или столбца соответствующих
элементов другой строки или столбца, умноженных на некоторое число.
Метод элементарных преобразований основан на том, что
элементарные преобразования матрицы не меняют ее ранга. Если
элементарными преобразованиями матрицу можно привести к виду,
когда все ее элементы, кроме a11, a22, …, arr ( r min m, n ), равны нулю,
то ранг матрицы равен r.
0 2 4
1 4
5
Пример. Найти ранг матрицы A 3 1 7 .
0 5 10
2 3
0
Применяя метод элементарных преобразований, получим:

9.

2 4 1 4 5 1
4 5 1 4 5
0
5 2 3
0 0 5
10 0 1 2
1 4
3
1
7 3 1
7 0 11
22 0 1 2
1
2
3
4
5 10 0 5 10 0
5 10 0 1 2
0
2
0 2 4 0
0 1 2
3
0
2
4
0 1 0 0
1 4 5 1 0
0 1 2 0 1 2 0 1 0
0 0
0 0 0
0 0 0 0 rang A 2 .
5
6
0 0 0
0 0 0 0
0 0
0 0
0 0 0
0 0 0 0
English     Русский Rules