334.00K
Category: mathematicsmathematics

Матрицы (лекция 01)

1.

Литература
1. Письменный Д.Т. Конспект лекций по высшей математике:
полный курс.
2. Выгодский М.Я. Справочник по высшей математике.
4. Пискунов Н.С. Дифференциальное и интегральное исчисления
для втузов. Т.1 и Т.2
5. Минорский В.П. Сборник задач по высшей математике.
6. Бермант А.Ф., Араманович И.Г. Краткий курс математического
анализа.
7. Минорский В.П. Сборник задач по высшей математике.

2.

Глава 1 Линейная алгебра
§ 1. Матрицы
Матрицей размера m n называют прямоугольную таблицу
элементов (чисел, функций и т.д.), состоящую из m строк и n столбцов.
Нумерация строк идёт сверху вниз, столбцов – слева направо.
Матрицы обозначают прописными латинскими буквами и выделяют
круглыми скобками, элементы матрицы обозначают соответствующими
строчными буквами с двумя нижними индексами, первый – номер
строки, второй – номер столбца, на пересечении которых стоит элемент.
Пример. A 3 8 2 .
7 1 4
В данном случае имеем матрицу A размера 2 3 , a1,1 3 , a1, 2 8 ,
a1,3 2 и т.д.
Если m n , то матрицу называют квадратной, n – порядком
матрицы.
Матрицу,
состоящую
из одной строки, называют строкой
(матрицей-строкой), состоящую из одного столбца – столбцом
(матрицей-столбцом).

3.

Матрицы называют равными, если у них равны элементы, стоящие
на соответствующих местах.
Матрицу называют нулевой и обозначают символом O, если все ее
элементы равны нулю.
Главной диагональю квадратной матрицы порядка n называют
множество элементов a1,1 , , a2, 2 ,..., an,n . Другими словами главной
диагональю квадратной матрицы называют диагональ, проведенную из
левого верхнего угла матрицы в правый нижний угол.
2
1
Пример. В матрице A
элементы a1,1 1 и a2, 2 4
4
3
образуют главную диагональ.
Главной диагональю прямоугольной матрицы размера m n
называют множество элементов a1,1 , , a2, 2 ,..., ak ,k , где k min m, n .
Пример. В матрице A 73 81 24 элементы a1,1 3 и a2, 2 1
образуют главную диагональ, k 2 min 2, 3 .

4.

Побочной диагональю квадратной матрицы порядка n называют
множество элементов a1,n , a2,n 1 ,..., an,1 . Другими словами побочной
диагональю квадратной матрицы называют диагональ, проведенную из
правого верхнего угла в левый нижний угол матрицы.
2
1
Пример. В матрице A
элементы a1, 2 2 и a2,1 3
4
3
образуют побочную диагональ.
Квадратную матрицу называют единичной и обозначают символом
E, если элементы главной диагонали равны единице, а остальные
элементы равны нулю.
Транспонированием матрицы называют замену каждой ее строки
столбцом с тем же номером. Другими словами, если AT – матрица,
транспонированная к матрице A, то aijT a ji .
a11 a12 T a11 a21
Пример. A
, A
, B 1 2 , B T 1 3 .
3 4
2 4
a21 a22
a12 a22

5.

§ 2. Линейные операции над матрицами
Суммой матриц А и В размера m n называют матрицу С размера
m n, элементы которой равны сумме соответствующих элементов
матриц А и В. Другими словами cij aij bij , i 1, ..., m, j 1, ..., n . В этом
случае пишут C A B .
Операция сложения определена только для матриц одинакового
размера.
Пример. Даны матрицы A 1 3 и B 2 1 . Найти матрицу
2 5
3 1
C A B.
Имеем C A B 1 2 .
5 6
Свойства сложения:
1) A B B A .
2) A B C A B C .
3) A O O A A .

6.

Произведением матрицы A на число называют матрицу B, все
элементы которой равны элементам матрицы A, умноженным на число .
В этом случае пишут B A .
Свойства умножения матрицы на число:
1) A A A ,
2) A B A B ,
3) A A A ,
здесь – число.
Разностью матриц A и B называют матрицу C A 1 B .
1 3
2 1
5 5
, B
, C A 2 B
.
Пример. A
5
3
2
3 1
4
Решение
1 3
2 1
2 1
C A 2B
2
3 1
5
1 3 2 1 1 3 4 2 5 5
2
.
2
5 3 1 2
5 6 2 4
3

7.

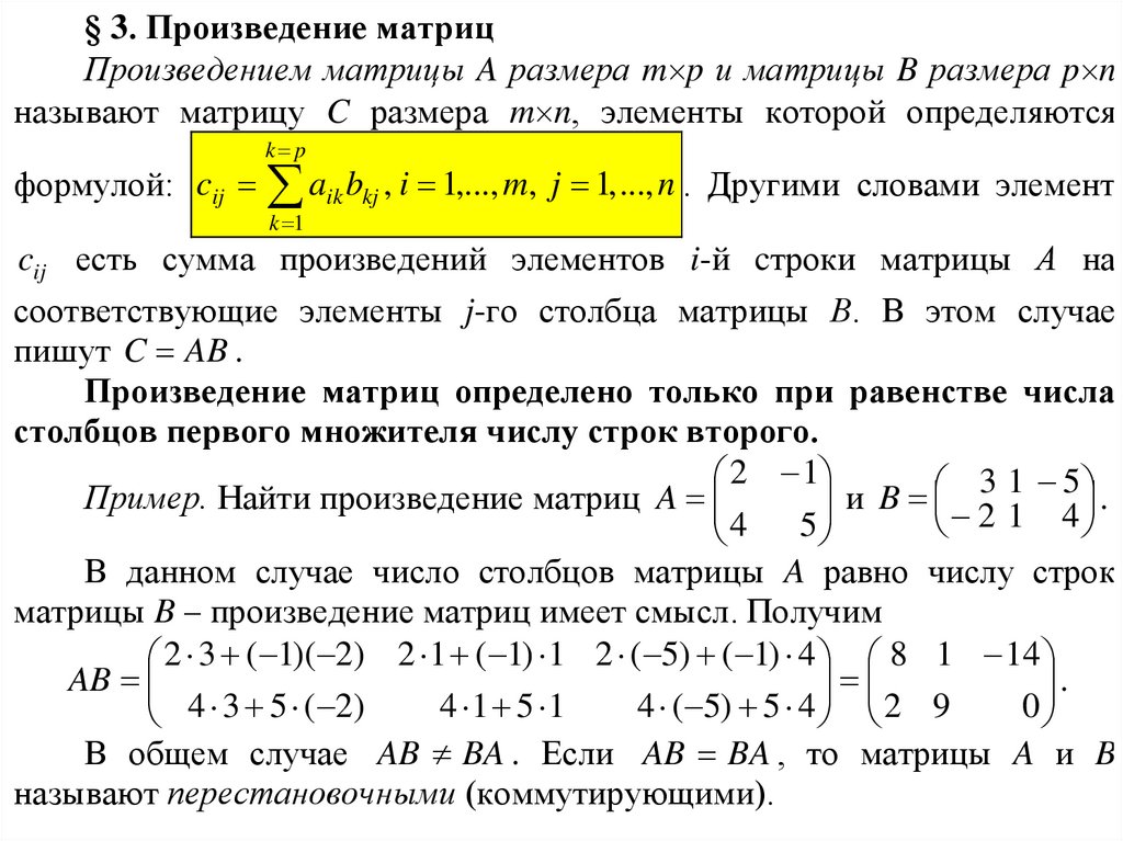
§ 3. Произведение матриц
Произведением матрицы A размера m p и матрицы B размера p n
называют матрицу C размера m n, элементы которой определяются
k p
формулой: cij aik bkj , i 1,..., m, j 1, ..., n . Другими словами элемент
k 1
cij есть сумма произведений элементов i-й cтроки матрицы А на
соответствующие элементы j-го столбца матрицы В. В этом случае
пишут C AB .
Произведение матриц определено только при равенстве числа
столбцов первого множителя числу строк второго.
2 1
и B 3 1 5 .
Пример. Найти произведение матриц A
2 1 4
5
4
В данном случае число столбцов матрицы A равно числу строк
матрицы B – произведение матриц имеет смысл. Получим
2 3 ( 1)( 2) 2 1 ( 1) 1 2 ( 5) ( 1) 4 8 1 14
.
AB
4 1 5 1
4 ( 5) 5 4 2 9
0
4 3 5 ( 2)
В общем случае AB BA . Если AB BA , то матрицы A и B
называют перестановочными (коммутирующими).

8.

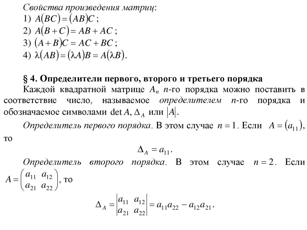
Свойства произведения матриц:
1) A BC AB C ;
2) A B C AB AC ;
3) A B C AC BC ;
4) AB A B A B .
§ 4. Определители первого, второго и третьего порядка
Каждой квадратной матрице An n-го порядка можно поставить в
соответствие число, называемое определителем n-го порядка и
обозначаемое символами det A, A или A .
Определитель первого порядка. В этом случае n 1 . Если A a11 ,
то
A a11 .
Определитель второго порядка. В этом случае n 2 . Если
a a
A 11 12 , то
a21 a22
a a
A 11 12 a11a22 a12 a21 .
a21 a22

9.

Определитель третьего порядка. В этом случае
a11 a12 a13
A3 a21 a22 a23 , то
a
a
a
32
33
31
n 3 . Если
a11 a12 a13
A a21 a22 a23
a31 a32 a33
a11a22 a33 a12 a23a31 a13a21a32 a13a22 a31 a12 a21a33 a11a23a32 .
Для вычисления определителей третьего порядка можно использовать
правило Саррюса и правило треугольников.
Правило
Саррюса.
Справа
от
a11 a12 a13 a11 a12
определителя дописывают два его первых
a21 a22 a23 a21 a22
столбца (рис. 1.1). Определитель равен сумме
a31 a32 a33 a31 a32
произведений элементов главной диагонали
матрицы и диагоналей, ей параллельных, из + + +
Рисунок 1.1
которой вычитаются произведения элементов
побочной диагонали и диагоналей, ей параллельных.

10.

Правило треугольников. Определитель равен сумме произведений
элементов главной диагонали матрицы и треугольников с основаниями,
параллельными главной диагонали, из которой вычитается сумма
произведений элементов побочной диагонали и треугольников с
основаниями, параллельными побочной диагонали (рис. 1.2).
a11
a21
a31
a12
a22
a32
a13 a11 a12
a23 a21 a22
a33 a31 a32
a13 a11
a23 a 21
a33 a31
a12
a22
a32
a13
a23
a33
English     Русский Rules