Интегрирование тригонометрических функций
Интегралы вида
Интегралы вида
Интегралы вида
Интегралы вида
163.50K
Category: mathematicsmathematics

Интегрирование тригонометрических функций

1. Интегрирование тригонометрических функций

2. Интегралы вида

R (sin x, cos x) dx
Универсальная тригонометрическая подстановка:
x
t tg
2
x 2arctgt
x
2tg
2t
2
sin x
2
1 t
2 x
1 tg
2
2
dx
dt
2
1 t
x
1 tg
2
1
t
2
cos x
2
1
t
2 x
1 tg
2
2
2t 1 t 2 dt
R(sin x, cos x)dx 2 R(1 t 2 , 1 t 2 ) 1 t 2 R1 (t )dt

3.

Специальные тригонометрические подстановки:
Условие
Подстановка
R( sin x, cos x) R(sin x, cos x)
cos x t
R(sin x, cos x) R(sin x, cos x)
sin x t
R( sin x, cos x) R(sin x, cos x)
tgx t

4.

Интегралы вида
sin x cos xdx,
sin x sin xdx,
cos x cos xdx
Используются формулы:
1
sin x cos x (sin( ) x sin( ) x),
2
1
sin x sin x (cos( ) x cos( ) x),
2
1
cos x cos x (cos( ) x cos( ) x)
2

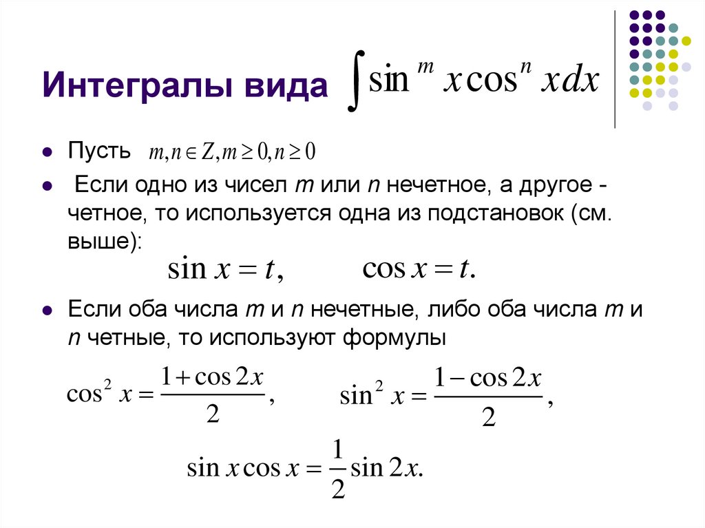
5. Интегралы вида

sin
x
cos
xdx
m
n
Пусть m, n Z , m 0, n 0
Если одно из чисел m или n нечетное, а другое четное, то используется одна из подстановок (см.
выше):
sin x t ,
cos x t.
Если оба числа m и n нечетные, либо оба числа m и
n четные, то используют формулы
1 cos 2 x
sin x
,
2
1
sin x cos x sin 2 x.
2
1 cos 2 x
cos x
,
2
2
2

6. Интегралы вида

sin
x
cos
xdx
m
n
Если m и n – рациональные числа, то подстановка
sin x t
сводит интеграл
sin x cos xdx
m
n
к интегралу от дифференциального бинома:
n 1
2 2
sin x cos xdx [sin x t ] t (1 t )
m
n
m
dt

7. Интегралы вида

R(chx, shx)dx
x
Универсальная подстановка: th
t
2
Специальные подстановки:
shx t ,
chx t , thx t
и т.д.
English     Русский Rules