1.16M
Category: mathematicsmathematics

Зеркальная симметрия

1.

Зеркальная
симметрия

2.

Симметрия
Симметрия – это идея, с
помощью которой человек
веками пытался объяснить и
создать порядок, красоту и
совершенство. Г. Вейль.

3.

Сегодня на уроке:
Зеркальная симметрия или
симметрия относительно
плоскости
Будет ли зеркальная симметрия
движением пространства?

4.

Симметрия относительно плоскости

5.

6.

7.

8.

Расстояние между точками при зеркальной
симметрии в пространстве сохраняется,
значит, зеркальная симметрия в
пространстве также является движением,
но уже не плоскости, а пространства.

9.

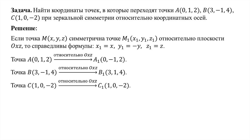
Решение:

10.

Решение:

11.

Решение:

12.

СПАСИБО ЗА УРОК
English     Русский Rules