8.79M
Category: mathematicsmathematics

Матричная алгебра. Решение систем линейных уравнений

1.

Глава 5
Матричная алгебра
Решение систем линейных
уравнений:
Метод квадратных корней

2.

Матричная алгебра

3.

Матричная алгебра

4.

Матричная алгебра
Норма матрицы

5.

Матричная алгебра
Каноническая норма матрицы
Норма каноническая, если дополнительно выполнены условия:

6.

Матричная алгебра
Норма матрицы

7.

Матричная алгебра
Предел матриц

8.

Матричная алгебра
Предел матриц

9.

Матричная алгебра
Свойства матричных пределов.

10.

Матричная алгебра
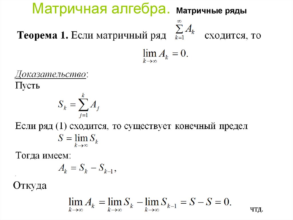
Матричные ряды.
Сформулируем необходимое условие сходимости матричного ряда в
виде теоремы.

11.

Матричная алгебра. Матричные ряды

12.

Матричная алгебра.
Абсолютно сходящийся матричный ряд.

13.

Матричная алгебра.
Матричная геометрическая прогрессия.

14.

Матричная алгебра.
Блочные или клеточные матрицы.

15.

Матричная алгебра.
Квазидиагональная матрица.
Окаймленная матрица.
An 1 U n
A
.
Vn a nn

16.

Матричная алгебра.
Треугольные матрицы

17.

Матричная алгебра.
Треугольные матрицы

18.

Системы линейных уравнений

19.

Системы линейных уравнений

20.

Решение систем линейных уравнений

21.

Решение систем линейных уравнений

22.

Решение систем линейных уравнений
Метод квадратных корней

23.

Решение систем линейных уравнений
Метод квадратных корней

24.

Решение систем линейных уравнений
Метод квадратных корней

25.

Решение систем линейных уравнений
Метод квадратных корней

26.

Решение систем линейных уравнений
Метод квадратных корней
Замечание 1: Матрица T будет вещественной и положительно
определённой, если A – положительно определённая матрица. В
противном случае среди элементов матрицы T будут комплексные.
Замечание 2: Известно, что у положительно определённой
матрицы определители всех угловых миноров положительны
(условие Сильвестра).
Замечание 3: Метод квадратных корней применим для
симметрических матриц с диагональным преобладанием (на
диагонали должны находиться элементы существенно больше
остальных). Это условие записывают следующим образом:
n
aii aij
j 1
i j

27.

Решение систем линейных уравнений
Метод квадратных корней
Пример. Представьте симметрическую матрицу A в виде
произведения двух треугольных матриц.
4 1 2
A 1 9 2
2 2 16
English     Русский Rules