1.07M
Category: electronicselectronics

Основы цифровой обработки сигналов. Лекция 8 (5_3). Тема 5. Дискретные фильтры (окончание)

1.

Основы цифровой
обработки сигналов
Лекция 8 (5_3)
Тема 5. Дискретные фильтры
(окончание)
Преподаватель: Недашковский В. М.

2.

Тема 5. Дискретные фильтры
5. Дискретные фильтры
5.1. Общие сведения о дискретных фильтрах
5.2. Нерекурсивные (КИХ) фильтры и их проектирование
5.2. 1. Свойства нерекурсивных (КИХ) фильтров
5.2. 2. Проектирование нерекурсивных (КИХ) фильтров
5.3. Рекурсивные (БИХ) фильтры и их проектирование
5.3.1. Проектирование рекурсивных (БИХ) фильтров
5.3.2. О формах реализации дискретных рекурсивных
фильтров

3.

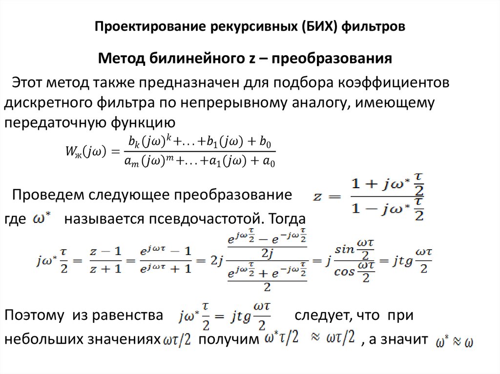
5.3. Рекурсивные (БИХ) фильтры и их проектирование
5.3.1. Проектирование рекурсивных (БИХ) фильтров
На рисунке ниже показан рекурсивный фильтр, на вход которого
подается сигнал u[n] , а выходом является сигнал x[n].
Рекурсивный фильтр описывается разностным уравнением,
которое имеет вид:
English     Русский Rules