3.13M
Category: chemistrychemistry

Физико-химические основы горения. Расчет коэффициента горючести

1.

Физико – химические основы горения
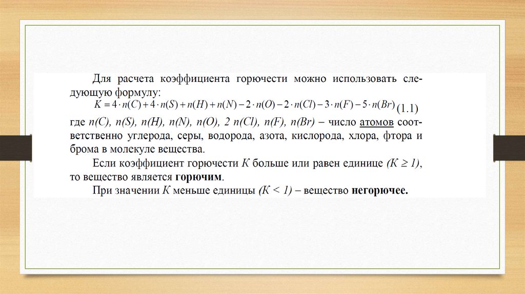
Расчет коэффициента горючести

2.

3.

4.

Рассчитаем коэффициент горючести для следующих веществ:
• С6Н12О6
• Н2СО3
• С3Н7ОН
• C8H15ON3
• С5Н11 ОН
• С3Н7F5
• S7Cl3Br4
• C2Br8N4H2S3F8O2

5.

Составление уравнений реакций горея в
кислороде

6.

7.

Составим уравнение реакции горения в кислороде:
• Пропана С3Н8
• Глицерина С3Н8О3
• Аммиака NH3
• Сероуглерода СS2
English     Русский Rules