592.74K
Category: mathematicsmathematics

Плоская одномерная задача. Волновое уравнение для плоской волны. Лекция 3

1.

Плоская одномерная
задача
Волновое уравнение для плоской волны

2.

Рассмотрим простейшую одномерную задачу, когда все
измененения происходят вдоль одной оси, например Х

3.

4.

5.

6.

7.

8.

В общем случае трёхмерной задачи можно получить
волновые уравнения в более общем виде

9.

Общее решение волнового уравнения для плоской волны

10.

11.

ПЛОСКАЯ ВОЛНА
• Волновой фронт (совокупность точек в пространстве, в
которых колебание волны происходит с одинаковой фазой) такой
волны представляет из себя плоскость,
• распространяется волновой фронт, а значит и сама волна
вдоль оси х (-х),
• амплитуда такой волны постоянна.

12.

Сферические волны
волновое уравнение в общем виде

13.

14.

Сферическая волна

15.

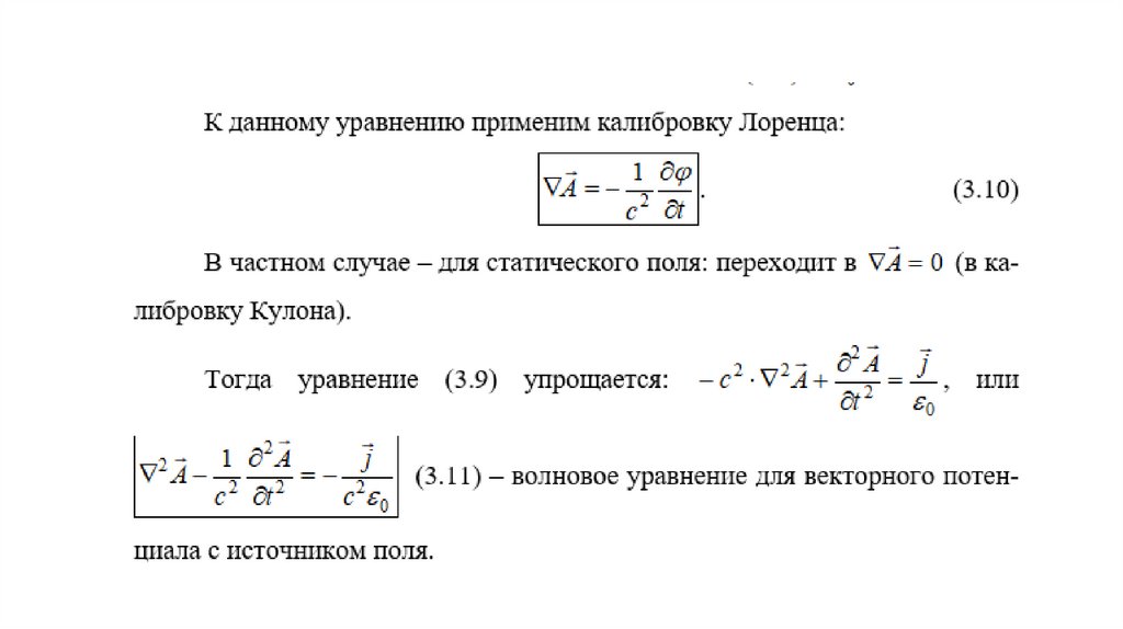
Общее решение волнового уравнения для
потенциалов с источником

16.

17.

18.

19.

20.

Энергия электромагнитного поля
Плотность энергии. Поток энергии

21.

22.

23.

24.

25.

26.

Поток энергии плоской электромагнитной волны в
пустом пространстве

27.

Поток энергии для одиночного цилиндрического
проводника с постоянным током

28.

Спасибо за внимание
English     Русский Rules