2.49M
Category:
mathematics
Similar presentations:
Проверка статистических гипотез
Проверка статистических гипотез
Сравнение двух средних нормальных совокупностей, дисперсии которых неизвестны и одинаковы (малые независимые выборки)
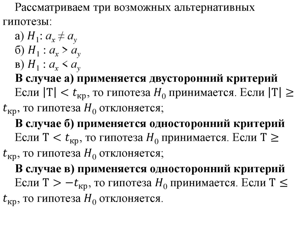
Проверка параметрических гипотез для одной выборки
Проверка статистических гипотез
Проверка однородности генеральных дисперсий
Проверка статистических гипотез. Сравнение выборочной дисперсии с математическим ожиданием
Проверка гипотез о равенстве дисперсий для нескольких выборок. Критерии Бартлетта и Кохрена
Проверка статистических гипотез. Сравнение двух математических ожиданий. Лекция 16
Проверка статистических гипотез
Гипотеза о неизвестной дисперсии Ϭ2
1.
Таблица значений распределения χ2
2.
Таблица значений F-распределения
3.
4.
5.
Гипотеза о неизвестной дисперсии Ϭ2
Пусть известно S2 несмещенная оценка дисперсии
English
Русский
Rules