Проверка параметрических гипотез для одной выборки
Гипотезы о неизвестном среднем a при известной дисперсии Ϭ2
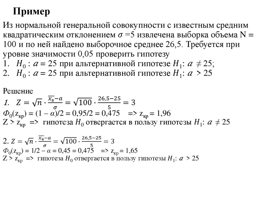
Пример
Гипотезы о неизвестном среднем a при неизвестной дисперсии Ϭ2
Пример
1.21M
Category: mathematicsmathematics

Проверка параметрических гипотез для одной выборки

1.

Таблица значений распределения χ2

2.

Таблица значений F-распределения

3.

4. Проверка параметрических гипотез для одной выборки

Рассмотрим методы проверки параметрических
гипотез для нормального распределения N(a,Ϭ2)
1. Гипотезы о неизвестном среднем a при
известной дисперсии Ϭ2;
2. Гипотезы о неизвестном среднем a при
неизвестной дисперсии Ϭ2;
3. Гипотезы неизвестной дисперсии Ϭ2;

5. Гипотезы о неизвестном среднем a при известной дисперсии Ϭ2

Пусть дана выборка x1, . . . , xn из нормального
распределения с известной дисперсией
English     Русский Rules