102.28K
Category: physicsphysics

Формула Поллачека-Хинчина. Модели принятия решений в теории массового обслуживания

1.

МОДЕЛЬ (M/G/1): (GD/∞/∞).
ФОРМУЛА ПОЛЛАЧЕКА-ХИНЧИНА
Анализ моделей массового обслуживания, в которых входные и
выходные потоки не подчиняются пуассоновскому
распределению, весьма сложен.
Здесь рассматривается один из немногих вариантов
системы массового обслуживания, не подчиняющейся
пуассоновскому распределению, для которого могут быть
получены аналитические результаты.
Считаем, что время обслуживания t имеет произвольное
распределение с математическим ожиданием M{t} и
дисперсией D{t}. Для такой модели известны аналитические
формулы для Ls, Lq, Ws и Wq. Однако в силу
аналитических трудностей невозможно получить в замкнутой
форме выражения для вероятностей рn.
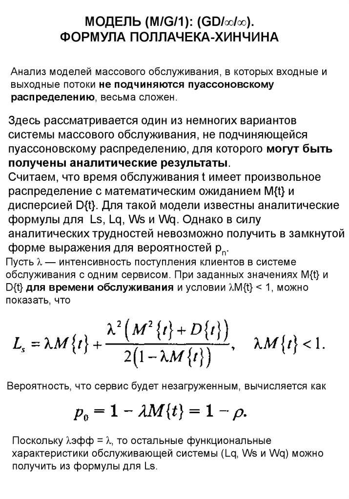
Пусть λ — интенсивность поступления клиентов в системе
обслуживания с одним сервисом. При заданных значениях M{t} и
D{t} для времени обслуживания и условии λМ{t} < 1, можно
показать, что
Вероятность, что сервис будет незагруженным, вычисляется как
Поскольку λэфф = λ, то остальные функциональные
характеристики обслуживающей системы (Lq, Ws и Wq) можно
получить из формулы для Ls.

2.

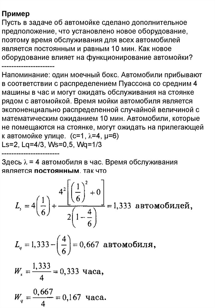
Пример
Пусть в задаче об автомойке сделано дополнительное
предположение, что установлено новое оборудование,
поэтому время обслуживания для всех автомобилей
является постоянным и равным 10 мин. Как новое
оборудование влияет на функционирование автомойки?
---------------------Напоминание: один моечный бокс. Автомобили прибывают
в соответствии с распределением Пуассона со средним 4
машины в час и могут ожидать обслуживания на стоянке
рядом с автомойкой. Время мойки автомобиля является
экспоненциально распределенной случайной величиной с
математическим ожиданием 10 мин. Автомобили, которые
не помещаются на стоянке, могут ожидать на прилегающей
к автомойке улице. (с=1, λ=4, μ=6)
Ls=2, Lq=4/3, Ws=0,5, Wq=1/3
-----------------------Здесь λ = 4 автомобиля в час. Время обслуживания
является постоянным, так что
M{t} = 10/60 = 1/6 часа и D{t} = 0.

3.

Постоянное время обслуживания подразумевает большую
определенность в функционировании системы.
УПРАЖНЕНИЕ
В примере вычислите процент времени, когда оборудование
простаивает.
МОДЕЛИ ПРИНЯТИЯ РЕШЕНИЙ В ТЕОРИИ
МАССОВОГО ОБСЛУЖИВАНИЯ
Уровень обслуживания в системе является функцией
интенсивности обслуживания μ и количества с параллельно
работающих сервисов.
Будем рассматривать две модели принятия решений для
определения "подходящих" уровней обслуживания для
систем массового обслуживания:
1) модель со стоимостными характеристиками
2) модель предпочтительного уровня обслуживания.
В обеих моделях более высокий уровень обслуживания
подразумевает уменьшение времени ожидания в системе.
В этих моделях для поиска равновесия между
конфликтующими факторами (уровнем обслуживания и
временем ожидания в системе) используются
функциональные показатели обслуживающей системы,
которые получены ранее для различных моделей.

4.

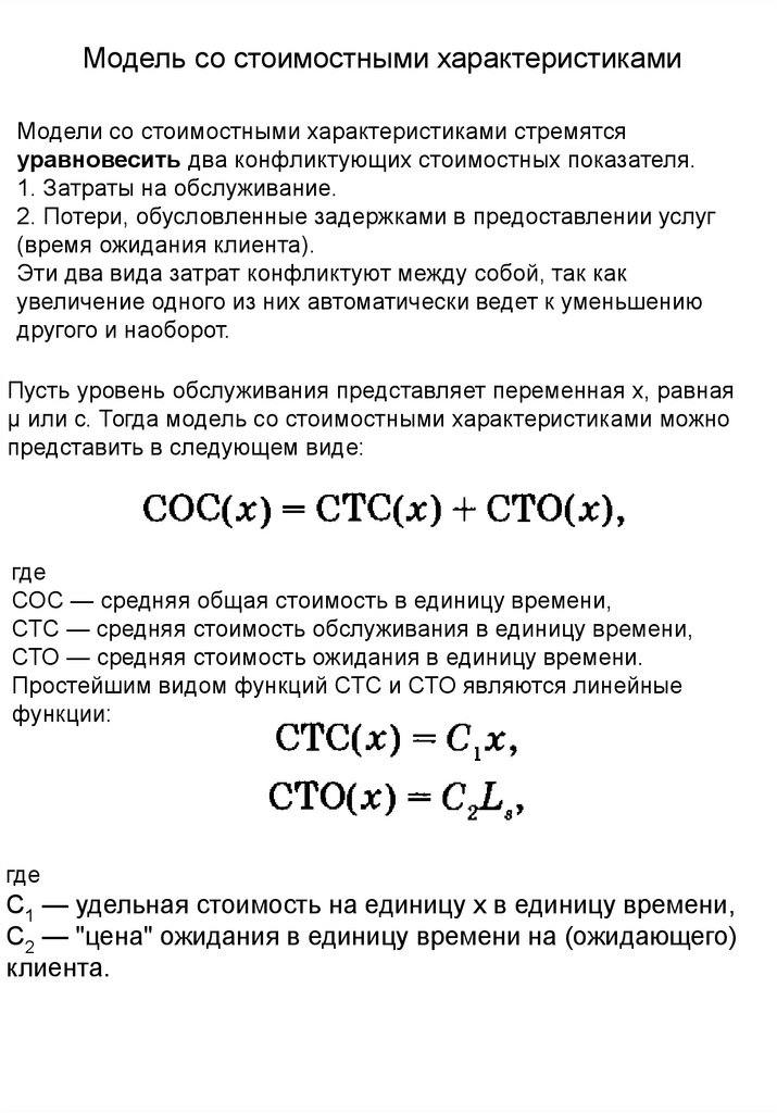
Модель со стоимостными характеристиками
Модели со стоимостными характеристиками стремятся
уравновесить два конфликтующих стоимостных показателя.
1. Затраты на обслуживание.
2. Потери, обусловленные задержками в предоставлении услуг
(время ожидания клиента).
Эти два вида затрат конфликтуют между собой, так как
увеличение одного из них автоматически ведет к уменьшению
другого и наоборот.
Пусть уровень обслуживания представляет переменная х, равная
μ или с. Тогда модель со стоимостными характеристиками можно
представить в следующем виде:
где
СОС — средняя общая стоимость в единицу времени,
СТС — средняя стоимость обслуживания в единицу времени,
СТО — средняя стоимость ожидания в единицу времени.
Простейшим видом функций СТС и СТО являются линейные
функции:
где
С1 — удельная стоимость на единицу х в единицу времени,
С2 — "цена" ожидания в единицу времени на (ожидающего)
клиента.

5.

Пример
Издательская фирма покупает высокоскоростной копировальный
аппарат для коммерческих целей. Продавцы предложили четыре
модели копировальных аппаратов, характеристики которых
приведены в следующей таблице.
Заказы поступают на фирму в соответствии с пуассоновским
распределением с математическим ожиданием четыре работы на
протяжении 24-часового дня.
Объем работы является случайной величиной, но в среднем
составляет примерно 10 000 страниц.
Договоры с клиентами предусматривают штраф в сумме 80 долл.
(за одну работу) за задержку выполнения заказа на один день.
Какой копировальный аппарат следует купить фирме?
Пусть индекс i представляет номер модели копировального
аппарата i (i= 1, 2, 3, 4). Общая ожидаемая стоимость
обслуживания в день, связанная с использованием
копировального аппарата i, представлена в следующем виде:
Значения величин С1i приведены в постановке задачи.
Определим значения Lsi, считая, что с практической точки
зрения копировальный аппарат может рассматриваться как
модель (М/М/1): (GD/∞/∞) обслуживающей системы.

6.

Интенсивность поступления заявок λ = 4 работы в день, а
интенсивности μi обслуживания, соответствующие модели i-го
копировального аппарата, приведены в следующей таблице.
Как получены такие числа? Покажем определение
интенсивности обслуживания на примере модели 1.
Значения Lsi=ρ/(1-ρ)=λ/(μ-λ). Ls1=4/(4,32-4)=12,5
Cтоимостные характеристики (в долл.) для четырех
рассматриваемых моделей копировальных аппаратов.

7.

УПРАЖНЕНИЕ
Предположим, что за задержку выполнения заказа штрафом в
сумме 80 долл. за работу в день облагаются лишь те работы,
которые не выполняются к концу дня. Для какой модели
копировального аппарата общая стоимость в день будет самой
низкой?
------------------------------------Пример
На инструментальный склад, где работают несколько служащих,
поступают заявки на замену режущего инструмента в соответствии
с распределением Пуассона со средним значением 17,5 заявки в
час. (λ) Каждый служащий может выполнить в среднем 10 заявок
в час.(μ)
Стоимость найма нового служащего на склад составляет 12 долл. в
час. Потери, связанные с ожиданием станка, оцениваются
примерно в 50 долл. в час.
Необходимо определить число работников для рассматриваемой
системы обслуживания.
Описанная ситуация соответствует модели (М/М/с), в которой
требуется определить оптимальное значение с. Следовательно, х =
с, и соответствующая стоимостная модель имеет вид
Ls(c) является функцией количества служащих на складе.
Используем модель (М/М/с) : (GD/∞/∞) с λ= 17,5 заявок в час и μ= 10
заявок в час. В этом отношении модель достигнет устойчивого
состояния лишь при условии, что с>λ/μ, т.е. в рассматриваемом
примере с должно быть по крайней мере равно 2.
English     Русский Rules