0.98M
Category: mathematicsmathematics

Застосування лінійної алгебри в задачах економіки. Лекція 6

1.

ЗАСТОСУВАННЯ ЛІНІЙНОЇ
АЛГЕБРИ В ЗАДАЧАХ ЕКОНОМІКИ
ЛЕКЦІЯ 6

2.

План вивчення теми
1.
2.
Застосування алгебри матриць.
Економічні задачі, що зводяться до
системи лінійних рівнянь.

3.

1. Застосування алгебри матриць.
Методи лінійної алгебри досить часто застосовуються для
знаходження розв’язків різного роду економічних задач.
В економічних задачах, як правило, теорія матриць
застосовується як засіб для збереження та обробки
інформації у матричній формі.

4.

5.

Де в рядках зазначено суми, отримані кожним
магазином за відповідний квартал року, а в
стовпчиках – суми, отримані за продаж
телефонів відповідної фірми (a, b ,g ). Необхідно:
1) записати у вигляді матриці сукупні суми реалізації
телефонів трьома магазинами,
2) визначити, телефон якої фірми дає найбільший
прибуток від реалізації у кожному кварталі.

6.

7.

8.

9.

10.

11.

12.

13.

14.

15.

16.

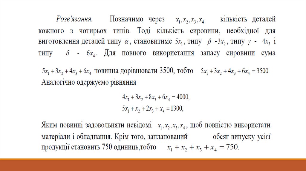
2. Економічні задачі, що зводяться до систем
лінійних рівнянь

17.

18.

19.

◦Дякую за
увагу!
English     Русский Rules