1.43M
Category:
mathematics
Similar presentations:
Дифференцирование функции одной переменной
Математический анализ. Дифференциальное исчисление функции одной переменной
Производная функции одной переменной. Введение в математический анализ
Производная функции одной переменной. Введение в математический анализ
Математический анализ. Лекция №8. Производная функции одной переменной
Интегральное исчисление функции одной переменной. Математический анализ
Функции нескольких переменных. Дифференцирование функции нескольких переменных
Функции одной переменной
Дифференцирование функции одного аргумента
Функции одной переменной
Математика. Управление социальными системами. Математический анализ. Дифференцирование функции одной переменной
1.
Математика
Управление
социальными системами
Математический анализ.
Дифференцирование функции
одной переменной
1
2.
ПРОИЗВОДНАЯ ФУНКЦИИ
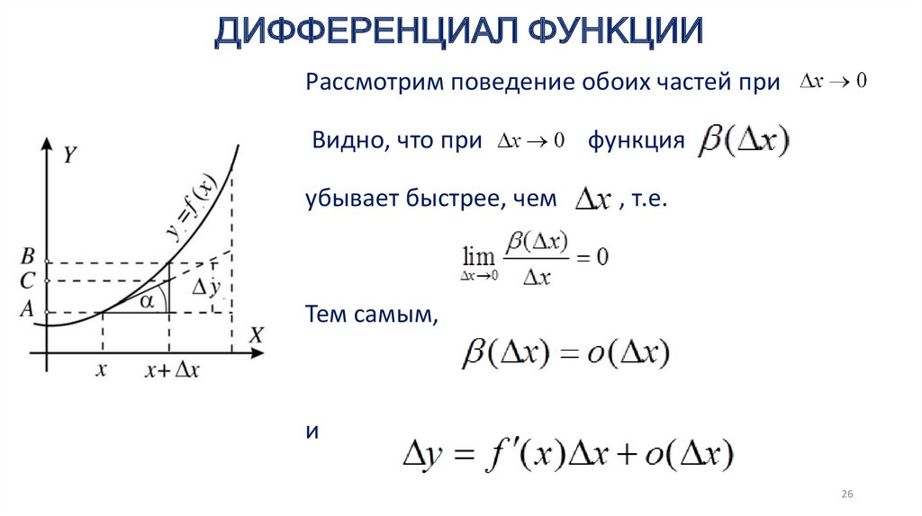
Рассмотрим функцию
English
Русский
Rules