5.70M
Category:
mathematics
Similar presentations:
Кривые второго порядка. Уравнение кривой второго порядка
Кривые второго порядка. Общее уравнение кривой второго порядка
Кривые второго порядка
Кривые второго порядка
Кривые второго порядка
Кривые второго порядка
Кривые второго порядка
Кривые второго порядка
Кривые второго порядка
Кривые второго порядка
Кривые второго порядка. Практика
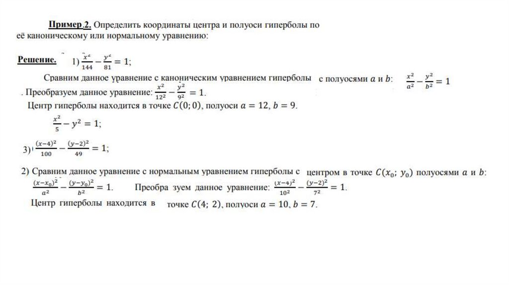
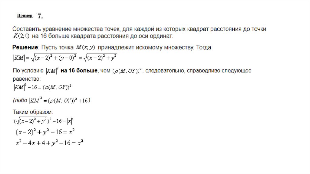
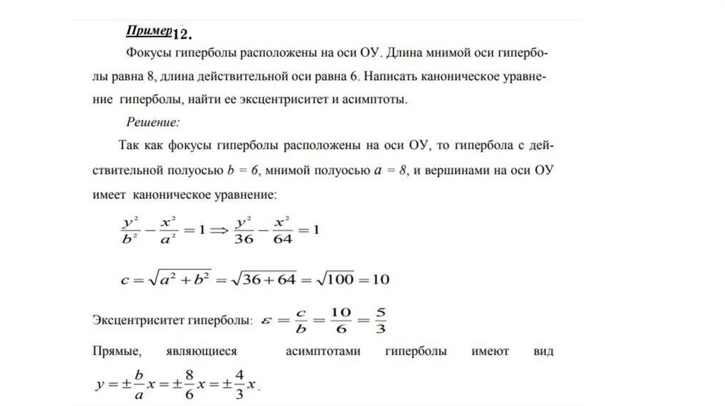
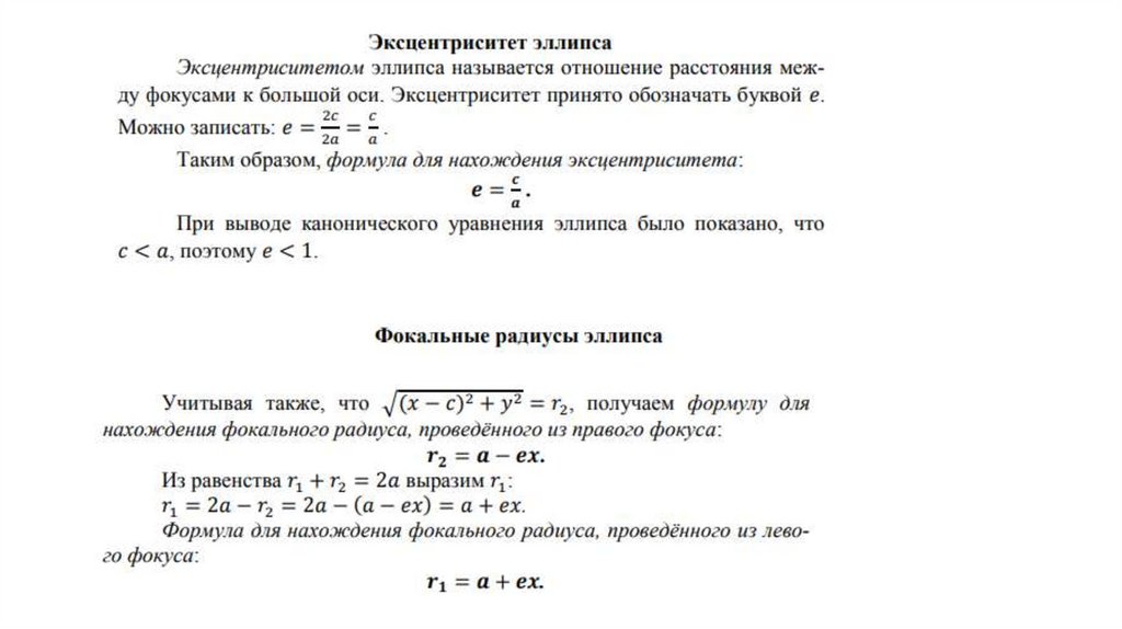
1.
КРИВЫЕ ВТОРОГО ПОРЯДКА
ПРАКТИКА
English
Русский
Rules