534.96K
Categories: economicseconomics financefinance

Доступ к буферу

1.

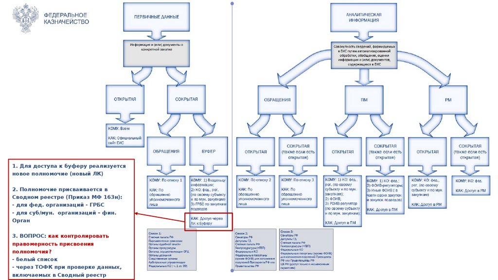
1. Для доступа к буферу реализуется
новое полномочие (новый ЛК)
2. Полномочие присваивается в
Сводном реестре (Приказ МФ 163н):
- для фед. организаций - ГРБС
- для суб/мун. организаций – фин.
Орган
3. ВОПРОС: как контролировать
правомерность присвоения
полномочия?
- белый список
- через ТОФК при проверке данных,
включаемых в Сводный реестр

2.

ДОСТУП К «БУФЕРУ» (СОКРЫТЫМ ИНФОРМАЦИИ И ДОКУМЕНТАМ)
ИЗМЕНЕНИЯ В ППРФ 1414
11.1 «а» - доступ в своем ЛК, где размещались
документы
11.1 «б» – 100% покрытие (86 организаций)
11.1 «в»
органы контроля в сфере закупок:
- ФАС + УФАС – 100% (86 организаций)
- субъектовые органы исполнительной власти - ???
ФК + ТОФК – 100% (89 организаций)
Финансовые органы субъектов РФ – ???
(есть в СВР бюджетное полномочие «финансовый
орган»)
Органы управления государственными
внебюджетными фондами:
- ПФР (1+ 92 отделений)
- ФОМС (1 + 127 отделений)
- ФСС (1 + 369 отделений)
Органы внутреннего гос(мун) фин.контроля:
- ФК + ТОФК – 100% (89 организаций)
- субъектовые органы - ???
11.1 «г» ФК – 100%
11.1 «д» – (2 + 115 организаций)

3.

ДОСТУП К «БУФЕРУ» (СОКРЫТЫМ ИНФОРМАЦИИ И ДОКУМЕНТАМ)
English     Русский Rules