348.54K
Category:
physics
Similar presentations:
Применение векторов при решении физических задач
Применение интеграла к решению физических задач
Применение интеграла к решению физических задач
Применение интеграла к решению физических задач
Применение интегралов для решения физических задач
Применение определенного интеграла к решению физических задач
Применение физических законов при решении задач по астрофизике
Решение задач с физическим содержанием
Алгоритмы решения физических задач
Программа для решения физических задач
Решение физических задач с применением производной
1.
Решение
физических задач
с применением
производной
2.
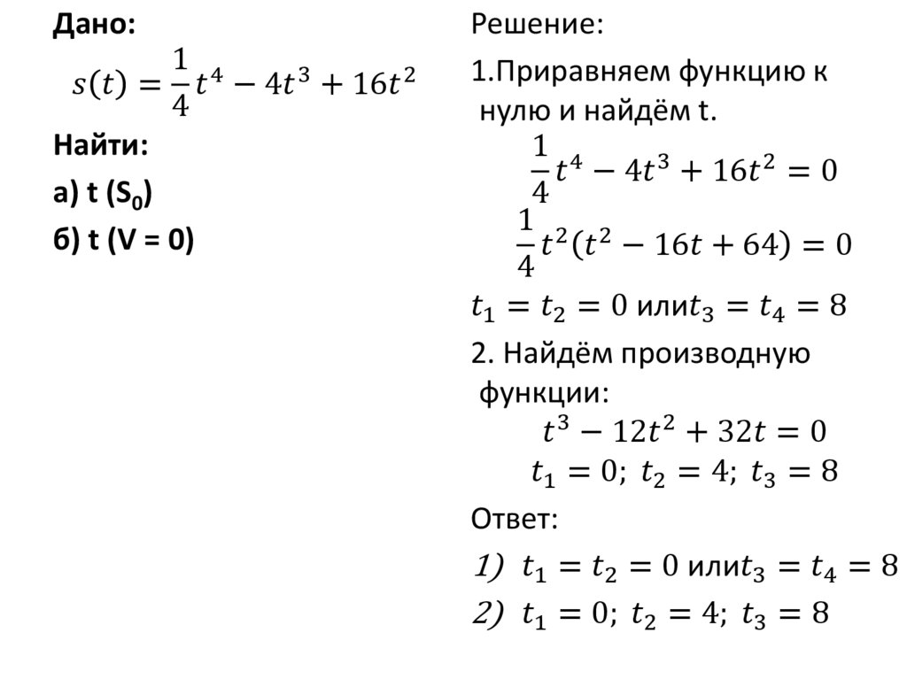
Задача № 1
• Тело движется прямолинейно по закону
1 4
English
Русский
Rules