511.90K
Category: mathematicsmathematics

Тригонометрические уравнения

1.

Тригонометрические уравнения
Преподаватель: Левченко Н.Г.

2.

Определение арксинуса, арккосинуса,
арктангенса и арккотангенса:

3.

4.

5.

Таблица:

6.

Примеры:

7.

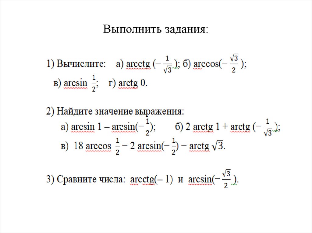
Выполнить задания:

8.

Ответы:

9.

Простейшие тригонометрические уравнения.

10.

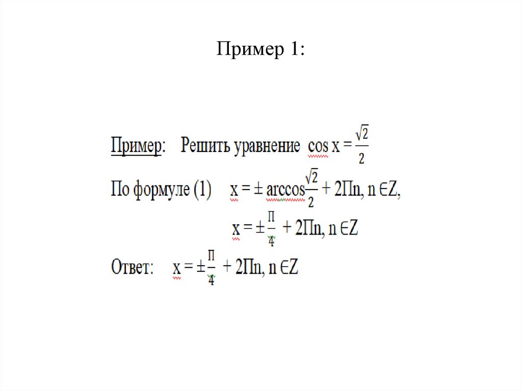
Уравнение cosx = a.

11.

Графическое обоснование:

12.

Пример 1:

13.

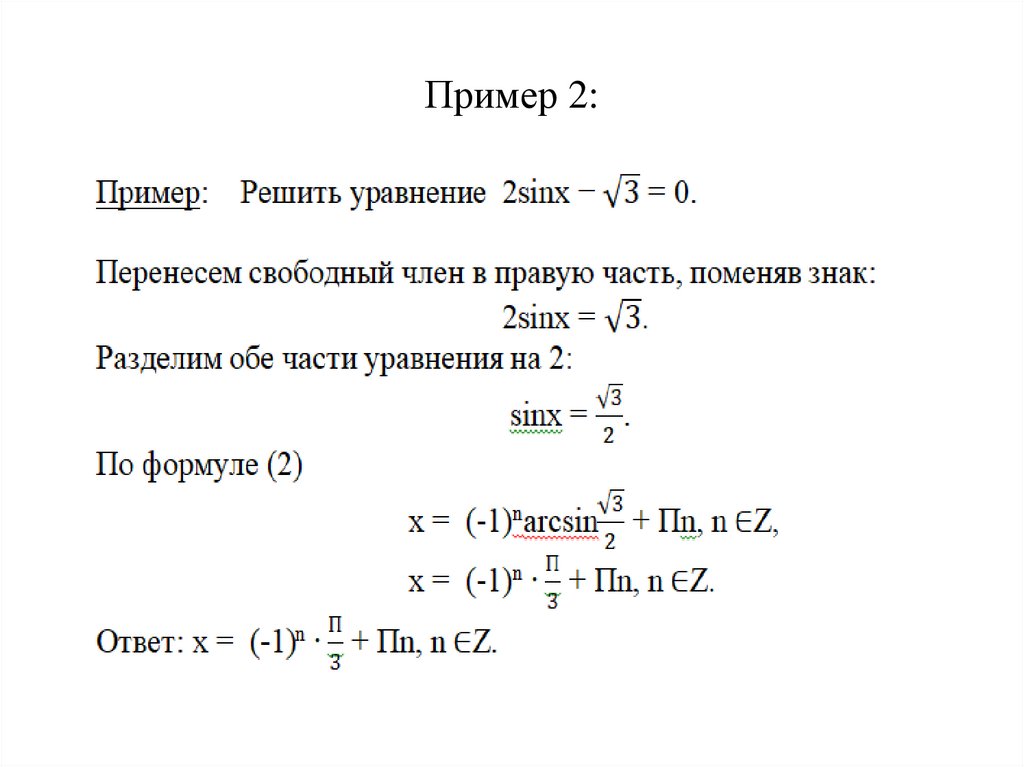
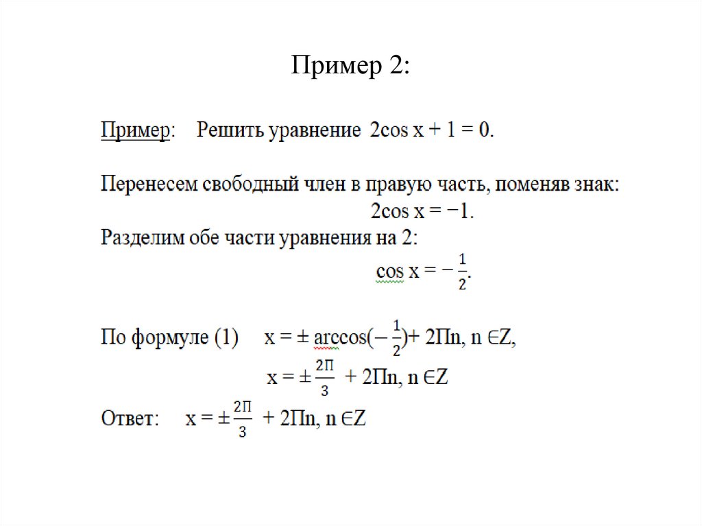
Пример 2:

14.

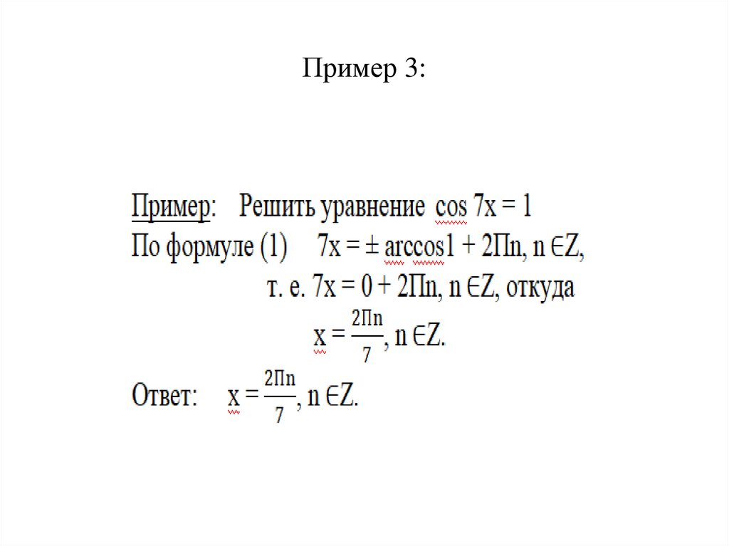
Пример 3:

15.

Уравнение sinx = a.

16.

Графическое обоснование:

17.

Пример 1:

18.

Пример 2:

19.

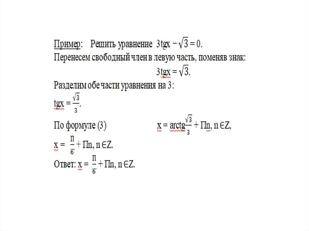
Уравнение tgx = a.

20.

Графическое обоснование:
English     Русский Rules