Эффективность сельскохозяйственного производства и её оценка
Экономическая сущность эффективности с/х производства
Оценка экологической эффективности
1.15M
Category: industryindustry

Эффективность сельскохозяйственного производства и её оценка

1. Эффективность сельскохозяйственного производства и её оценка

К.э.н., доцент И.А. Чеховских
Кафедра ОЭиУВД

2.

Под продукцией растениеводства следует понимать всю
совокупность товаров природного происхождения,
выращиваемых на сельскохозяйственных угодьях. Для того
чтобы определить «границы» этого множества следует
привести положения ОКДП (Общероссийского
классификатора видов экономической деятельности,
продукции и услуг).За продукцией растениеводства
закреплён номер — 0110000. В нее входят следующие
подгруппы:

3.

1.
2.
3.
4.
5.
6.
7.
8.
Выращивание зерновых культур;
Выращивание овощных культур;
Выращивание фруктов, орехов, культур для
производства напитков и пряных культур;
выращивание масличных культур и культур для
производства сахара;
Выращивание растительных прядильных
культур;
Выращивание лекарственных культур;
Выращивание кормовых культур;
Специализированное садоводство и
производство продуктов питомников;
Выращивание культур прочих, не включённых в
другие группировки.

4.

5.

6.

7.

8.

9.

10.

11.

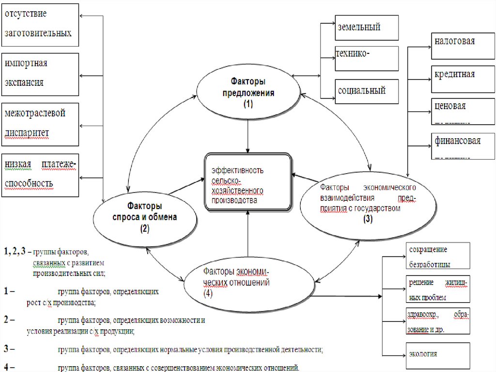
12. Экономическая сущность эффективности с/х производства

13.

14.

15.

16.

17.

18. Оценка экологической эффективности

English     Русский Rules