Движение в среде с сопротивлением
Природа сил сопротивления
Природа сил сопротивления
Природа сил сопротивления
Движение в среде с сопротивлением
Движение в среде с сопротивлением
Движение в среде с сопротивлением
Движение в среде с сопротивлением
Движение в среде с сопротивлением
Движение в среде с сопротивлением
Движение в среде с сопротивлением
Движение в среде с сопротивлением
Движение в среде с сопротивлением
Движение в среде с сопротивлением
Движение в среде с сопротивлением
Движение в среде с сопротивлением
Движение в среде с сопротивлением
Движение в среде с сопротивлением
Движение в среде с сопротивлением
Движение в среде с сопротивлением
288.00K
Category: physicsphysics

Движение в среде с сопротивлением

1. Движение в среде с сопротивлением

2. Природа сил сопротивления

Рассмотрим движение твердого тела в
воздушной среде

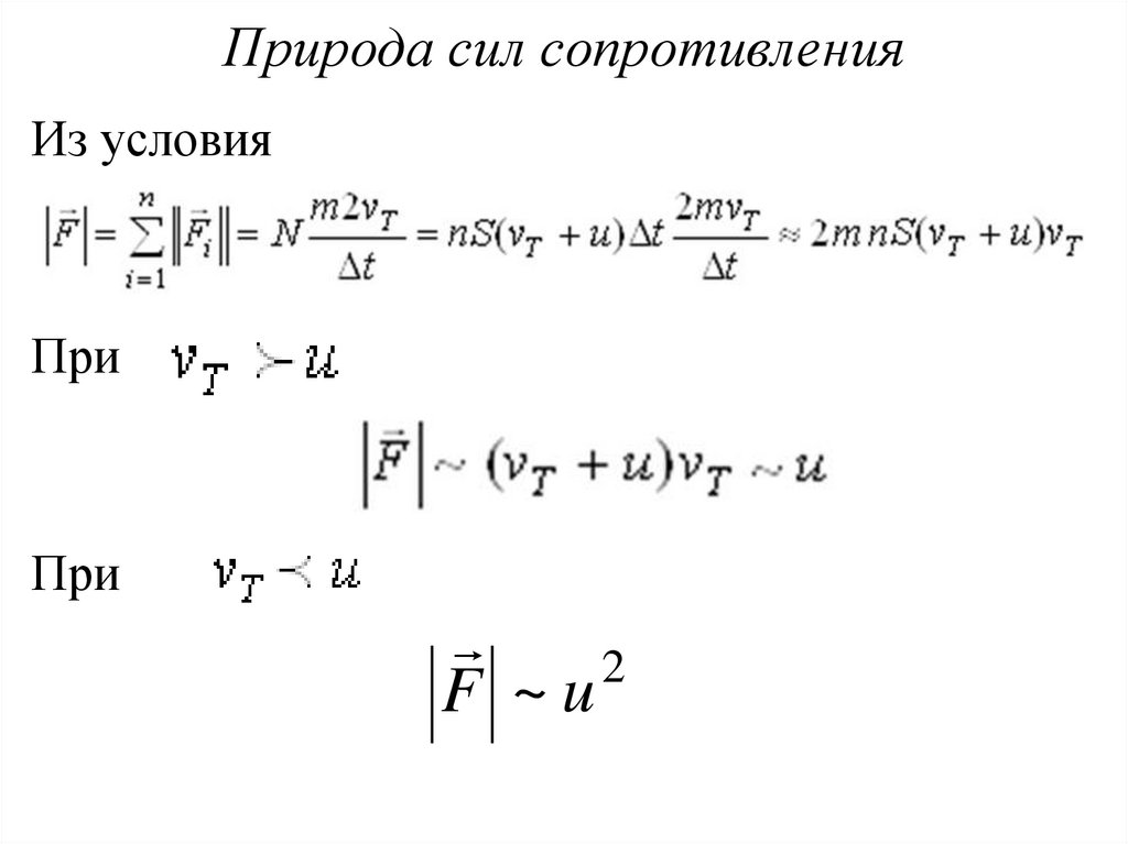
3. Природа сил сопротивления

Для всех молекул воздуха
С левой стороны

4. Природа сил сопротивления

Из условия
При
При
2
F ~u

5. Движение в среде с сопротивлением

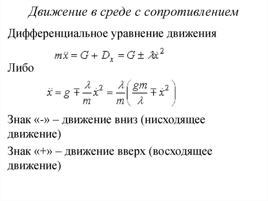
Пусть сила сопротивления пропорциональна
квадрату скорости

6. Движение в среде с сопротивлением

Дифференциальное уравнение движения
Либо
Знак «-» – движение вниз (нисходящее
движение)
Знак «+» – движение вверх (восходящее
движение)

7. Движение в среде с сопротивлением

Заменим
Тогда дифференциальное уравнение движения
Решение диф. Уравнения зависит от знака,
поэтому разобъем решение на две части.

8. Движение в среде с сопротивлением

1. Нисходящее движение.
Делим переменные
Интегрируем
Где
- постоянная интегрирования

9. Движение в среде с сопротивлением

Решение уравнения
Делится на 2 случая
А) случай
. Ля этого случая
Или

10. Движение в среде с сопротивлением

Вводим
Следовательно скорость
Используем начальные условия:
Получим

11. Движение в среде с сопротивлением

Асимптотика поведения:
При
поскольку
Константа
Имеет размерность скорости (предельная
скорость)

12. Движение в среде с сопротивлением

Определяем второй интеграл движения
Из уравнения
получаем
Положим при

13. Движение в среде с сопротивлением

Рассмотрим случай б) при
Или
Либо
имеем

14. Движение в среде с сопротивлением

Определяем постоянную интегрирования

15. Движение в среде с сопротивлением

Случай 2. Восходящее движение
При подъеме уравнение движения
Делим переменные
И определяем

16. Движение в среде с сопротивлением

Из условия
определяем
Откуда закон изменения скорости

17. Движение в среде с сопротивлением

Закон изменения скорости

18. Движение в среде с сопротивлением

Восходящее движение продолжается до тех пор,
пока скорость не обратится в ноль:
Откуда время подъема

19. Движение в среде с сопротивлением

При этом максимальная высота подъема

20. Движение в среде с сопротивлением

Разлагаем в ряд
Либо с учетом
Получим
(сравнить с
)
English     Русский Rules