43.11M
Categories: medicinemedicine biologybiology

Накопление βA и р-тау

1.

2.

AD:
• Накопление βA и р-тау
• Мультиклеточный глиальный ответ;
нейровоспаление
- реактивный астроглиоз
- активация микроглии
• Нейродегенерация

3.

• Изоляция очага поражения
- механический барьер
- «химический» барьер
• Регуляция воспаления
• Регуляция проницаемости ГЭБ
• Посттравматическое ремоделирование нервной цепи
• Стимуляция регенерации
Burda J. et al, 2016

4.

Buch T. et al, 2005

5.

6.

7.

8.

9.

Burda J. and Sofroniew M. 2016

10.

11.

12.

13.

14.

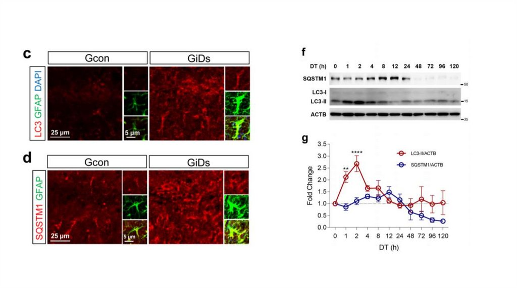
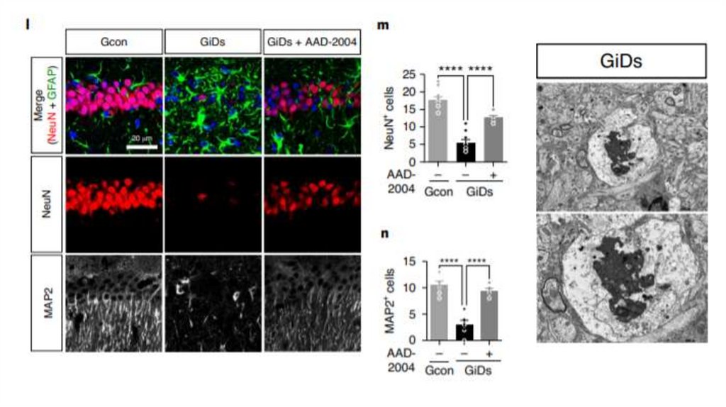
ADD-2004
KDS2010
H2O2
MAO-B

15.

NADPH-оксидаза-2
-
О2 + Н2О
О2+ Н2О2

16.

H2O2
r. astro NО
act. microglia O2-
ONOO-
пероксинитрит

17.

18.

19.

20.

21.

• пассивное избегание
• водный лабиринт Морриса
• novel place reckognition

22.

23.

24.

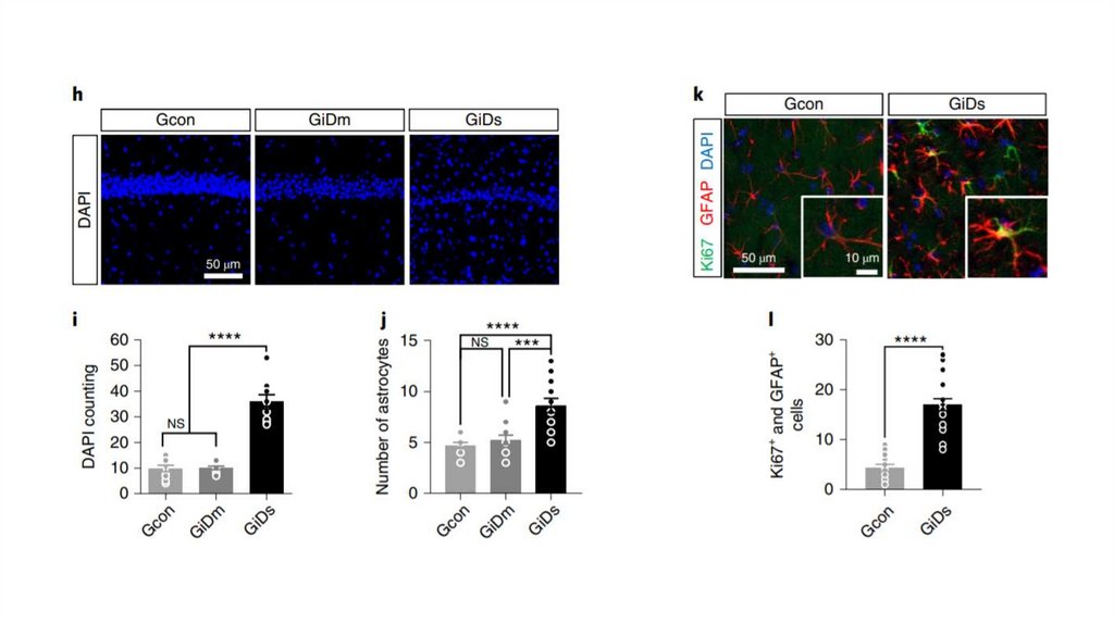
3D hNeuroGliAD
NPCs: APP (K670N/M671L, V717I)
Park J. et al, 2018

25.

ADD-2004
H2O2
GFAP
жизнеспособности
р-тау

26.

APP:
K670N/M671L («Swedish»)
1716V («Florida»)
V717I(«London»)
ADD-2004
PSEN1:
M146L
• H2O2
L286
• пространственной
памяти
English     Русский Rules