СКАЛЯРНОЕ ПРОЗВЕДЕНИЕ ВЕКТОРОВ
2.34M
Category: mathematicsmathematics

Скалярное прозведение векторов

1. СКАЛЯРНОЕ ПРОЗВЕДЕНИЕ ВЕКТОРОВ

А зачем у
меня
саночки?
СКАЛЯРНОЕ
ПРОЗВЕДЕНИЕ
ВЕКТОРОВ
Геометрия 9 класс

2.

Введение понятия угла между векторами
b
О
a
Угол между векторами
равен .
a
и
b
a b = (альфа)

3.

Найдите угол между векторами
a b = 300
a
a c = 1200
d
300
c
b
f
b c = 900
d c = 1800
d f = 00

4.

a b = a b cos(a b )

5.

Пример №1
b
a
a b = 900
=0
a b = a b cos 900 = 0
Скалярное произведение ненулевых
векторов равно нулю тогда и только тогда,
когда эти векторы перпендикулярны.
a b = 0
a b

6.

Пример №2
a b < 900
b
a
>0
a b = a b cos > 0
Скалярное произведение ненулевых векторов
положительно тогда и только тогда, когда угол
между векторами острый.
a b > 0 a b < 900

7.

Пример №3
b
a b > 900
a
<0
a b = a b cos < 0
Скалярное произведение ненулевых векторов отрицательно
тогда и только тогда, когда угол между векторами тупой.
a b < 0 a b > 900

8.

Пример №4
b
a b = 00
a
a b =
1
a b cos 00 = a b
n
m n = 1800
m
-1
m n = m n cos1800 = – m n

9.

Пример №5
a a = 00
a
a a =
1
a a cos 00 = a a
Скалярное произведение
a a
скалярным квадратом вектора
=
a
называется
a
и обозначается
a
2
2
Таким образом,
скалярный квадрат вектора равен квадрату его длины.
a
2
=
a
2

10.

ИТОГО:
– скалярный квадрат вектора

11.

12.

13.

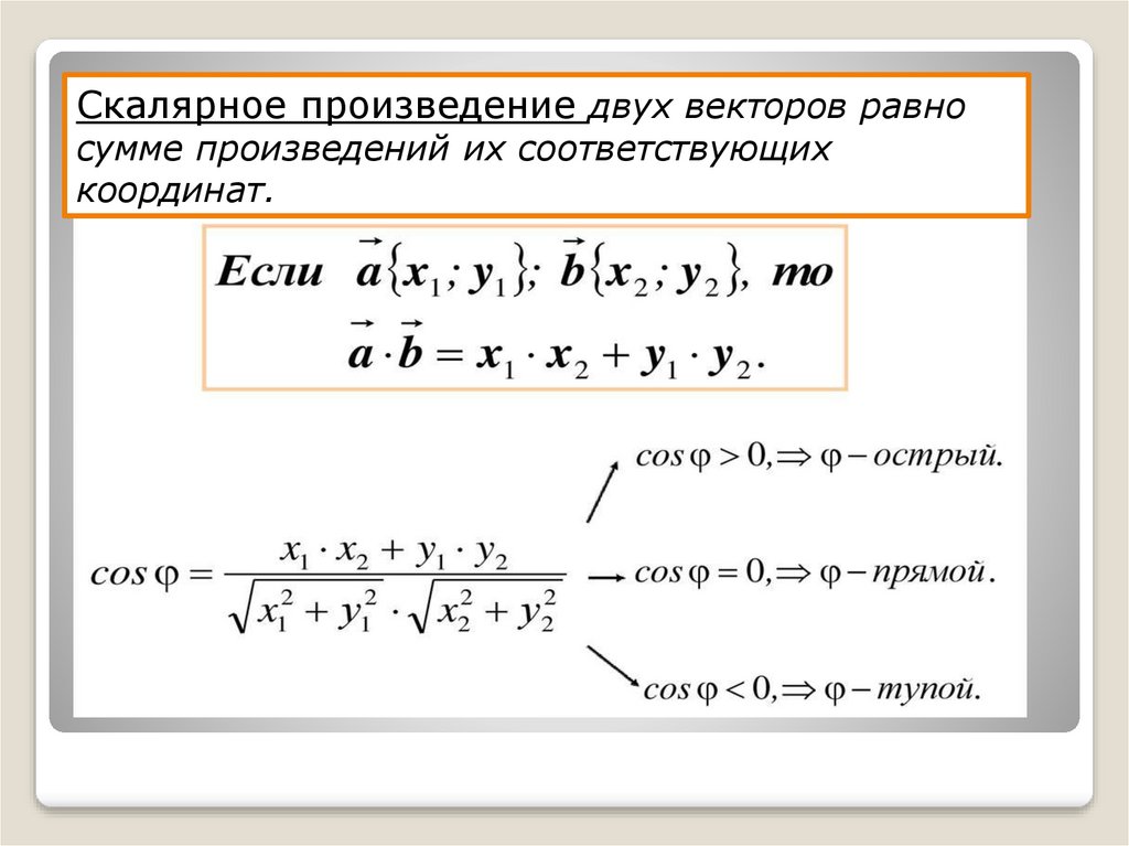
Скалярное произведение двух векторов равно
сумме произведений их соответствующих
координат.

14.

б) решите самостоятельно

15.

Вычислите косинус угла между векторами
{3; 4}
и
Даны векторы
{2; –3} и {х; –4}.
При каком значении х эти векторы перпендикулярны?
{15; 8}.
English     Русский Rules