2.15M
Category: mathematicsmathematics

Числовые ряды

1.

Числовые ряды
1. Понятие положительного числового ряда
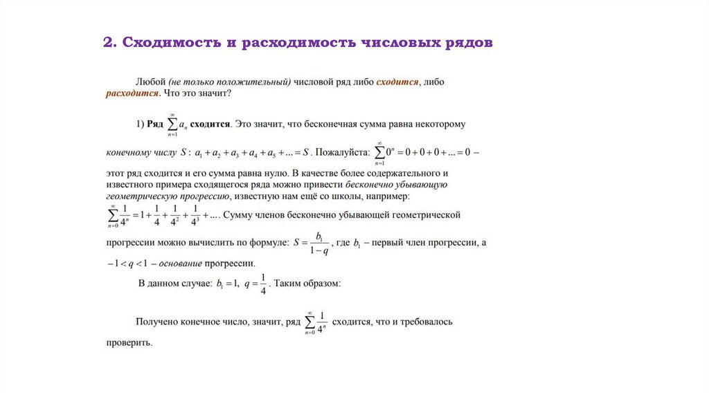
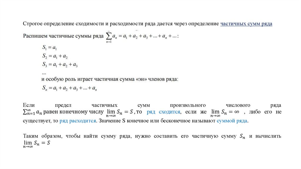
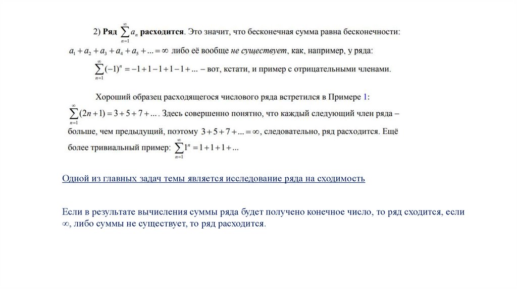
2. Сходимость и расходимость числовых рядов
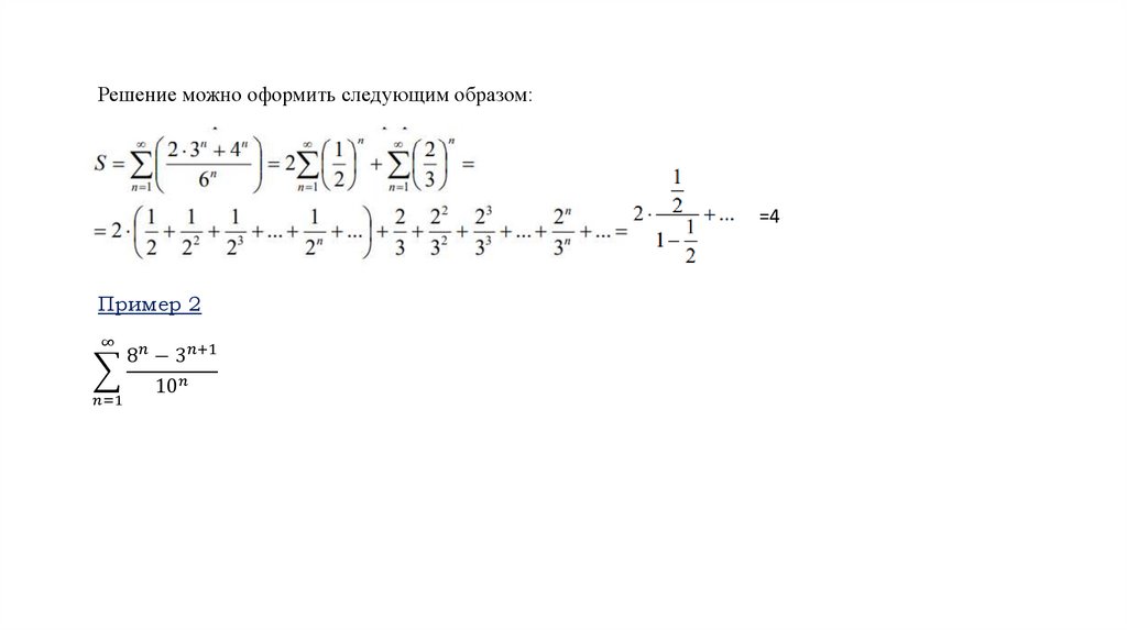
3. Как найти сумму ряда?
4. Необходимый признак сходимости ряда
5. Гармонический ряд
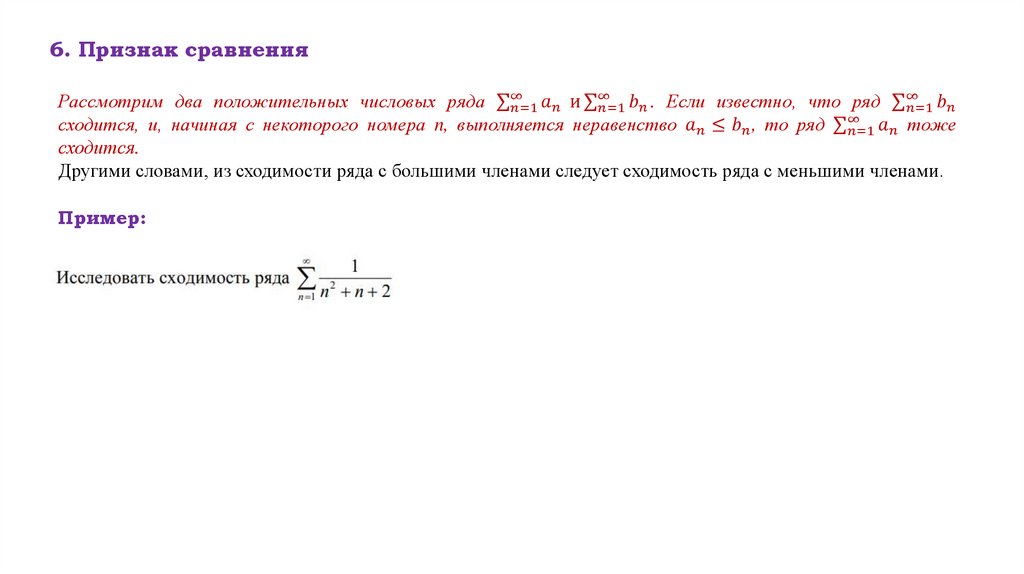
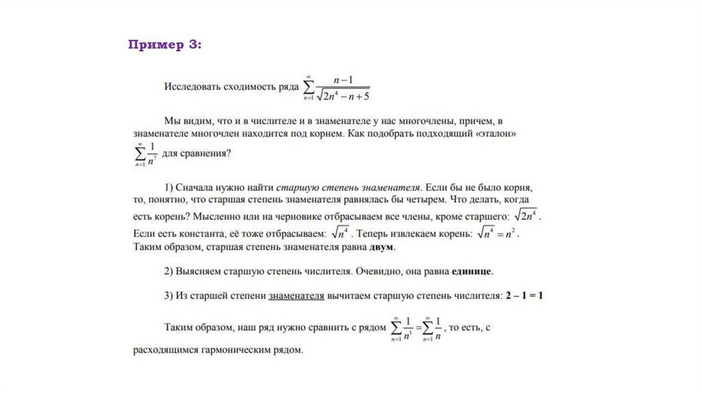
6. Признаки сравнения
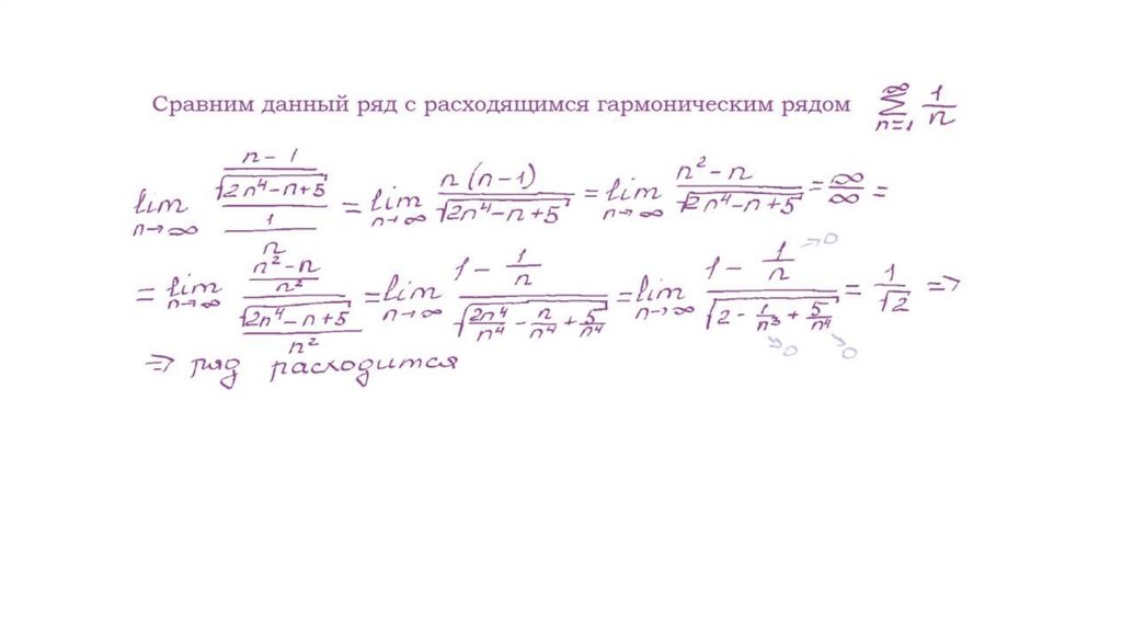
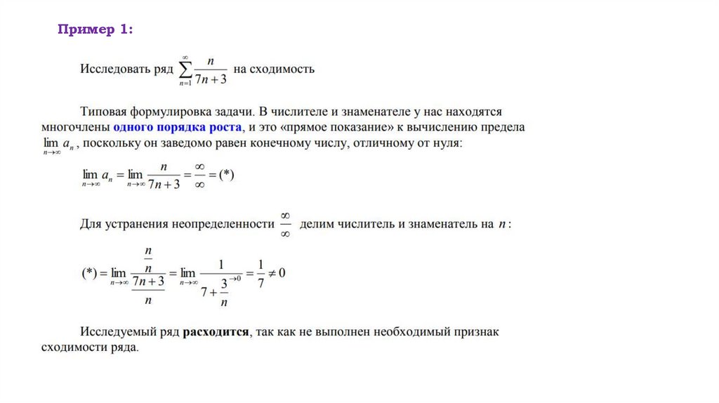
7. Предельный признак сравнения
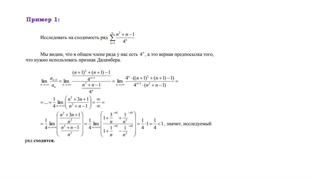
8. Признак Даламбера
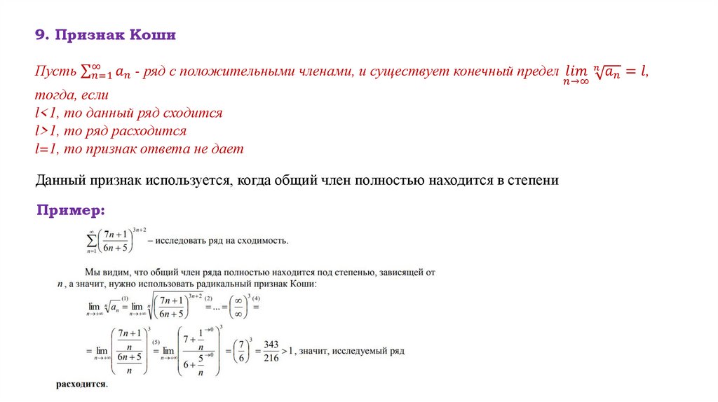
9. Признак Коши

2.

1. Понятие положительного числового ряда

3.

Задача
Записать сумму ряда:
1. σ∞
English     Русский Rules