Лекция 1 Символика и терминология. Системы координат.
1.72M
Category: mathematicsmathematics

Символика и терминология. Системы координат. Лекция 1

1. Лекция 1 Символика и терминология. Системы координат.

Литература.
В.Г. Зубков, В.А.Ляховский, А.И.Мартыненко, В.Б.Миносцев.
Курс математики для технических высших учебных заведений
Учебное пособие часть I Под редакцией В.Б.Миносцева и
Е.А.Пушкаря. 2012г.
Лекция 1, 2.
Множества. Операции над множествами. Кванторы общности и
существования. Необходимое и достаточное условия. Числовые
множества.
Абсолютная величина действительного числа. Положение точки на
прямой, на плоскости, в пространстве. Расстояние между двумя точками.
Преобразование координат. Полярные координаты. Системы координат
в пространстве.

2.

2

3.

3

4.

4
Пересечение множеств

5.

Объединение множеств
5

6.

Разность множеств
6

7.

7

8.

8

9.

9

10.

10

11.

11

12.

12

13.

13

14.

14

15.

15

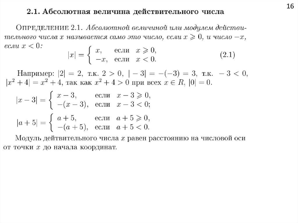
16.

16

17.

Расстояние между точками на оси
17

18.

18

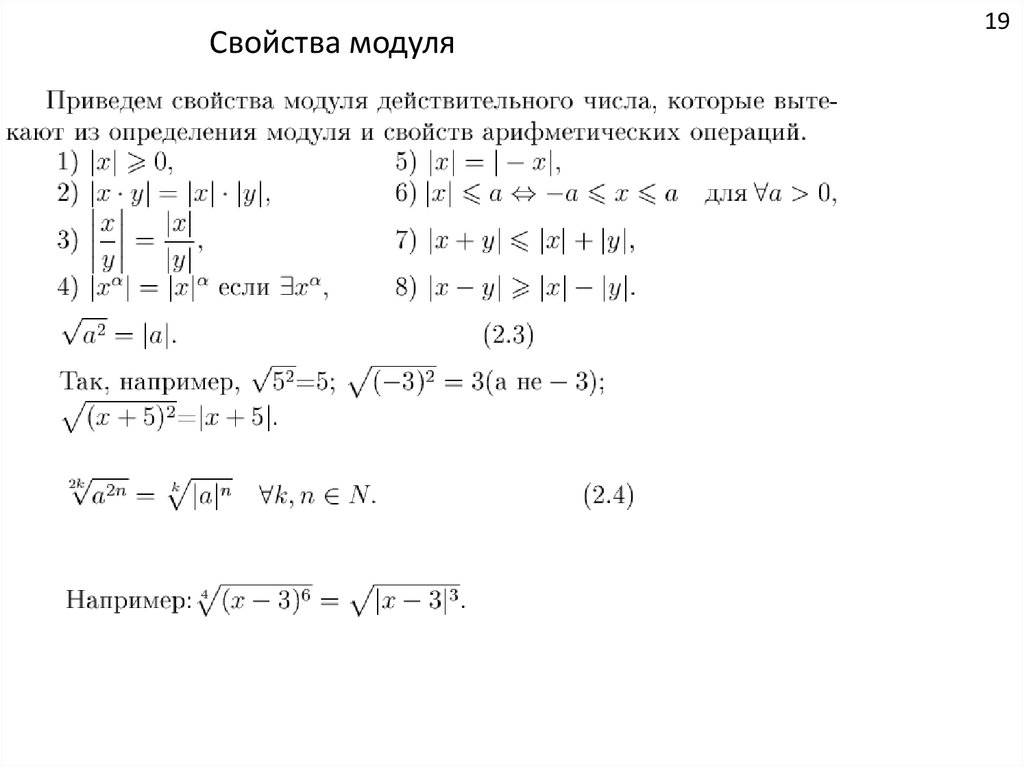
19.

Свойства модуля
19

20.

20

21.

21

22.

22

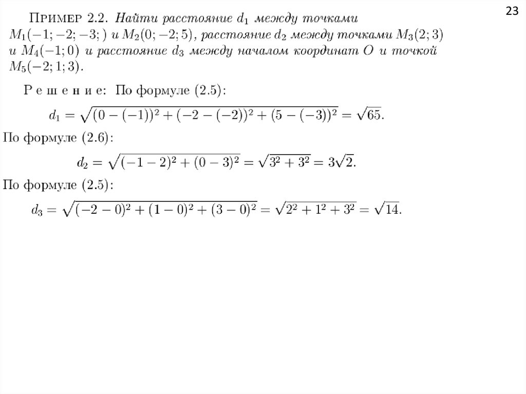
23.

23

24.

24

25.

25

26.

26

27.

27

28.

28

29.

29

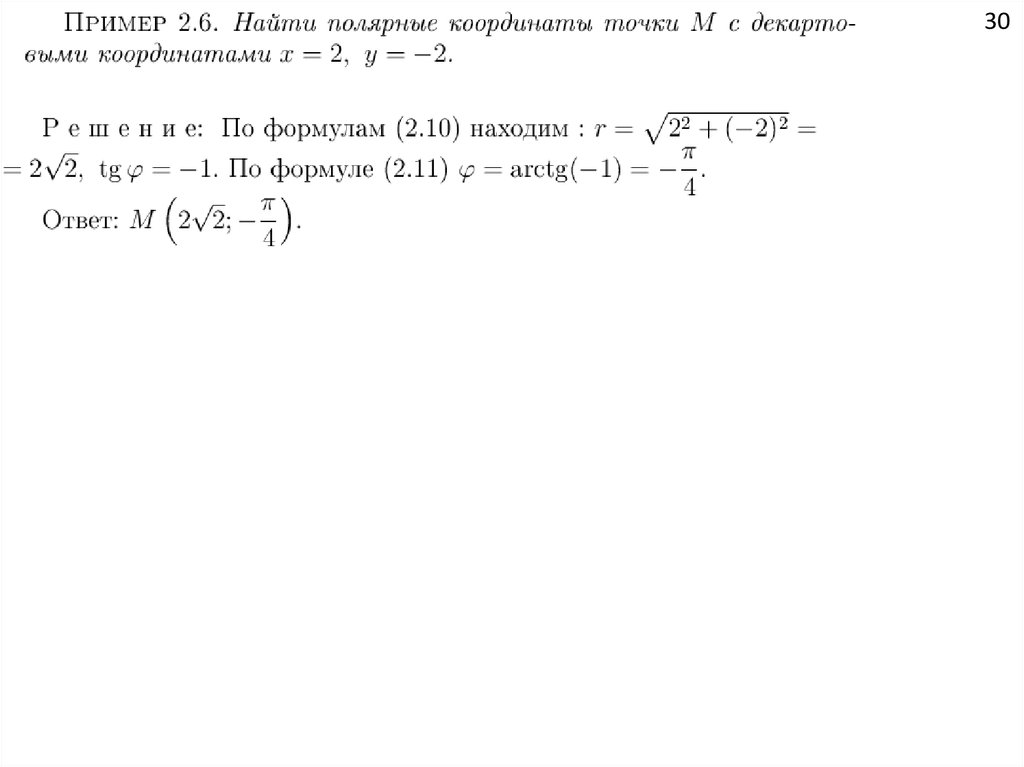
30.

30

31.

31

32.

Цилиндрическая система координат
32

33.

Сферическая система координат
33
English     Русский Rules