1.33M
Category: chemistrychemistry

Образование раствора

1.

2.

Образование раствора:
• Физическая теория
• Химическая
Взаимодействие частиц:
Силы Ван-дер-Ваальса
Ион-дипольное
Специфичное
2

3.

Растворы газов в газах:
Общее давление газовой смеси равно сумме парциальных
давлений всех входящих в неё газов.
3

4.

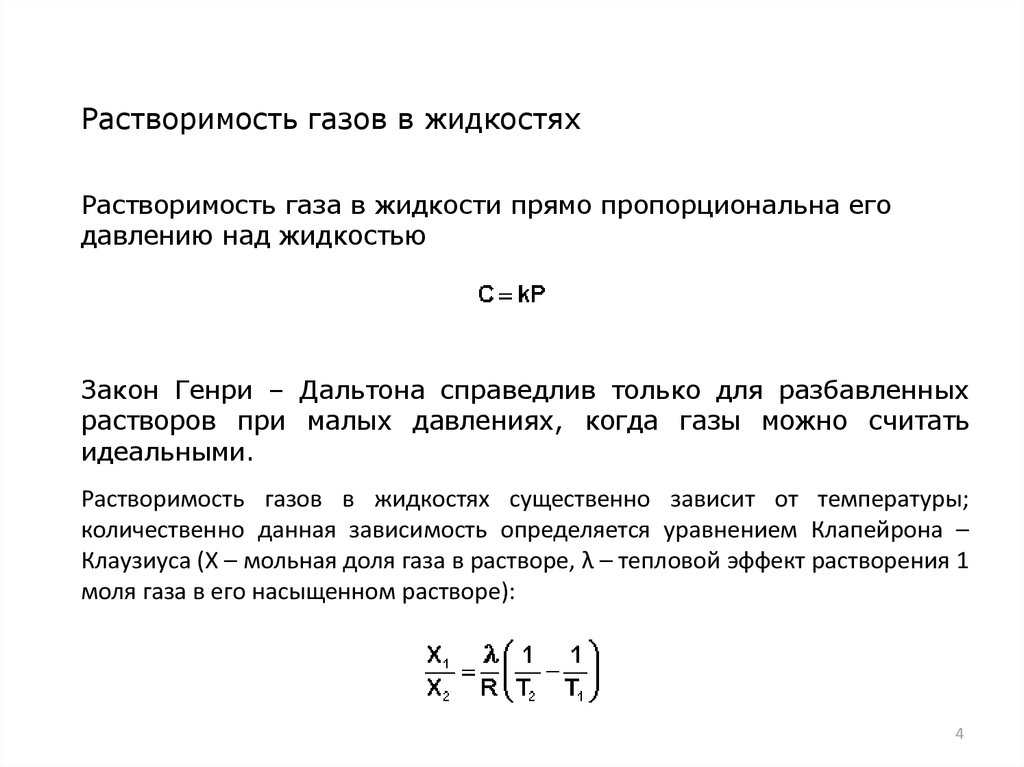
Растворимость газов в жидкостях
Растворимость газа в жидкости прямо пропорциональна его
давлению над жидкостью
Закон Генри – Дальтона справедлив только для разбавленных
растворов при малых давлениях, когда газы можно считать
идеальными.
Растворимость газов в жидкостях существенно зависит от температуры;
количественно данная зависимость определяется уравнением Клапейрона –
Клаузиуса (X – мольная доля газа в растворе, λ – тепловой эффект растворения 1
моля газа в его насыщенном растворе):
4

5.

Взаимная растворимость жидкостей
5

6.

Растворимость твердых веществ в жидкостях
Качественным обобщением экспериментальных данных по растворимости
является принцип "подобное в подобном»
Кривые растворимости некоторых солей в воде.
1 – КNО3, 2 – Nа2SО4·10Н2О, 3 – Nа2SО4, 4 – Ва(NО3)2
6

7.

Закон Рауля
Франсуа Рауль
1887
7

8.

Закон Рауля
Для раствора двух летучих компонентов:
P = P1 + P2
x=0
x
x=1
8

9.

Температура кипения и замерзания идеального
раствора
Уравнение Клапейрона – Клаузиуса
9

10.

Температура кипения и замерзания идеального
раствора
Уравнение Клапейрона – Клаузиуса
10

11.

Температура кипения и замерзания идеального
раствора
11

12.

Температура кипения и замерзания идеального
раствора
Эбуллиоскопическая постоянная
12

13.

Температура кипения и замерзания идеального
раствора
13

14.

Температура кипения и замерзания идеального
раствора
14

15.

Температура кипения и замерзания идеального
раствора
Криоскопическая постоянная
15

16.

Осмотическое давление
Жан А. Нолле
1748
Якоб Х. Вант-Гофф
1887
Вильгельм Пфеффер
1877
16

17.

Осмотическое давление
При установлении равновесия
17

18.

Осмотическое давление
18

19.

Осмотическое давление
19

20.

Осмотическое давление
осмотическое давление идеального раствора равно тому
давлению, которое оказывало бы растворенное вещество, если
бы оно, находясь в газообразном состоянии при той же
температуре, занимало бы тот же объем, который занимает
раствор.
20

21.

Реальные растворы
21

22.

Реальные растворы
Причины отклонения:
1.Изменение сил взаимодействия между
молекулами при образовании раствора
2.Изменение среднего размера частиц
компонентов раствора
22

23.

РАСТВОРЫ ЭЛЕКТРОЛИТОВ
С. Аррениус предложил теорию электролитической
диссоциации, основывающуюся на следующих постулатах:
1.
Электролиты в растворах распадаются на ионы –
диссоциируют;
2.
Диссоциация
процессом;
является
обратимым
равновесным
3. Силы взаимодействия ионов с молекулами растворителя
и друг с другом малы (т.е. растворы являются
идеальными).
23

24.

РАСТВОРЫ ЭЛЕКТРОЛИТОВ
АaВb <––> aАx- + bВy+
Для бинарного (распадающегося на два иона) электролита
24

25.

РАСТВОРЫ ЭЛЕКТРОЛИТОВ
Константы диссоциации
соединение
К1
К2
К3
H2CO3
4 · 10-7
5,6 · 10-11
-
H3PO4
7,9 · 10-3
1 · 10-7
4,5 · 10-12
1,2 · 10-2
-
H2SO4
NH4OH
1,8 · 10-5
-
-
Лимонная кислота
8,7 · 10-4
1,8 · 10-5
4 · 10-6
25

26.

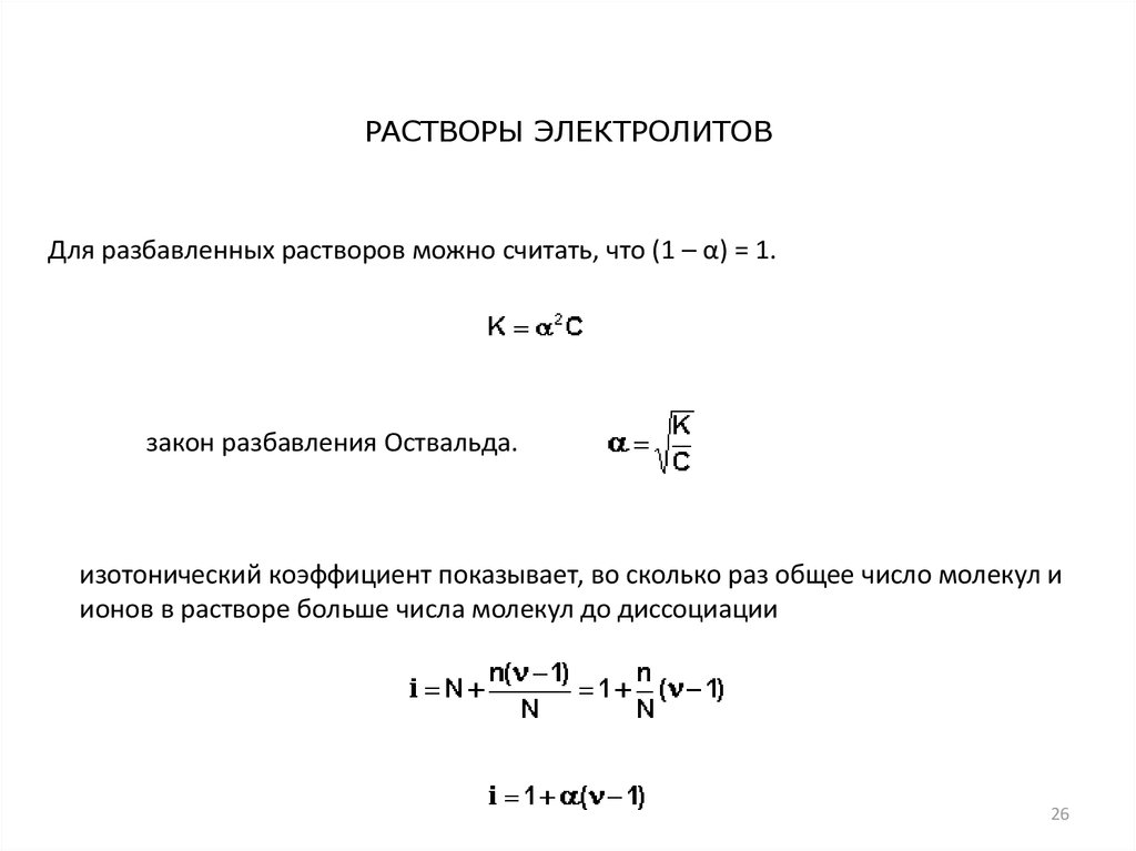
РАСТВОРЫ ЭЛЕКТРОЛИТОВ
Для разбавленных растворов можно считать, что (1 – α) = 1.
закон разбавления Оствальда.
изотонический коэффициент показывает, во сколько раз общее число молекул и
ионов в растворе больше числа молекул до диссоциации
26

27.

БУФЕРНЫЕ РАСТВОРЫ
27

28.

28

29.

29

30.

30

31.

31

32.

32

33.

33

34.

34

35.

35

36.

36

37.

37

38.

38

39.

39
English     Русский Rules