4.67M
Category:
finance
Similar presentations:
Максимизация прибыли
Принцип максимизации прибыли
Методы и пути максимизации прибыли
Цена и ценообразование. Понятие цена
Таможенная стоимость
Факторы, оказывающие влияние на стоимость геодезических работ. Определение стоимости инженерно-геодезических изысканий
Стоимость обучения
Стоимость обучения
Стоимость контейнера
Налог на добавленную стоимость и его влияние на процесс ценообразования на примере
Влияние спекулянтов на равновесную цену. Максимизация прибыли
1.
Влияние спекулянтов на равновесную цену
МАКСИМИЗАЦИЯ ПРИБЫЛИ
2.
«Паутинообразная» модель
3.
Функции спроса и предложения, показатель сходимости.
4.
Уравнения с приходом игрока
где
5.
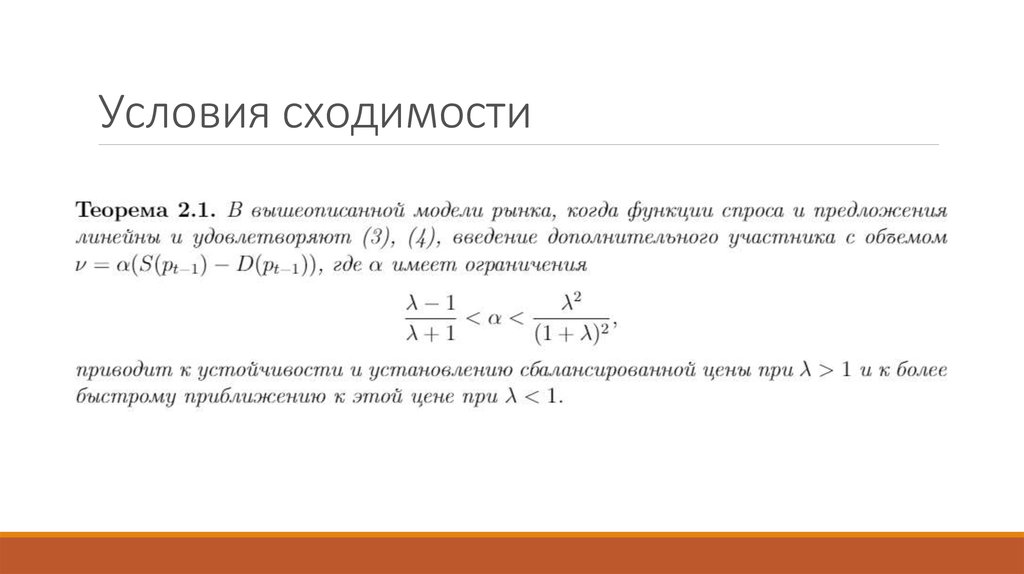
Условия сходимости
6.
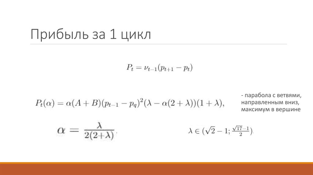
Прибыль за 1 цикл
- парабола с ветвями,
направленным вниз,
максимум в вершине
English
Русский
Rules