323.41K
Category:
mathematics
Similar presentations:
Метод Галеркина для дифференциально-операторного уравнения третьего порядка
Дифференциальные уравнения и численные методы. Лекция 3
Дифференциальные уравнения и численные методы
Обыкновенные дифференциальные уравнения. Основные понятия. Методы решения некоторых дифференциальных уравнений первого порядка
Численные методы решения дифференциальных уравнений
Численные методы решения дифференциальных уравнений
Понятие о дифференциальном уравнении. Метод Эйлера
Дифференциальные уравнения и численные методы. Лекция 4
Численные методы обыкновенных дифференциальных уравнений
Численные методы решения дифференциальных уравнений
Метод Галеркина для дифференциально-операторного уравнения третьего порядка
1.
МЕТОД ГАЛЕРКИНА ДЛЯ ДИФФЕРЕНЦИАЛЬНО-ОПЕРАТОРНОГО УРАВНЕНИЯ ТРЕТЬЕГО ПОРЯДКА
МЕТОД ГАЛЕРКИНА ДЛЯ
ДИФФЕРЕНЦИАЛЬНООПЕРАТОРНОГО УРАВНЕНИЯ
ТРЕТЬЕГО ПОРЯДКА
Докладчик: Хамаза В.А.
2.
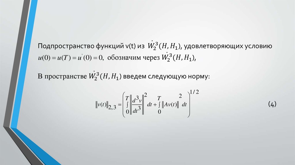
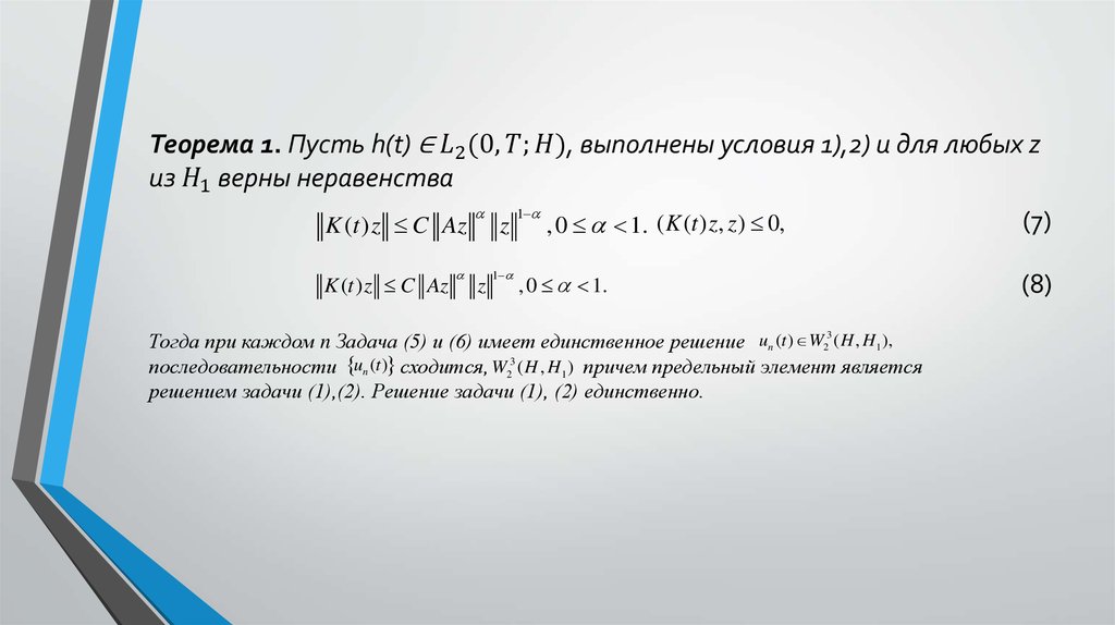
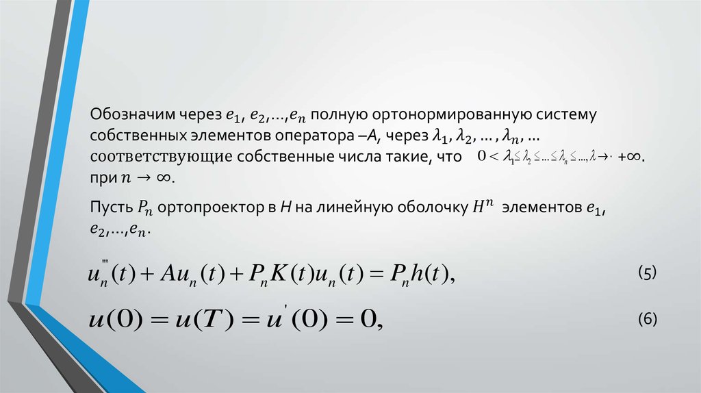
Пусть
English
Русский
Rules