1.37M
Category:
chemistry
Similar presentations:
Химическое равновесие. Задачи
Химическое равновесие
Скорость химических реакций. Химическое равновесие
Химическое равновесие
Химическое равновесие
Химическое равновесие. Смещение химического равновесия
Химическое равновесие
Химическое равновесие. Термодинамика химического равновесия
Кинетика химических реакций. Химическое равновесие
Химическое равновесие
Задача на химическое равновесие
1.
2.
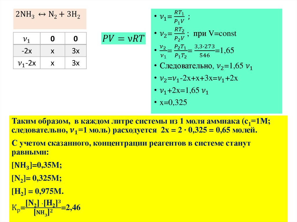
Задача
• Концентрация аммиака в замкнутом сосуде при 00С
равна 1 М. При нагревании сосуда до 546 0К давление
внутри сосуда увеличилось в 3,3 раза. Определите
константу равновесия реакции разложения аммиака
при 546 0К.
3.
2NH3 ↔ N2 + 3H2
English
Русский
Rules