3.11M
Category:
chemistry
Similar presentations:
Краткая характеристика технологических методов
Бор, его характеристика, способы получения органопроизводных, химические свойства. Практическое применение
Фосфор, его характеристика, способы получения органопроизводных, химические свойства. Практическое применение
Германий, его характеристика, способы получения органопроизводных, химические свойства. Практическое применение
Сердечные гликозиды. Общая характеристика, методы выделения, анализ. (Тема 7)
Общая характеристика физико-химических (инструментальных) методов анализа. (Лекция 28)
Общая характеристика физико-химических методов анализа лекарственных веществ
Алкалоиды, производные хинолина, изохинолина. Общая характеристика, методы анализа
Ароматические кислоты и их производные. Общая характеристика, методы получения и исследования
Вычисление характеристик дизельного топлива с использованием методов машинного обучения
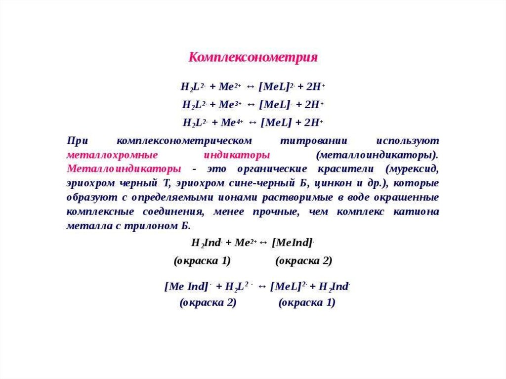
Характеристика методов протолитометрии
1.
English
Русский
Rules