170.50K
Category: economicseconomics

Пробег локомотивов

1.

Общий пробег локомотивов:
MS MS
лин
MS усл
MS MS MS MS
гл.
од.
MS
дв.
всп.лин.
MS
подт.
всп.общий

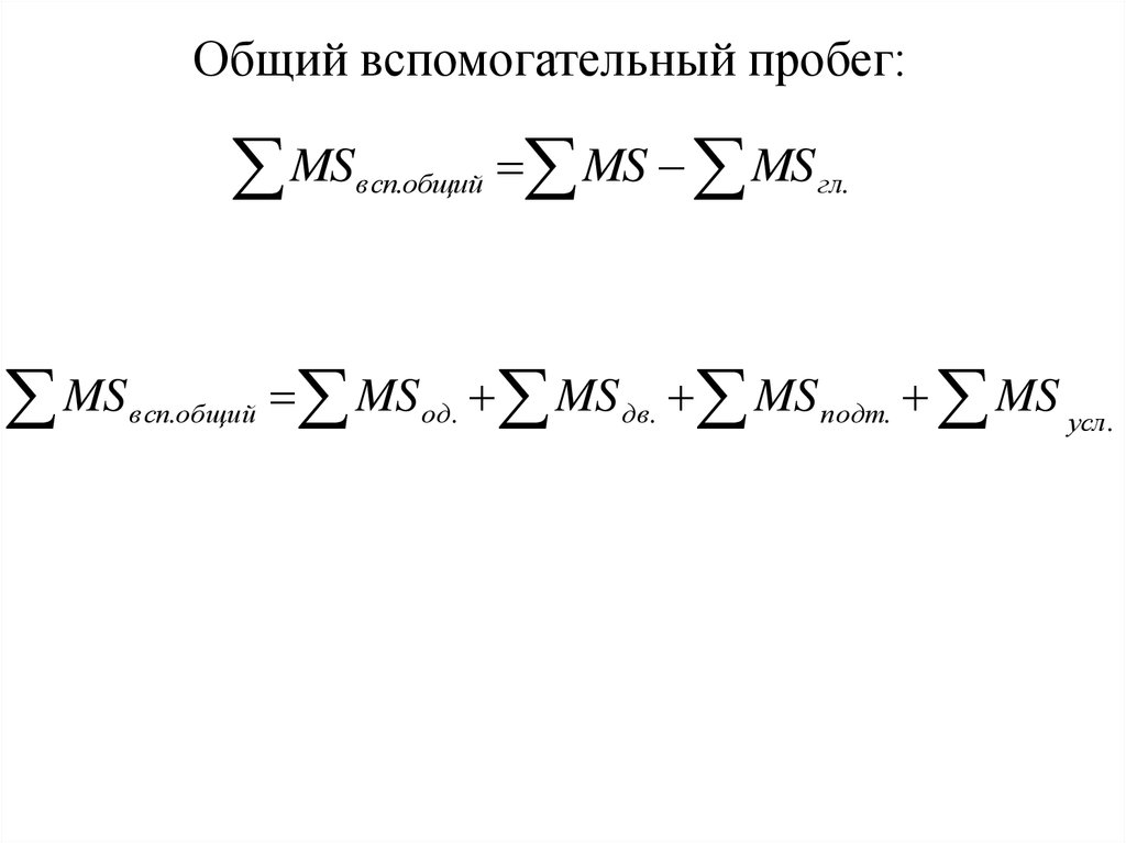
2.

Общий вспомогательный пробег:
MS
MS
всп.общий
всп.общий
MS MS гл.
MS од. MS дв. MS подт. MS усл.

3.

Вспомогательный линейный пробег:
MS
MS
всп. лин.
всп. лин.
MS лин. MSгл.
MSод. MS дв. MSподт.
English     Русский Rules