Использование томографии в сейсморазведке. Математическая основа томографического подхода
Представление геологической среды
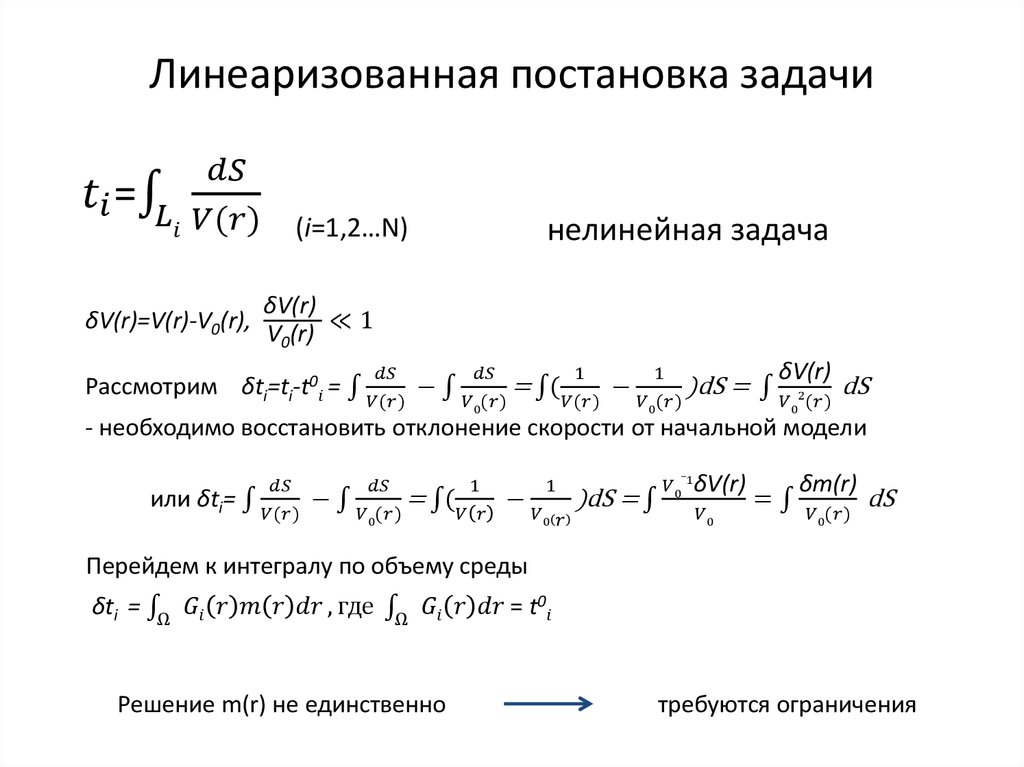
Линеаризованная постановка задачи
Методы, использующие разложение восстанавливаемой функции в ряд (методы алгебраического восстановления)
Выражение в матричном виде
Метод алгебраической реконструкции (Algebraic Reconstruction Technigue – ART)
Метод реконструкции одновременными итерациями (Simultaneous Iterative Reconstruction Technigue - SIRT)
Вопросы для зачета:
Спасибо за внимание!
Список литературы
764.68K
Category: physicsphysics

Использование томографии в сейсморазведке. Математическая основа томографического подхода

1. Использование томографии в сейсморазведке. Математическая основа томографического подхода

Основная идея метода состоит в просвечивании среды
сеймическими лучами и построении, на основе
наблюденных времен вступления , разрезов со
значениями скоростей распространения волн

2.

Лучевая томография
Методы,
основанные
на
интегральных
преобразованиях
• Методы обращения,
основанные на
преобразованиях Фурье
• Методы обратного
проецирования
• Метод конволюции и
фильтрованной обратной
проекции
Методы
алгебраического
восстановления
• Метод алгебраического
восстановления (ART)
• Метод одновременного
итерационного
восстановления (SIRT)

3. Представление геологической среды

4.

1
1
1
1
English     Русский Rules