Менеджмент организации ООО …….
План
Характеристика организации
Планы
Организационные цели
Организационная структура
Организация контроля
Делегирование полномочий
Система мотивации
Создание системы коммуникаций
Принятие управленческих решений
Управление конфликтами
Эффективность менеджмента
Критерии результативности деятельности организации:
Схема проблемы
Определение направления деятельности
Видение
Миссия
Стратегические цели
Стратегический анализ
Разработка стратегии
Реализация стратегии и контроль за реализацией
1.98M
Category: managementmanagement

Менеджмент организации

1. Менеджмент организации ООО …….

Министерство московской области
ГБОУ СПО МО ПК «Энергия»
Менеджмент
Менеджмент организации
ООО …….
Выполнил: студен (ка) 4-ТО _______
Руководитель: Солдатова Г.А.
2015 г.

2. План

3. Характеристика организации


Название
Месторасположение
Вид деятельности
Устав

4. Планы

• Оперативные (календарный план)
• Стратегические

5.

6. Организационные цели

Стратегические цели и цели подразделение
Построить дерево целей

7.

8. Организационная структура

• Построить одну из трех предложенных
организационных структур управления
• Указать достоинства и недостатки её
• Почему именно она выбрана;
• Каким образом можно избежать
недостатки работы с ней?

9.

10. Организация контроля

• Каким образом на предприятии
осуществляется система контроля?

11. Делегирование полномочий

• Каким образом осуществляется
руководством разного уровня
делегирование своих полномочий?

12. Система мотивации

• Материальное стимулирование
• Нематериальное стимулирование

13. Создание системы коммуникаций

• Вертикальные и горизонтальные
коммуникации

14. Принятие управленческих решений

• На примере показать как осуществляется
процесс принятия решений

15.

16.

17.

18. Управление конфликтами

• пример

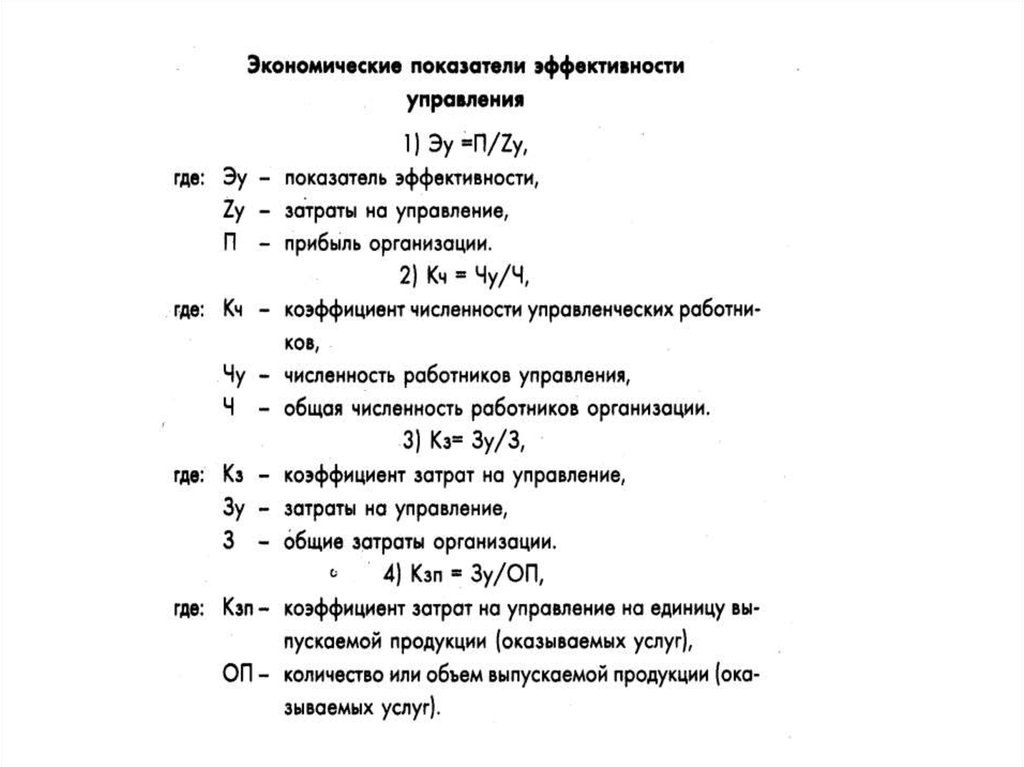
19. Эффективность менеджмента

Способы оценки эффективности менеджмента:
• определение главных целей деятельности организации;
• определение критериев деятельности организации;
• определение экономических показателей эффективности
управления.

20.

21. Критерии результативности деятельности организации:

• Действенность - степень достижения целей организации.
• Экономичность - соотношение необходимого и фактического
расхода ресурсов.
• Качество - соответствие характеристик продукции (услуг) стандартам
и требованиям потребителей.
• Прибыльность - соотношение между доходами и суммарными
издержками.
• Продуктивность - соотношение объема продукции (услуг) за
определенный период в натуральных, стоимостных и других
показателях и затрат ресурсов, соответствующих данному объему
продукции (ресурсов: трудовых, материальных, финансовых и др.).
• Качество трудовой жизни - условия труда работников.
• Инновационная активность - внедрение новшеств в различных
функциональных областях деятельности организации.

22.

23. Схема проблемы

24. Определение направления деятельности

Видение
Миссия
Стратегические
цели

25. Видение

26. Миссия

Товар
Кому
Технология
Конкурентоспособность
Философия

27. Стратегические цели

28. Стратегический анализ

Анализ
внешней
среды
Анализ
отрасли
Анализ
внутренней
среды

29. Разработка стратегии

Разработка корпоративной стратегии
Разработка деловой стратегии
Разработка кадровой стратегии
Разработка маркетинговой стратегии
Разработка стратегии по информатизации
предприятия
English     Русский Rules